预计受高空槽和西南暖湿气流影响
未来三天(2月28至3月1日)
全省以阴雨天气为主
其中今天
湘中及以南部分地区大雨
局地暴雨
今天白天到晚上
湘中以南阴天有中到大雨,其中永州南部及郴州南部局地暴雨;北风2~3级加大至3~4级;最低气温湘南10~13℃,其他地区7~10℃;最高气温湘南16~18℃,其他地区11~15℃。
3月1日白天到晚上
阴天有小雨,其中湘中以南部分地区中雨;北风3~4级;最低气温6~11℃;最高气温湘南15~17℃,其他地区11~13℃。
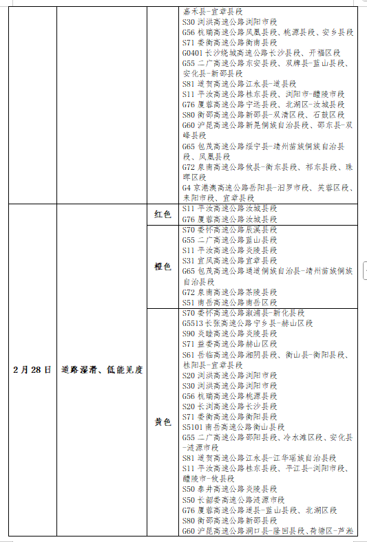
公路交通气象影响预报
重点关注28日湘南局地较强降雨造成的道路湿滑、低能见度及对交通运输安全的影响。关注局地降雨叠加可能造成的地质灾害对公路交通的影响。
2月28日至3月1日湖南省高速公路综合风险等级图
影响路段
通用航空交通气象影响预报
重点关注28日至3月1日降雨可能引起跑道湿滑、低能见度低对飞行安全的影响。
水上交通气象影响预报
关注28日湘南局地暴雨对水运安全的不利影响。
2月26日(左)、28日(右)湖南省航道气象风险等级预报图
关注与建议
重点防范28日局地较强降雨对水陆交通及通用航空飞行安全的影响,关注雨日多及降雨叠加造成的地质灾害升高风险。
<section nodeleaf="" style='-webkit-tap-highlight-color: rgba(0, 0, 0, 0);margin: 0px;padding: 0px;outline: 0px;max-width: 100%;box-sizing: border-box !important;overflow-wrap: break-word !important;color: rgba(0, 0, 0, 0.9);font-family: "PingFang SC", system-ui, -apple-system, BlinkMacSystemFont, "Helvetica Neue", "Hiragino Sans GB", "Microsoft YaHei UI", "Microsoft YaHei", Arial, sans-serif;font-size: 17px;font-style: normal;font-variant-ligatures: normal;font-variant-caps: normal;font-weight: 400;letter-spacing: 0.544px;orphans: 2;text-align: justify;text-indent: 0px;text-transform: none;widows: 2;word-spacing: 0px;-webkit-text-stroke-width: 0px;white-space: normal;text-decoration-thickness: initial;text-decoration-style: initial;text-decorati
【未经授权,严禁转载!联系电话028-86968276】
