2026年春运从2月2日(农历腊月十五)开始,到3月13日(正月二十五)结束,共计40天。记者从郑州地铁了解到,为做好今年春运工作,郑州地铁提前制定春运运营保障方案,围绕行车组织优化、客运服务提升、设备稳定运行等方面,用心绘制“平安、便捷、温馨”的春运画卷,温情守护每一颗奔赴团圆的心。
结合今年春运期间的客流特点,为贴合不同时段的客流变化,地铁线网将灵活调整行车组织,增加各线路备用列车,重点关注郑州东站、郑州火车站、新郑机场站、刘庄站等车站的客流情况,适时组织备用列车上线运行,全力满足市民乘客出行需求。
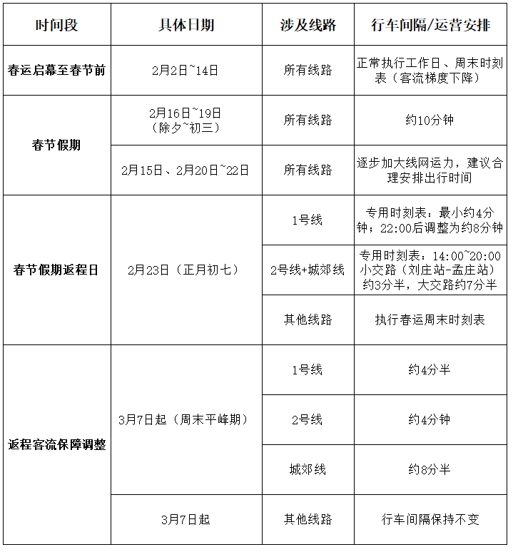
春运启幕(2月2日)至春节假期前(2月14日),预计客流将开始梯度下降,郑州地铁各线路正常执行工作日、周末时刻表。春节假期(2月15日至2月22日),受春节假期客流变化等因素影响,2月16日至2月19日(除夕至初三),地铁各线路行车间隔约10分钟;2月15日、2月20日至2月22日,地铁各线路逐步加大线网运力资源,请市民乘客合理安排出行时间。
2月23日(正月初七)春节假期返程日,地铁1号线、2号线与城郊线使用专用时刻表,1号线最小行车间隔约4分钟,22:00后行车间隔调整为约8分钟;2号线与城郊线14:00~20:00小交路调整为刘庄站至孟庄站,小交路行车间隔约3分半,大交路行车间隔约7分半;其他线路执行春运周末时刻表。
为保障春运返程客流出行,3月7日起,调整1号线、2号线与城郊线周末平峰期行车间隔,其中1号线调整为约4分半,2号线调整为约4分钟,城郊线调整为约8分半,其他线路行车间隔保持不变。
春运路上,贴心服务始终在线。郑州地铁针对交通枢纽站、换乘站及商圈周边车站,提前制定大客流组织预案,通过设置临时导流围栏、优化车站流线、灵活调整闸机通道方向,让乘客出行更有序。在出入口、闸机、扶梯、站台等关键点位,工作人员与志愿者用耐心指引与循环广播,陪伴大家安全文明乘车,在人潮涌动中,也能从容前行。
春运期间,线网车站提供爱心手推车、爱心服务预约等暖心服务,重点关注老年人及携带大件行李的乘客,优先引导乘客乘坐无障碍电梯,让出行更安心。设置“雷锋志愿服务台”,提供问询指引、热水、急救药品、针线等便民物品,让春运之路更暖心。
平安是回家最近的路。春运期间,郑州地铁持续加大设备维护力度,对列车、电扶梯、闸机、站台门等关键设施设备开展全方位巡视与检修,确保每一处设备都以最佳状态投入运行。车站严格落实“三逢原则”,加大对包、液、疑的检查力度,杜绝各类违禁品进入车站,为每一位乘客筑牢安全屏障。地铁司机将时刻保持高度专注,加强瞭望巡查,全员严格执行标准化作业,用专业与责任,守护每一段旅程。
版权归属原作者,如有侵权请联系
来源:郑州发布
美编 | 陆 溪 责编 | 金 玉 廖 源 监制 | 王 蕾
【未经授权,严禁转载!联系电话028-86968276】
