川观新闻记者 李媛莉
水塔、门坊、校舍、厂房、纪念堂、渡槽……当它们组团亮相时,你会想到什么?成都市住房和城乡建设局给出一个答案:历史建筑保护名录。
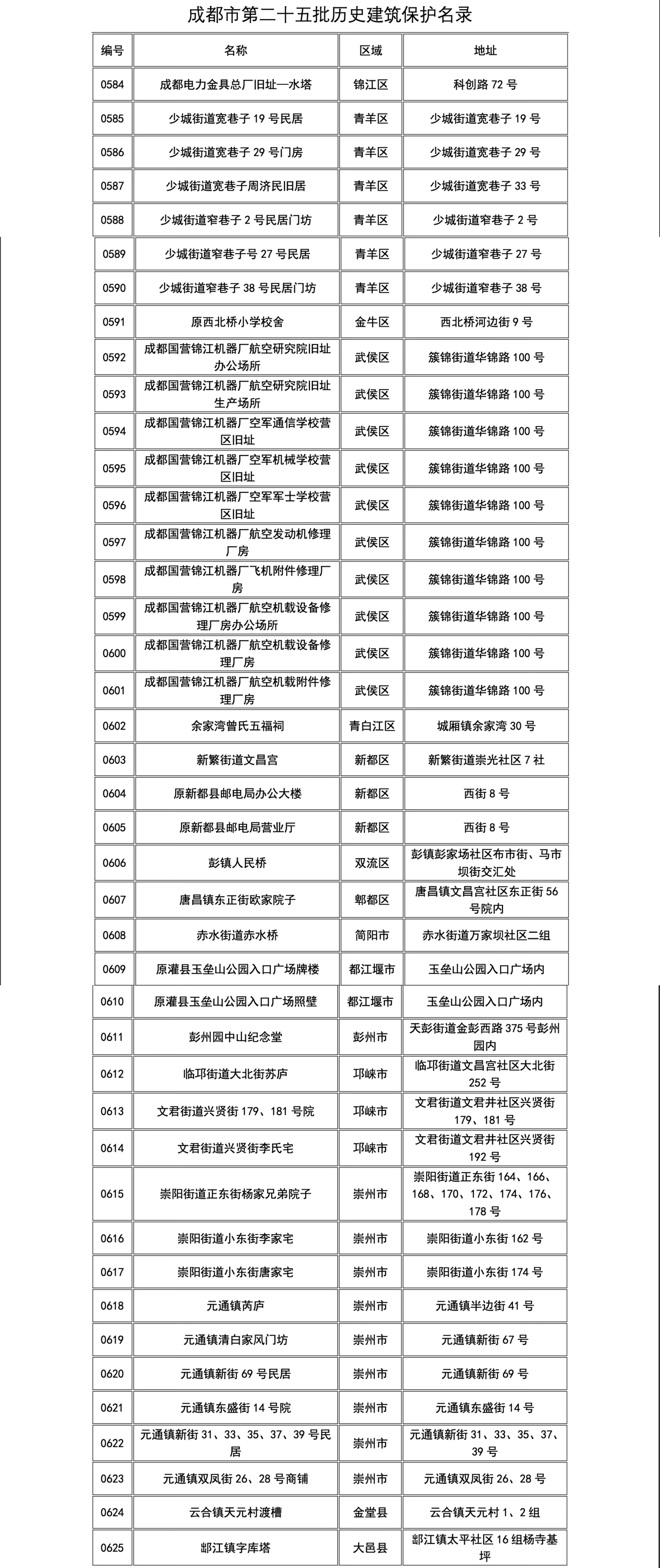
1月13日,记者从成都市住房和城乡建设局获悉,近日,少城街道窄巷子2号民居门坊,原西北桥小学校舍,彭州园中山纪念堂等公共建筑、工业建筑、居住建筑等42处建(构)筑物被纳入成都市第二十五批历史建筑进行保护。

根据详细名录,成都电力金具总厂旧址—水塔,纳入了最新的历史建筑保护名录。
值得一提的是,成都国营锦江机器厂航空研究院旧址办公场所、航空发动机修理厂房、航空机载设备修理厂房办公场所等10处航空类建筑也入选。截至目前,成都市累计已有495处建筑(构)筑物被列入历史建筑保护名录。
部分入选名录的建(构)筑有何看点?一起来看看。
青羊区少城街道宽巷子周济民旧居

青羊区少城街道宽巷子周济民旧居
少城街道宽巷子周济民旧居原是清代八旗子弟宅邸,20世纪40年代成为中医名师周济民住所,历经多次维修扩建,格局至今完整。它见证了周济民青年时代行医治病、服务邻里的事迹,实证了少城历史文化街区居住人群及街巷格局、风貌的变迁。其院落格局规整,为研究清代成都八旗子弟宅邸提供实物案例;也为研究民国及新中国成立初期成都中医传承发展提供资料。旧居整体青砖灰瓦,砖木构件技艺精湛、雕刻精美,院落古朴开敞。
武侯区成都国营锦江机器厂航空研究院旧址办公场所

武侯区成都国营锦江机器厂航空研究院旧址办公场所
成都国营锦江机器厂航空研究院旧址是抗战时西南重要的综合性航空科研与制造基地,集研究、设计、生产功能于一体,为抗战及新中国航空事业贡献巨大。它见证了中国航空与民族工业的艰难发展历程,以及各界人士团结一心、为世界反法西斯战争胜利无私奉献的历史。其办公场所采用豪式屋架与砖木混合结构,融合西方装饰艺术,中西合璧,适应川西气候,反映了近代工业建筑初步尝试与技术进步,是研究该时期建筑设计与工程的重要样本,建筑形象也简练实用、融汇中西。
崇州市元通镇清白家风门坊

崇州市元通镇清白家风门坊
元通镇清白家风门坊是元通古镇清末宗族社会与商贸繁荣的重要坐标,与相邻文物点构成建筑组群,实证了宗族聚居形态与社会结构。它见证了不同时期的产权和空间变迁,有重要断代与纪事价值。门坊采用石材拱券结构,以青石为主,融合西式工艺,是研究晚清砖石结构营造的实例。其艺术价值体现在中西合璧的装饰美学上,本土建筑意象与西洋元素并置,是西方建筑文化与川西传统融合创新的典型案例。
【未经授权,严禁转载!联系电话028-86968276】
