12月30日,三家上市川企密集发布公告,披露了各自的合同纠纷、合同诉讼、及处罚进展,总计涉及的金额超5亿元。
其中,成都高新发展股份有限公司(下称“高新发展”,000628)公告其子公司收到4.83亿元执行案款,成都欧林生物科技股份有限公司(下称“欧林生物”,688319)面临1920万元的合同诉讼,宜宾纸业股份有限公司(下称“宜宾纸业”,600793)子公司被判定犯污染环境罪,判处罚金10万元。

高新发展:
五年合同纠纷迎来终局
全资子公司收到执行案款4.83亿元
12月30日,高新发展(000628)发布公告,披露其全资子公司成都倍特建筑安装工程有限公司(以下简称“倍特建安”)与成都嘉华美实业有限公司(以下简称“嘉华美公司”)的《华惠嘉悦汇广场ABC标段总承包施工合同》纠纷最新进展。据记者梳理,该纠纷最早可追溯至2020年。

据悉,2020年,双方因上述施工合同产生争议后,倍特建安向成都仲裁委员会提起仲裁申请,后依据仲裁结果向成都市中级人民法院申请强制执行。执行期间,倍特建安与嘉华美公司达成和解并签署《执行和解协议书》,后续已收到成都高新技术产业开发区人民法院送达的《执行裁定书》《案款分配决定书》,及执行案款482,915,405.47元(约4.83亿元)。
2025年1月,倍特建安收到关于成都成飞建设有限公司等三家公司不服前述《案款分配决定书》向成都高新技术产业开发区人民法院提起执行分配方案异议之诉的应诉通知书。
近日,倍特建安收到成都高新技术产业开发区人民法院对成都成飞建设有限公司关于《案款分配决定书》(〔2022〕川0191执5409号)执行分配方案异议之诉的民事判决书(〔2025〕川0191民初1874号)。判决情况显示:原告成都成飞建设有限公司在华惠嘉悦汇广场施工范围内对工程款50,149,800元享有建设工程价款优先受偿权;驳回原告成都成飞建设有限公司的其他诉讼请求。案件受理费355,499元,由原告成都成飞建设有限公司负担62,950元,被告成都倍特建筑安装工程有限公司、中国建筑西南勘察设计研究院有限公司、四川富胜建筑劳务有限公司、中国长城资产管理股份有限公司四川省分公司共同负担292,549元。
官网显示,高新发展成立于1992年,于1996年在深圳证券交易所挂牌上市,是国家高新技术产业开发区中第一批股份制试点企业。
业绩方面,2025年前三季度,高新发展实现营业总收入35.22亿元,同比下降24.36%,归母净利润9526.96万元,同比下降20.90%。

公告显示,本次判决结果不涉及对前期倍特建安已收到的《华惠嘉悦汇广场ABC标段总承包施工合同》纠纷执行案款的调整或撤销,预计不会对公司本期或期后利润产生重大影响。
二级市场上,截至12月31日收盘,高新发展报44.59元/股,总市值157.1亿元。

欧林生物:
卷入1920万元合同诉讼
净利三季度暴增1079.36%
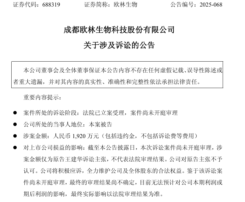
12月30日,欧林生物发布公告披露一起诉讼案件。公告显示,欧林生物于近日收到四川省成都市中级人民法院送达的《应诉通知书》及相关材料,公司为该案件的被告,涉案金额达1920万元。目前,法院已对该案立案受理,案件尚未进入开庭审理阶段。

据公告披露,2011年欧林生物与原告王建华签署相关合同。王建华主张,其已按合同约定,完整交付自身所持有的两项疫苗技术资料——分别为“A、C群和A、C、Y、W135群脑膜炎球菌多糖疫苗及用破伤风类毒素作为载体的结合疫苗”以及“用破伤风类毒素作为载体的Hib结合疫苗”,且已全面履行合同义务,因此有权向欧林生物索要相应提成,进而提出三项诉讼请求:判令公司支付两项产品提成1600万元、违约金320万元,以及本案产生的诉讼费、保全费等其他相关合理费用。针对该诉讼,欧林生物明确回应,原告诉求缺乏充分的事实与法律支撑,公司对其主张不予认可。
截至公告披露,欧林生物被冻结1个银行账户(非基本户),实际冻结资金为人民币1920万元,占公司最近一期经审计归属于上市公司股东净资产的2.06%,占公司最近一期经审计合并报表货币资金余额的8.57%,欧林生物强调,冻结金额占比较小,不会对公司日常生产经营产生重大影响。
值得注意的是,在本次诉讼事件前,欧林生物11月27日向香港联合交易所有限公司递交了H股发行上市申请,并于同日在港交所网站刊发了申请资料,寻求在港交所主板上市。
官网显示,欧林生物成立于2009年,是一家专注于人用疫苗研发、生产及销售的生物制药企业,于2021年6月8日成功登陆上交所科创板。
业绩方面,2025年前三季度,欧林生物实现营收5.07亿元,同比增长31.11%;净利润4747.98万元,同比增长1079.36%。


宜宾纸业:
子公司被判定犯污染环境罪被罚10万元
12月30日,宜宾纸业发布全资子公司涉诉进展公告,其全资子公司宜宾汇洁环保科技有限责任公司(简称“汇洁环保”)近日收到刑事判决书,法院维持判决,判定汇洁环保犯污染环境罪,判处罚金10万元。

公告显示,汇洁环保于今年4月收到四川省宜宾市南溪区人民检察院起诉书(南检刑诉〔2025〕45号);8月14日,汇洁环保收到四川省宜宾市南溪区人民法院《刑事判决书》(〔2025〕川1503刑初59号),四川省宜宾市南溪区人民法院作出判决:被告单位汇洁环保犯污染环境罪,判处罚金人民币十万元。
此后,汇洁环保向四川省成都市铁路运输中级法院提出上诉。12月30日公告披露,汇洁环保近日收到四川省成都市铁路运输中级法院《刑事判决书》(〔2025〕川71刑终48号),显示维持四川省宜宾市南溪区人民法院的判决,即被告单位汇洁环保犯污染环境罪,判处罚金人民币十万元。
宜宾纸业表示,本次《刑事判决书》的判决结果已生效,公司将依法采取提起再审、申诉、抗诉等救济措施。
官网显示,宜宾纸业创立于1944年,公司位于四川省宜宾市,专注于竹子制浆造纸研究与生产,于1997年在上交所挂牌上市。
业绩方面,2025年前三季度,宜宾纸业实现营业收入17.29亿元,同比增长2.56%;归母净利润1508.62万元,同比实现扭亏为盈,经营态势向好。

丨来源:川商传媒报道丨
★★★郑重免责声明★★★
本文不构成任何投资建议!文中所有观点仅代表被采访者个人立场及个人观点,不具有任何指导和买卖意见!股市有风险,投资需谨慎!
【未经授权,严禁转载!联系电话028-86968276】

成都倍特建筑安装工程有限公司