12月22日,有消息称,保时捷自建充电网络将于2026年3月1日起逐步停止运营,总计约200家充电站。保时捷中国工作人员表示,确实会从2026年3月1日开始对保时捷尊享充电服务设施进行有序裁撤,也会同步与行业头部充电运营商保持深度的合作。
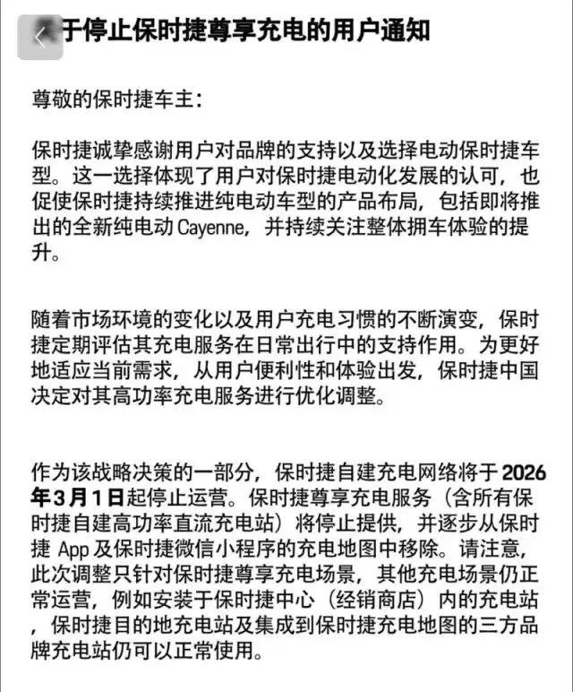
《停止保时捷尊享充电的用户通知》显示,保时捷尊享充电服务(含所有保时捷自建高功率直流充电站)将停止提供,并逐步从保时捷App及保时捷微信小程序的充电地图中移除。
保时捷官方称此次调整只针对保时捷尊享充电场景,其他充电场景仍正常运营,例如安装于保时捷中心(经销商店)内的充电站,保时捷目的地充电站及集成到保时捷充电地图的三方品牌充电站仍可以正常使用。
公开数据显示,此次停运涉及全国范围内超过300座保时捷尊享充电站,覆盖国内主要一二线城市及重点交通干线。
据保时捷发布的2025年前三季度财报显示,其销售收入为268.6亿欧元,同比下降6%;营业利润为4000万欧元,去年同期为40.35亿欧元,同比下跌99%;本年累计营业利润率为0.2%,较去年同期的14.1%大幅下滑。
来源:中国经济网、界面新闻、每日经济新闻微信
编发:黄珺 黄伟
审核:胡琼瑶
出品:湖北日报融媒体中心
【未经授权,严禁转载!联系电话028-86968276】
