秋冬夜晚,刚钻进被窝
正准备美美睡觉……
结果腿上、胳膊或后背突然开始发痒
起初只是轻微的不适感
可越抓越痒,越痒越抓
最后皮肤被挠得通红发热
甚至出现血痕
社交平台上
不少人发出了一模一样的言论
你可能怀疑过床单
担心过螨虫
排查过皮肤过敏
但真相可能远比想象中简单——
这其实是一种名为
“乏脂性湿疹”(又称干性湿疹)
的皮肤问题
而本质就是皮肤干到屏障受损
引发了炎症反应
干,是怎么引起这种湿疹的?
皮肤表面原本覆盖着一层薄薄的皮脂膜,就像天然的保湿锁,能牢牢锁住水分。但秋冬季节本身就是一年中最干燥的时期,空气湿度大幅下降,再加上室内暖气、空调、电热毯等取暖设备的使用,会进一步加速空气干燥,直接破坏这层宝贵的保护屏障。
对于部分人群来说,皮肤水分流失的情况会格外严重,进而出现“经表皮失水”现象:皮肤屏障受损后,无法有效锁住水分,水分加速流失,导致皮肤变得干燥、紧绷、脱屑,出现类似干裂土地的细小纹路,甚至形成裂口,有时还会伴随发红和小疙瘩。
而晚上钻进被窝后,体温升高会加快皮肤表面水分蒸发,被窝内的干燥环境和皮肤与被子的摩擦,会进一步刺激神经末梢,从而引发强烈的痒感,形成“越抓越痒”的恶性循环。其中,小腿前侧、手臂外侧等皮脂腺分布较少、保湿能力弱的部位,往往是“重灾区”。
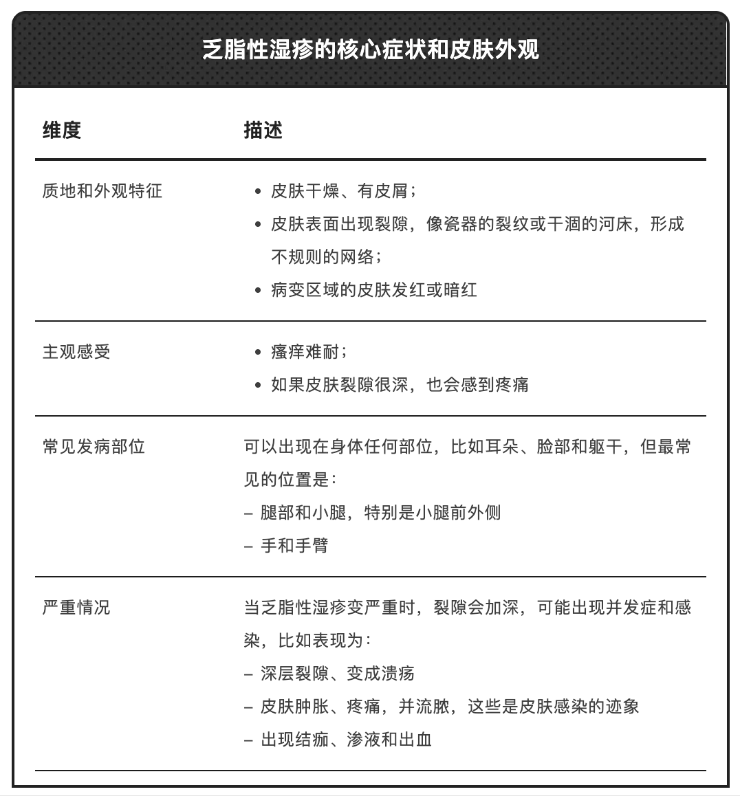
如何判断自己是不是
乏脂性湿疹?
可以对照以下特征自查:
<点击可查看大图>
乏脂性湿疹的皮肤病变图
⬇️
需要注意的是,60岁以上人群由于皮肤腺体功能减退,汗水和油脂分泌减少,皮肤保护屏障更弱,更容易出现这种问题,也是这类湿疹的高发人群。
做好4点搞定“被窝痒”
从根源修复皮肤干
1
保湿:重中之重,做好这3点才有效
保湿是治疗和缓解乏脂性湿疹的核心,能补充皮肤流失的水分和油脂,修复受损屏障,还能预防感染和炎症加重。
1⃣️选对产品:放弃清爽型乳液,优先选择质地厚重、封闭性强的霜剂、膏剂(成分表中含有神经酰胺、尿素、透明质酸的产品更佳,能帮助修护屏障;含有N-棕榈酰乙醇胺、N-乙酰乙醇胺的磷脂类保湿剂,可提升角质层完整性)。
2⃣️用对方法:每天至少涂抹2次,洗澡后是黄金时机,趁着皮肤还带有轻微湿润感,及时全身涂抹,能牢牢锁住水分。杭州市第一人民医院皮肤科医生建议一周要用掉100毫升的润肤露。
3⃣️调对环境:开启加湿器,提升室内湿度;避免直接接触电热毯、暖气片、壁炉等加热源,减少皮肤水分蒸发。
2
洗澡:别太热,别太久
不当的洗澡习惯会加重皮肤屏障损伤,诱发或加剧湿疹,正确做法请参考:
<点击可查看大图>
3
穿衣:穿柔软宽松的衣服
皮肤屏障受损后会变得格外脆弱,日常穿衣需遵循“柔软、宽松、无刺激”原则:
✅避免穿紧身、修身的衣物,减少对皮肤的压迫和摩擦;
✅贴身衣物优先选择纯棉等肤感舒适的面料;
✅尽量避免羊毛等容易引发刺激的材质直接接触皮肤。
核心原则就是:穿衣后不会加重皮肤瘙痒、刺痛等不适。
4
用药:严重时别硬扛,遵医嘱治疗
如果皮肤已经出现明显发红、炎症反应,单纯依靠保湿无法缓解时,就需要借助药物控制炎症。
建议在皮肤科医生指导下用药,且药物治疗需与日常保湿防护配合进行,才能达到最佳效果。
轻度至中度炎症:可选用温和偏弱效的糖皮质激素药膏,如地奈德乳膏、丁酸氢化可的松乳膏。用药方式:一般每天涂抹1-2次,连续使用至皮肤红痒、裂隙等症状完全消失,通常需要1-2周。
温馨提示
乏脂性湿疹容易随季节反复
若不消除干燥、不当洗澡习惯等诱因
来年秋冬可能会复发
做好长期保湿和习惯调整
才能真正远离它~
内容来源:丁香医生、兴安疾控
编辑:成雅
校对:杨启月
责编:朱凯
【未经授权,严禁转载!联系电话028-86968276】
