12月19日
新疆住房公积金微信公众号发布
《关于住房公积金年终结转期间
暂停办理业务的公告》
具体内容如下
↓↓
关于住房公积金年终结转期间
暂停办理业务的公告
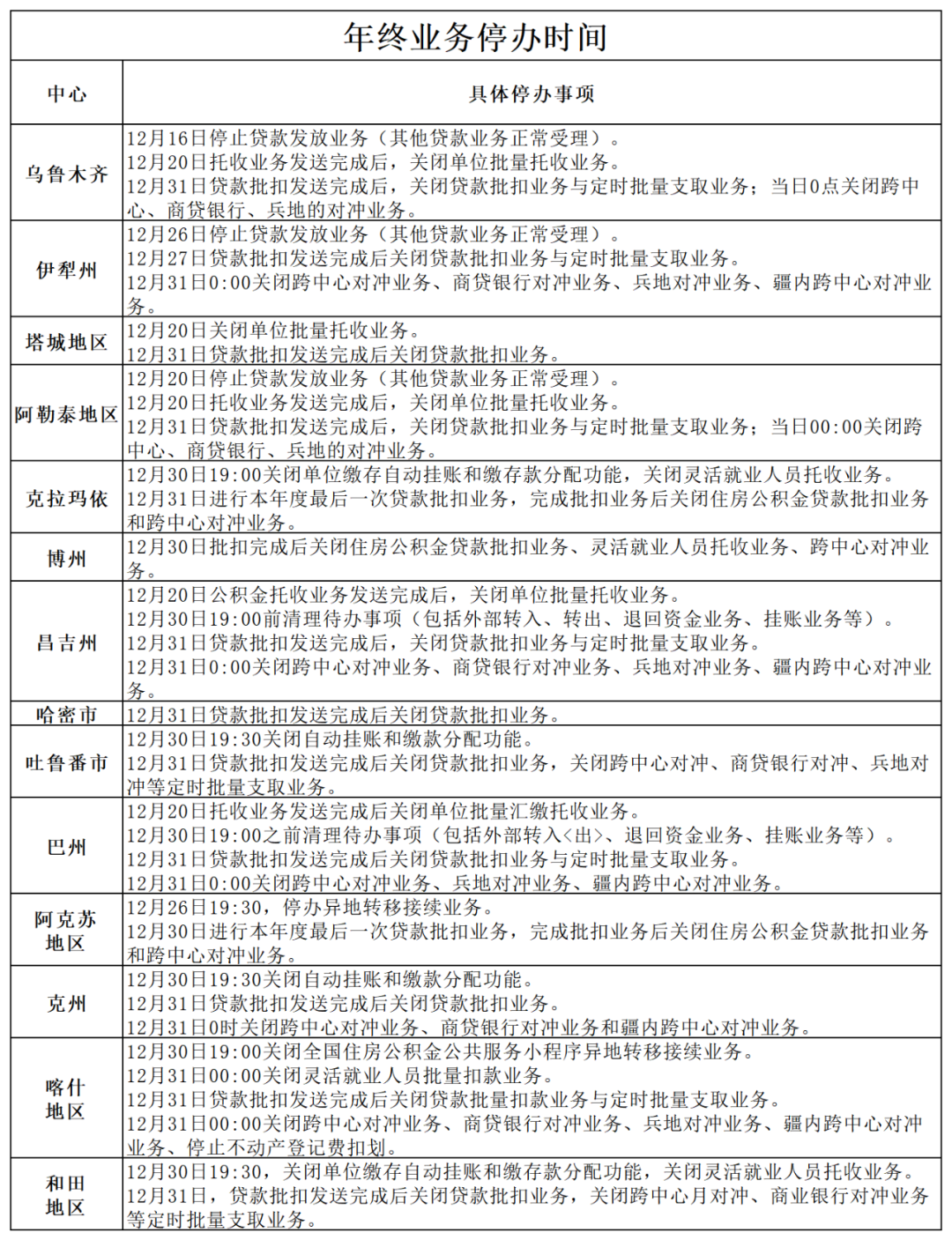
为顺利完成2025年度财务结转工作,自治区各地(州、市)将于12月26日19:30起暂停办理柜台、手机App、个人网厅、单位网厅等渠道住房公积金业务(其中,哈密市住房公积金管理中心于12月29日19:30停办线上线下各项业务,12月30日19:30,关闭单位网厅;博州住房公积金管理中心于12月29日19:30,关闭单位网厅,详见表格。)2026年1月4日,各地(州、市)均恢复办理各项业务。
请各缴存单位、缴存人合理规划业务办理时间,互相转告。由此带来的不便,敬请谅解。
END
来源:新疆住房公积金微信公众号
编辑:解文英
审核:董虹霞
【未经授权,严禁转载!联系电话028-86968276】
