“粤车南下”入境香港市区
首批获准车主
12月23日零时起
可于成功预约后
驾车经港珠澳大桥
珠海公路口岸驶入香港市区
▼
近日,首批获准车主开始在各查验点安装“粤车南下”香港车牌,准备12月23日从广州出发前往香港市区。记者看到,上牌过程大致顺畅,不过安装车牌的位置需要根据车型实际情况而调整牌架和安装位置。
内地车牌和香港车牌同时悬挂
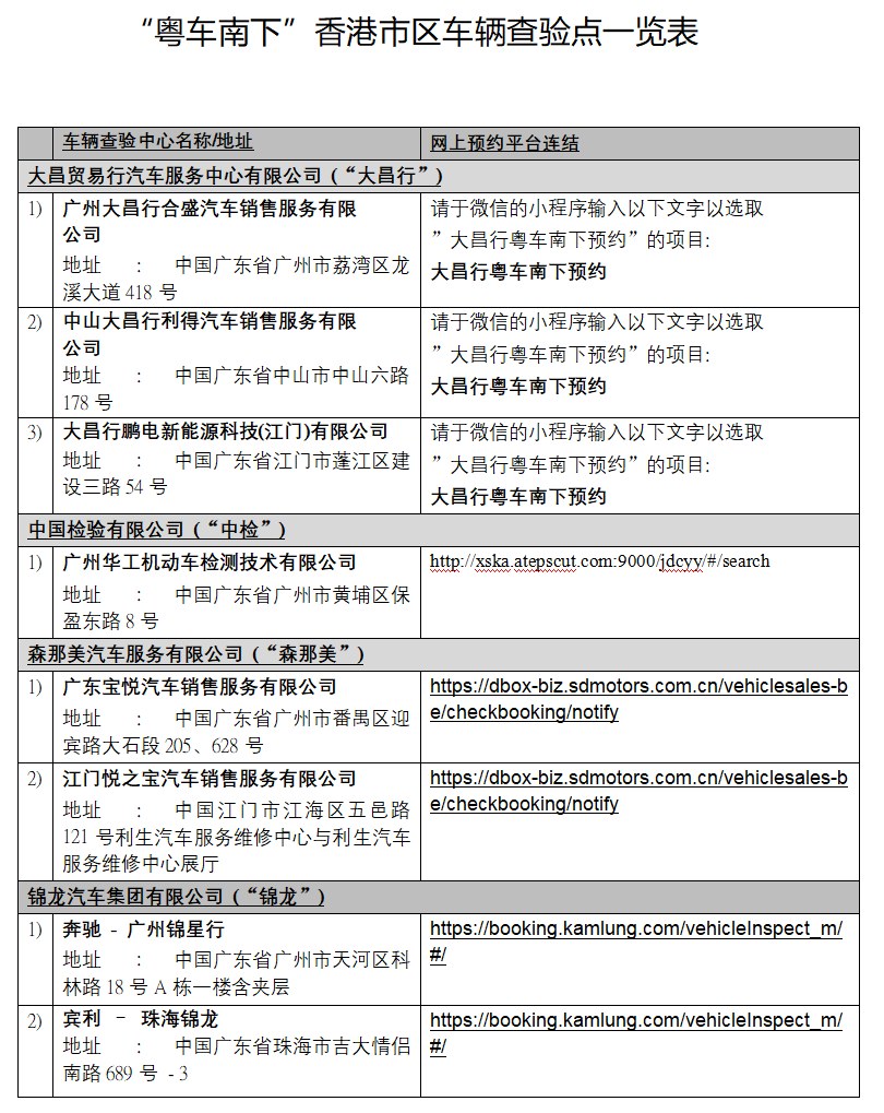
目前,全省共有八个“粤车南下”香港市区车辆查验点,分布于广州、中山、江门、珠海四市。记者在广东宝悦看到,陆续有首批获准车主前来安装“粤车南下”香港车牌。车牌由“FT”两个字母和四位数字组成,分为黄色号牌(车尾)和白色号牌(车头),安装方式与“粤港车”一致。
车牌由查验点工作人员负责安装,车牌配备两副牌架,以方便将内地车牌和香港牌照同时悬挂于车头和车尾位置。不过,由于车型各不相同,工作人员在安装牌架时都费了一番功夫,需要通过调整牌架的大小和角度,才能将车牌顺利安装。特别是一些新能源车,由于车身上摄像头和雷达感应器较多,所以在安装车牌时,需要不断调整安装位置。
“车牌安装过程比较顺利。”首批获准车主刘先生(化名)表示,对12月23日前往香港市区的行程充满期待,“香港交规与内地交规不同,因此会提早熟悉香港交规,谨慎驾驶。”
入境市区后,粤车司机可下载香港特区政府运输署“香港出行易”流动应用程序,了解最新交通消息及各区泊车和充电设施等信息,以便计划行程。特区政府运输署将发放停车场相关信息,方便粤车司机寻找各区已提升支援配套设施的公私营停车场。粤车司机可使用“八达通”程序或实体卡,在大部分停车场付款。
每次留港最多三日
据悉,获批并成功预约出行的粤车,可于12月23日凌晨零时起经港珠澳大桥入境香港市区,每次留港最多三日。香港特区政府运输署已安排车辆查验中心在验车时为车辆安装“易通行”车辆贴,而申请人须为“易通行”账户设定自动缴费方式或增值,以缴交隧道费。
据悉,粤车南下查验的有效期是半年,如果半年后还想去香港,除了预约和抽签外还需要再次进行车辆查验。
入境市区后,粤车司机可下载特区政府运输署“香港出行易”流动应用程序,了解最新交通消息及各区泊车和充电设施等信息,以便计划行程。特区政府运输署将发放停车场相关信息,方便粤车司机寻找各区已提升支援配套设施的公私营停车场。粤车司机可使用“八达通”程序或实体卡,在大部分停车场付款。
此外,特区政府运输署已委托营运商设立大屿山充电站暨“粤车南下”信息中心,便利粤车司机经港珠澳大桥香港口岸入境市区后或返粤前为电动车充电,以及了解“粤车南下”的最新信息。该充电站配备适合本地车辆和粤车使用的快速充电桩。
记者注意到,特区政府运输署发布的“粤车南下”指引内特别提到,由于香港的交通标志、行驶规则均不同于内地,内地车辆如配有“整体组合式驾驶辅助系统”——即“智驾”系统,则不能在香港境内开启,此外,一些内地车辆所配备的“遥控泊车”功能,也不能在香港境内使用。
出行前安装香港车牌
为“易通行”账号充值
根据政策,办理“粤车南下”香港市区业务时,申请人(机动车所有人)在中签后需要提交申请材料并经内地有关部门受理预审核后,再通过网络将数据传送给香港特区政府运输署审核,审核通过后,申请人需要进行验车、购买香港车辆第三者风险保险,申办港方牌证等相关手续。同时,申请人也需持有有效的香港驾驶证照。
预约出行
1、完成香港牌证程序后,内地相关部门进行备案及向申请人发送批准通知;
2、最早可于12月23日凌晨零时来港;
3、出行前安装香港车牌及为“易通行”账号充值。
据悉,“粤车南下”香港市区阶段只接受网上递交申请,有关申请由粤港政府共同审批。申请人须先向内地部门递交申请及证明文件,由内地部门作初步审批,香港特区政府运输署收到申请后亦会作出审核,并会以申请人向内地部门递交申请时所提供的电邮地址,通知申请人前往指定的车辆查验中心进行接受车辆查验,以及办理香港牌证的手续。 查验合格后,相关资料会上传至特区政府运输署审核,审核通过后将由特区政府运输署发放香港车牌号,车主可以选择由查验点制作并安装香港车牌。
根据规定,南下粤车前挡风玻璃透光率须高于70%,且入境香港后不得使用“智驾”及遥控泊车功能。
图/大湾区之声
“粤车南下”出行专页推出
泊车/充电/旅游/路线一站式查询
香港特区政府运输署已推出“香港出行易”“粤车南下”出行专页,方便司机规划在港行程,轻松掌握驾驶路线、泊车、充电、旅游和实时交通情况。
司机可于专页查询“一站式泊车、充电、旅游信息”,包括超700个位于景点附近的停车场、超150个可利用免触式入场及支持内地支付方式的停车场、超60个国标充电桩位置,以及遍及各区的观光、购物、饮食及娱乐景点和酒店信息,亦可便捷查询驾驶、公共交通及步行路线。
“香港出行易”“粤车南下”出行专页
部分文/广州日报新花城记者:全杰、曾毅
部分图/广州日报新花城记者:全杰
部分来源:大湾区之声、信息时报
广州日报新花城编辑:谢婵
【未经授权,严禁转载!联系电话028-86968276】
