近日,女星鞠婧祎与经纪公司丝芭传媒的风波再起,双方在微博上互发声明。鞠婧祎发布律师函,指责丝芭传媒伪造补充协议,丝芭传媒则晒出鞠婧祎1.3亿多收入,引发关注。
鞠婧祎方指责丝芭传媒伪造艺人签名
后者否认
12月15日,鞠婧祎工作室发布声明,指出鞠婧祎与丝芭传媒的经纪合约已原本明确于2024年6月18日终止,但因丝芭传媒在经纪合作期间存在多项违约行为,甚至伪造所谓的“《专属艺人合约》补充协议”,严重损害艺人的合法权益,艺人忍无可忍最终在2024年6月15日选择正式向丝芭传媒发送《解约函》,要求“立即解除合约”。按照相关法律规定,双方间的经纪合约已经于《解约函》当日达到丝芭传媒时终止。但念及双方合作多年,艺人并未在第—时间主动公开披露合约提前解除的情况及事由,仅对外宣称“合约终止不续约”。然而,在此之后,丝芭传媒却屡屡公开散布有关双方间经纪合作关系的不实消息,阻碍艺人演艺活动的开展。
此外,鞠婧祎工作室抗议丝芭传媒伪造艺人签名及授权,甚至无差别“骚扰”合作方。
昨日(12月16日),丝芭传媒发布声明,指出已邀请专业机构做出鉴定,《<专属艺人合约>补充协议》是鞠婧祎本人签署。
鞠婧祎方随后通过律师声明称,在合作期间丝芭传媒伪造鞠婧祎签名,通过签订“双重合同”隐瞒演艺收入真实金额,截留侵占本应属于鞠婧祎的演艺收入。
关于签名笔迹,声明中称,鞠婧祎方主动向人民法院申请对《〈专属艺人合约〉补充协议》中“鞠婧祎”三字是否为委托人本人手写进行鉴定。2025年2月20日,人民法院依法委托之鉴定机构得出的鉴定意见为无法判断签名为鞠祎本人所写,故丝芭文化申请要求补充鉴定。2025年9月4日,人民法院依法委托之鉴定机构再次得出鉴定意见,无法判断该签名为鞠婧祎本人所写。可见,丝芭文化通过新浪微博账号“丝芭传媒”于2025年12月16日在微博平台所发布声明中所载“鉴定意见”,并非人民法院依法委托之鉴定机构作出,其内容亦与人民法院依法委托之鉴定机构所作结论相悖。丝芭文化单方委托“鉴定机构”作出的“鉴定结论’不应得到采信,鉴定程序、资质是否合法,鉴定结论是否客观、依据是否充分均未得到司法机关的认可。
丝芭传媒晒鞠婧祎工资
称税前已支付其超1.39亿
每月支付固定收入25万
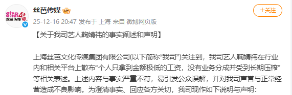
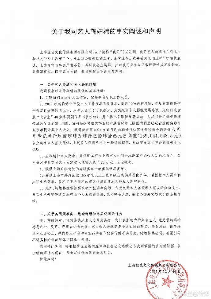
12月16日晚,上海丝芭文化传媒集团有限公司发布声明称:我司艺人鞠婧祎在行业内和相关平台上散布“个人只拿到金额极低的工资没有业务分成并受到长期压榨”等相关表述,上述内容与事实严重不符。
丝芭传媒称曾出资人民币1.6亿余元为鞠婧祎单飞发展后规划影视发展路线
截至2024年5月,已向鞠婧祎结算支付税前金额共计139044543.5元,均有本人签收凭证。
丝芭传媒称公司每月按时支付固定收入税前25万元,还提供专职司机、奔驰房车供其使用多年,提供上海外滩区域155平米以上江景高级公寓供其居住多年后改租更大面积的市区住房。
丝芭传媒还指鞠婧祎经常额外报销与实际工作无关的本人甚至私人朋友的旅游支出,日常开销等。
12月17日凌晨,@丝芭传媒 再发补充声明:“公开的艺人收入为我司依约履行代扣代缴义务并已向管辖地税务机关依法完税的正规合法收入,经得起任何形式的税务核查。但是,在此之外如存在任何形式其他未申报、未依法纳税之收入我司不承担任何责任。”并在这条声明微博下精选评论,仅显示“支持严查鞠婧祎个税”相关评论。
针对丝芭传媒这一系列发声,鞠婧祎方暂未再做回应。
此前报道:
2024年6月合同到期后
双方说法不一致
公开资料显示,艺人鞠婧祎于2013年8月正式入选SNH48二期生,并于2017年12月成立个人工作室单飞发展。然而自2024年6月开始,在双方经纪合约问题上,丝芭传媒与鞠婧祎方的说法始终不一致。
2024年6月18日,丝芭传媒于微博发布公告称:“按照丝芭公司与鞠婧祎女士签署的《SNH48专属艺人合约》及补充合约之内容约定,双方基于SNH48女团经纪协议的第一阶段部分合作已宣告圆满完成,并将自即日起根据补充协议条款,正式过渡到以艺人经纪协议为基础的第二阶段合作之中。”
公告发布后,鞠婧祎在微博发了两个问号,疑似表示对公司说法的疑惑。随后又发长文表示,“前段时间,我已明确向丝芭传媒表达了2024年6月18日到期不续的决定”,并称对公告中所提的“补充协议条款”“第二阶段合作”都不知情。
对此,丝芭传媒再次发布声明,强调补充协议“系鞠婧祎女士本人于2018年9月10日签署”,并提到鞠婧祎在之前曾向公司突然通知“立即解除《SNH48专属艺人合约》”,但此单方面告知行为并不对原合同的履行发生任何法律效力。
艺人经纪纠纷频现“罗生门”
官司胜败看合同
目前,鞠婧祎与丝芭传媒双方各执一词,需通过法律程序进行相关调查和判决。类似的“罗生门”经纪纠纷,于当下的偶像经纪行业中可谓屡见不鲜。在鞠婧祎之前,SNH48成员黄婷婷也曾因经纪合同纠纷,与丝芭传媒对簿公堂,最终被判赔偿丝芭传媒违约金350万元。
关于公司艺人“非正常离团”的问题,丝芭传媒相关工作人员曾在接受南都记者采访时提到:“在将素人培养成为偶像的过程之中,公司投入了相当大的人力、物力和财力,若非正常毕业的成员不从事演艺行业,也不会过多追究,但是如果依然违背契约精神继续从事相关行业,那么公司也会根据合同约定采取措施,相信任何一家经纪公司都不可能放任这种行为。”
北京市中闻律师事务所权益合伙人赵虎律师曾在接受南都记者采访时表示,在艺人与经纪公司的合约纠纷中,决定官司胜败的因素往往还是合同,“法官一般会根据双方的约定来判断,谁守约了,谁没有守约” 。
赵虎指出,艺人经纪纠纷需要具体情况具体分析,“如果公司的确付出很多,艺人红了就走,公司就很被动”。当然,也并非所有公司都是既有实力又讲良心的,坑骗培训费、割流量韭菜、权利义务极端不平等的霸王条款等不靠谱行为,业内亦比比皆是。作为艺人,在签署演艺经纪合同时应得擦亮双眼、谨慎思辨,维护好个人的合法权益;双方也必须具备契约精神,才能让行业有序、健康地发展。
南方都市报(nddaily)报道
综合:南都官微运营部
视频:南都官微运营部 黄翠萍
另据南都此前报道(撰文:朱雯怡 )
【未经授权,严禁转载!联系电话028-86968276】
