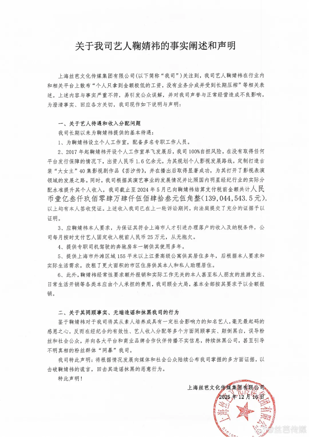
12月16日,上海丝芭文化传媒集团有限公司官方微博@丝芭传媒 发布“关于我司艺人鞠婧祎的事实阐述和声明”,称鞠婧祎在行业内和相关平台上散布“个人只拿到金额极低的工资,没有业务分成并受到长期压榨”等相关表述,与事实严重不符。
声明称,丝芭传媒曾出资人民币1.6亿余元,为鞠婧祎单飞发展后规划影视发展路线,截至2024年5月,已向鞠婧祎结算支付税前金额共计139044543.5元,均有本人签收凭证,并按月支付固定收入25万元(税前),还提供专职司机、房车供其使用多年,提供上海高级公寓供其居住。
丝芭回应鞠婧祎声明称,将根据情况发展陆续公布多方面证据,回击鞠婧祎造谣抹黑的恶意行为。
丝芭还表示,图中公开的艺人收入为公司依约履行代扣代缴义务,并已向管辖地税务机关依法完税的正规合法收入,经得起任何形式的税务核查。但是,在此之外如存在任何形式其他未申报、未依法纳税之收入,丝芭不承担任何责任。
此前报道:
近日,丝芭传媒起诉状称鞠婧祎合约至2033年引发热议。12月15日,鞠婧祎方发声明,称与丝芭传媒的经纪合约已于2024年6月终止,同时指控丝芭传媒伪造艺人签名及授权。
16日,丝芭传媒晒笔迹鉴定报告否认伪造艺人签名及授权。
对此,鞠婧祎方也请律师发布了相关声明。
据公开资料,鞠婧祎,1994年6月18日出生于四川省遂宁市,中国内地影视女演员、流行乐歌手。2013年11月2日,鞠婧祎凭借SNH48《剧场女神》团体公演正式出道。2016年,主演个人首部玄幻剧《九州·天空城》,还曾出演《芸汐传》《热血长安》《新白娘子传奇》等作品。
来源:@丝芭传媒、大皖新闻、@鞠婧祎_Official
编辑: 荔枝
【未经授权,严禁转载!联系电话028-86968276】
