近期,辽宁省市场监督管理局组织开展了灭火器等产品质量监督抽查,现将抽查情况通报如下:
本次共抽查灭火器等28种(类)产品1755批次,其中抽查经销单位826家1126批次,抽查生产企业407家629批次。经检验,经销单位35家37批次产品不合格,生产企业36家37批次产品不合格。
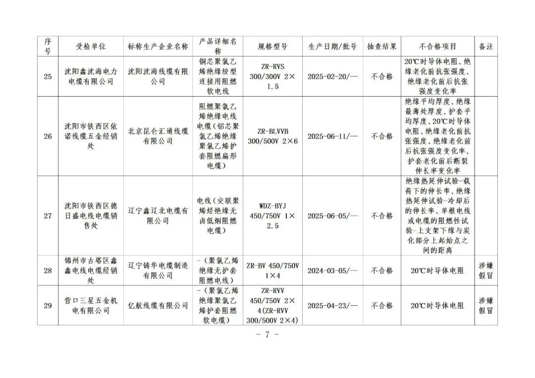
点击图片放大查看详情
▼
热门视频
来源:辽宁省市场监督管理局
编辑:崔扶尧
校对:兰鸿翔
责编:王远
【未经授权,严禁转载!联系电话028-86968276】
扫码查看
沈阳日报
2025-12-16 01:18
全文播报
近期,辽宁省市场监督管理局组织开展了灭火器等产品质量监督抽查,现将抽查情况通报如下:
本次共抽查灭火器等28种(类)产品1755批次,其中抽查经销单位826家1126批次,抽查生产企业407家629批次。经检验,经销单位35家37批次产品不合格,生产企业36家37批次产品不合格。
点击图片放大查看详情
▼
热门视频
来源:辽宁省市场监督管理局
编辑:崔扶尧
校对:兰鸿翔
责编:王远
【未经授权,严禁转载!联系电话028-86968276】