封面新闻记者 喻言
深圳点筹农业供应链平台突然“跑路”,重庆地区上百个商户和分销商,或被拖欠、或被侵占大量资金,损失超过2亿元。
9月12日,封面新闻又陆续接到河南、安徽、广东多地的受害人投诉,该平台“跑路”影响到的商家、分销商有上千人,涉及金额数目更加庞大。
目前,深圳市南山区公安分局已接受报案,并按程序展开立案调查。

“跑路”后的DC农业重庆地区办公室。
全国各地均有受害人
涉及金额数目庞大
封面新闻此前报道,重庆双福国际农贸城部分商家反映DC农业供应链“人去楼空”,拖欠的货款无法结算。(此前报道:一农业供应链企业疑“跑路” 重庆一地多家商户被欠款|云投诉)
同时,又有多位重庆地区的分销商反映,他们在DC农业小程序和App上预购产品后,钱款无法提取。
于是,这些商家和分销商选择向江津警方与深圳南山警方报案寻求帮助,讨要自己的钱款。
而他们所说的DC农业供应链是深圳点筹互联网农业控股有限公司(DC农业)旗下的数字农业供应链服务平台,成立于2014年5月,总部位于深圳。此后相继在国内18个城市设立城市运营中心。该企业还曾获得“中国农业500强”称号。

DC农业官网展示的荣誉资质。
报道发布后,封面新闻又陆续接到其他受害人的投诉。他们主要在DC农业的“预售板块”项目上遭受损失。
这也是DC农业所谓的创新项目,具体操作是,分销商用户在DC严选小程序或App上,通过预购商品、处置商品,从中赚取差价获得收益。这些收益以及他们用于购买商品的本金,都会存放在该平台上,用时可提现。而分销商不用实地提货和处置商品,全部交由平台负责,这样就可在网上完成交易,并赚取到差价。

分销商与DC农业负责人关于“预售板块利润”的对话。

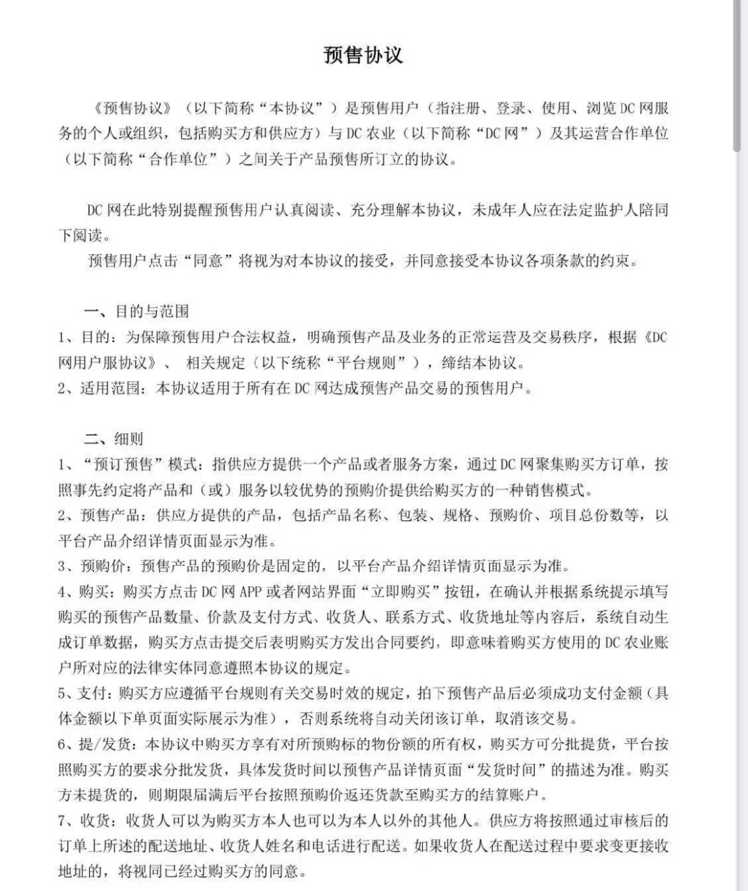
分销商与平台签订的“预售协议”(部分)。
河南郑州的麻先生在2021年由同学介绍,接触到DC农业,“同学曾在DC农业任职,出于对他的信任,便投入5000元试水开始。当时这个项目给我的感觉就是没啥问题,回报率也不高,比较稳。慢慢我就将更多资金放到了该平台上,1万元、2万元、5万元、10万元……”
麻先生先后共在DC平台投入了19万元,其中还有一部分是通过信用卡周转的资金。

麻先生在DC农业线上平台无法提出的资金。
来自安徽合肥的毕女士也反映,开始时,她只是发起多人成团,一起预购DC农业销售的水果、蔬菜。
“直到2024年,在DC农业客服的推荐下,再加上对平台的信任,我把10来万元的资金放到了这里。”
目前,由于DC农业平台“跑路”,他们已无法提取线上资金。“现在我的生活生产受到严重影响,这些钱是我的所有资金,我现在只能借钱还贷款,还房贷、生活。”麻先生表示。
据麻先生不完全统计,河南地区因DC农业“跑路”受损的用户有200多人,受损资金低至几万元,高至几十万元。
深圳警方回应:已立案
受害者诉求:追回损失
事发后,全国各地的DC农业供应商、分销商纷纷组建起“互助聊天群”。麻先生了解到,多个地区聊天群内经过大致统计,全国受害者约有8000人,涉及金额数目庞大。
受害者们最大的诉求就是“尽可能地追回资金”。
“截至目前,深圳南山警方还没有正式公开对外公布案件调查进展、是否立案侦查等信息。”麻先生表示,DC农业所在的深圳南山警方一直口头称已介入调查,随后又收集了受害者的情况,但整个过程均未通过官方渠道公开。
他希望警方对调查情况进行公开回应。“只有他们明确已经立案且有案件号了,我们异地的受害者报案才能将案件合并到深圳去。”
对此,深圳南山警方表示,他们已经把案子立了起来,随后开展正式的侦查工作,报案人可选择通过邮寄、网上登记和电话报案的方式,将报案材料提交至南山区公安分局经侦支队。
“异地报案的话,他们(报案地警方)也会把材料邮寄到我们这边,也会合并过来。”南山区公安分局经侦支队民警表示。
封面新闻“求助报料平台”
参与方式:
1
扫描下方小程序码,填写详细内容,即可求助、报料。

2
打开“封面新闻”客户端,点击底栏“求助报料”按钮,进入求助、报料页面。
3
可以私信封面新闻的官方微博、微信或抖音账号,发起求助、报料。
4
您还可以拨打热线028—86969110,进行求助。
封面新闻将24小时实时解答、跟进,并提供相关协助(为保护隐私,相关信息将会保密,请放心)。

【未经授权,严禁转载!联系电话028-86968276】
