8月15日,昆明市纪委监委发布消息,昆明市城建投资开发有限责任公司(以下简称“昆明城投”)党委书记、董事长杨晓斌涉嫌严重违纪违法,目前正接受审查调查。
这家公司本月初刚被列入“老赖”名单,杨晓斌也遭遇“限高”。而且,公司副总经理毕云强在今年3月主动投案。

杨晓斌 资料图
昆明城投系昆明市国资委监管企业。公开报道显示,杨晓斌自2016年4月起担任该公司董事长。
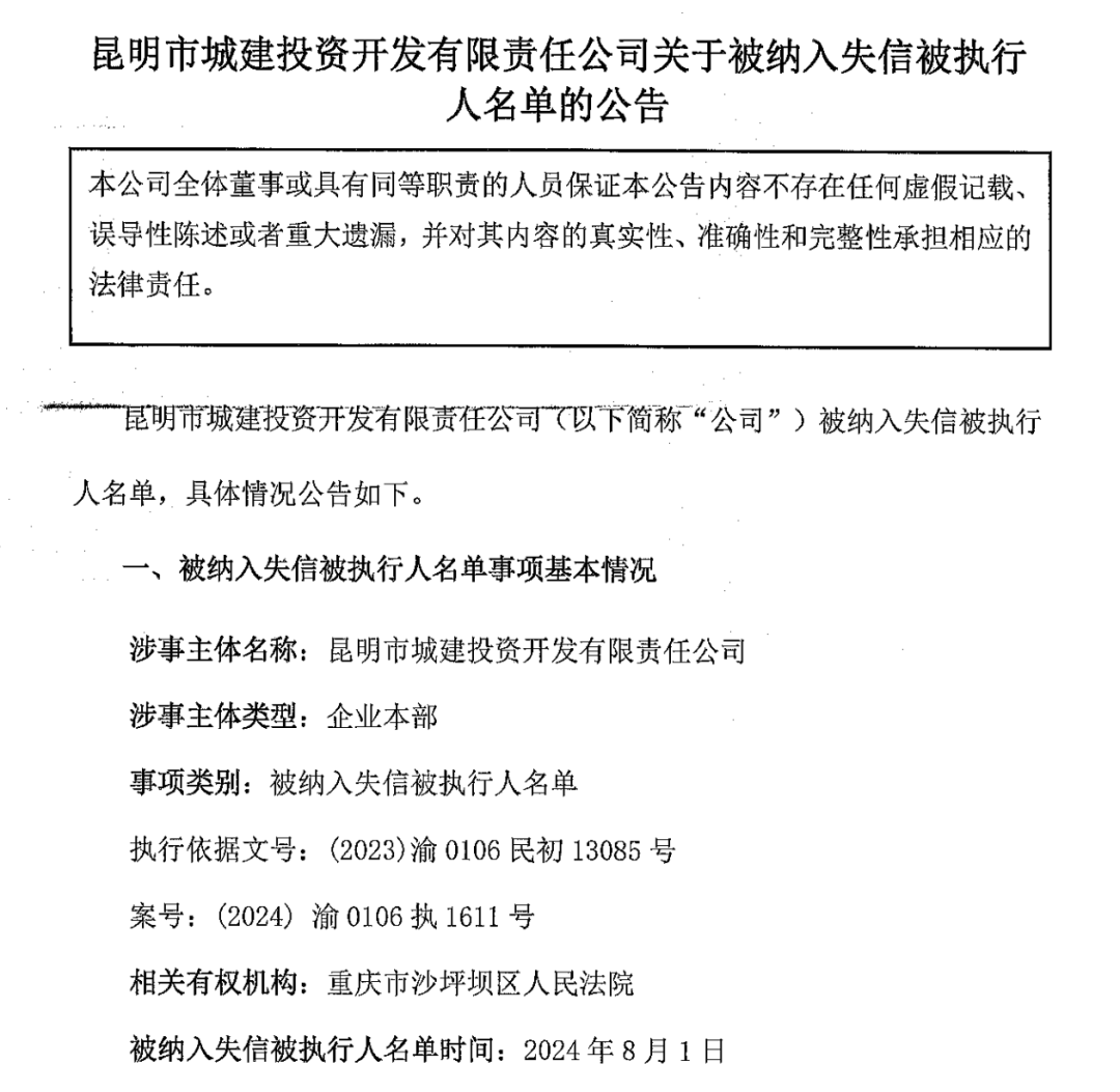
8月9日,昆明城投在北京金融资产交易所发布公告称,因未履行与重庆建工第二建设有限公司签订的协议,于8月1日被重庆市沙坪坝区法院纳入失信被执行人名单。同时,公司法定代表人杨晓斌被限制高消费。

昆明城投被纳入失信被执行人名单的公告(部分)
长安街知事注意到,这已经不是昆明城投第一次当“老赖”,杨晓斌也并非首次被“限高”。此前,云南保利曾向昆明城投支付3亿元合作意向金,后项目合作终止,昆明城投仅退还1.5亿元。后经多次交涉,2023年6月,昆明城投被列入失信被执行人名单。
此外,今年3月,昆明城投副总经理毕云强主动投案。
2023年3月至4月,昆明市委第二巡察组对昆明城投进行了巡察。7月,巡察组反馈发现的问题,主要是:贯彻落实中央决策部署和云南省委、昆明市委工作要求不到位,落实深化国有企业改革工作不够有力,推动重点项目建设工作有短板;落实全面从严治党主体责任、监督责任有差距,财务管理不规范;执行“三重一大”决策程序不严格,人才结构不合理;落实审计、巡察等监督方面的整改不到位。
【未经授权,严禁转载!联系电话028-86968276】

依法依规严肃查处。
好好的企业被他们搞得一团糟,企业形象受损,昆明形象受损!
还有多少这样的公司。
严肃处理!
抓住“经济纠纷”表象,挖出违纪违法本质。
伸手必被捉。