川观新闻记者 宁宁
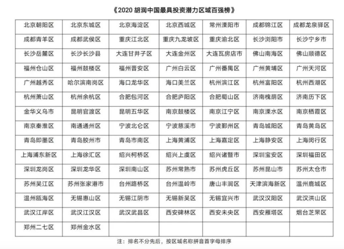
12月6日,胡润研究院首次发布《2020胡润中国最具投资潜力区域百强榜》。其中,上海浦东新区位居榜首,深圳龙岗区、北京朝阳区、深圳宝安区和北京海淀区紧随其后。成都有4个区上榜,并列第九位。
从上榜区域的所在城市群来看,位于长三角城市群的区域最多,共有42个,占比近五成;其次是珠三角城市群,共有12个;再次是长江中游城市群,共有9个;山东半岛城市群凭借8个区域上榜,排名第四位;成渝城市群排名第五位,共有7个(成都4个,重庆3个)区域上榜。
从城市来看,上榜区域共来自33个城市,其中上海和苏州最多,分别有6个区域上榜;其次是南京、武汉、杭州、深圳、广州和青岛,分别有5个区域上榜;成都与北京、无锡以及长沙并列第九位,有4个区域上榜,分别为锦江区、龙泉驿区、青羊区、武侯区。
其中,榜单特别列出青羊区,指出在文化发展上该区排名第七位(得分93.9分),仅落后第六位的西安未央区(94.2分)0.3分。在此项排名中,北京西城区以100分拔得头筹。
“青羊区为成都市辖区,古蜀文明和诗歌文化的发源地之一。区内的宽窄巷子是成都三大历史文化保护区之一,兼具艺术与文化底蕴。”榜单指出,2019年8月,首批超过30家会员单位的青羊区文创产业商会16日正式挂牌成立,双方共同打造全国首个5G数字影视中心,对推动影视数字拍摄、虚拟现实应用领域的快速发展有极大的促进作用。青羊区少城国际文创硅谷功能区着力构建以文博艺术、影视娱乐为主导,音乐演艺、文博旅游为配套的“2+2”产业体系;同年10月,新引进重点项目56个,总投资131亿元;集聚文创企业581家,文创产业从业人员增加至2万余人。
胡润研究院指出,本次榜单评选以国家“十三五规划”提出的19+2城市群为基础,对全国570个区域进行了区域投资潜力的综合评估,包括经济实力、人口数量、教育医疗、环境生态、特色文化和科技创新等方面,最终选出最具投资潜力的100强区域。
【未经授权,严禁转载!联系电话028-86968276】

保护历史文化,增强文化底蕴。
建设文化强省!
魅力四川,多彩成都
坚持扩大开放!
四川四地上榜投资潜力区域!
厉害👍