找工作的朋友看过来~
成都信息工程大学红樱实验学校
成都天府中学附属小学
成都市实验小学湖畔路校区
成都未来医学城
……
正在公开招聘
快来看看有没有
你心仪的岗位
成都信息工程大学红樱实验学校
1、招聘岗位
本次面向社会公开招聘小学教师,具体岗位及要求如下:语文教师2人;数学教师1人;科学教师1人;心理健康教育教师1人。
具体要求如下:

2、招聘条件
基本条件:
1.具有中华人民共和国国籍;
2.拥护中国共产党,遵守宪法和法律,全面贯彻党的教育方针;
3.热爱教育事业,具有较好的职业素养;
4.具有良好的品行;
5.具备国家规定的该岗位所需的必要条件。
有下列情形之一的不得报考:
1.曾受过各类刑事处罚的;
2.曾被开除公职的;
3.有违法、违纪行为正在接受审查的;
4.尚未解除党纪、政纪处分的;
5.曾有涉黄、涉赌、涉毒、酒驾、醉驾等违背社会公序良俗或违法犯罪等行为的;
6.按照《事业单位公开招聘人员暂行规定》和《四川省省属事业单位公开招聘工作人员实施细则(试行)》的相关规定应当回避的;
7.按照中共中央办公厅、国务院办公厅《关于加快推进失信被执行人信用监督、警示和惩戒机制建设的意见》规定,由人民法院通过司法程序认定的失信被执行人;
8.法律法规等规定的其他不能报考教师的情形。
3、报名程序
报名时间:
2024年3月22日8:00——2024年4月15日17:00。
报名方式:
本次报名采用电子邮件报名的方式,应聘人员在报名期限内,按报名程序要求,发送个人简历至指定电子邮箱进行报名。
电子邮件:293436718@qq.com。
邮件题目格式为:应聘学科+姓名+毕业院校+学历+在职/应届。
联系人:梁老师。
联系电话:18081121672(8:30-17:00)
司法辅助岗人才储备招聘公告
成都天府新区人力资源开发服务有限公司(以下简称“天府人资公司”)拟面向社会招聘储备一批司法类专业人才,后续将根据司法机关相关人才需求,由天府人资公司负责招聘并派驻至相关单位。
1、招聘岗位
(一)岗位类别
司法辅助岗(法院、检察院等司法机关)。
(二)工作内容
负责协助主办法官或者检察官进行案件处理;协助制作、报审、送达相关文书以及案件信息录入和司法统计等。
(三)岗位资格条件
1.专业要求:法学类;
2.具有司法行业从业经验、取得《法律职业资格证书》者优先。
2、报名程序
(一)简历投递
通过天府菁英微信小程序进行简历投递。
1.微信公众号关注“天府菁英”-点击“菁英成长”-点击“人才招聘”,跳转至“天府菁英”微信小程序,选择公告“司法辅助岗人才储备招聘公告”,点击“去报名”;
2.微信小程序搜索“天府菁英”,进入小程序选择公告“司法辅助岗人才储备招聘公告”,点击“去报名”;
3.微信扫描天府菁英二维码查看公告,点击“去报名”。
(二)资格审查
资格审查工作贯穿招聘储备工作全过程。应聘者应对本人填报信息、提供资料的真实、准确、完整性负责,在招聘储备的任一环节发现应聘者不符合报考条件或弄虚作假的,均取消其储备、报考或聘用资格,且后果自负。
(三)储备及入职
通过资格审查的候选人将进入公司储备人才库,进行人才储备,后期根据司法机关相关招聘需求及流程,由天府人资公司负责招聘并派驻至相关单位,按规定办理入职相关手续。
3、联系方式
咨询时间:工作日上午9:00-12:00,下午13:30-17:00
咨询电话:028-89767008、028-89767007
成都天府中学(小学部)
2024年教师招聘(春季招聘)
1、岗位需求
小学语文教师、心理健康教师
2、招聘条件
(一)优秀在职教师
1.遵纪守法,品行端正,爱岗敬业,有良好的职业道德,能胜任相应岗位工作要求,无违法犯罪记录;
2.身心健康,具有正常履行招聘岗位职责的身体和心理条件;
3.富有教育理想,热爱孩子,待人友善,善于沟通合作;
4.具有在知名公办、民办学校3年及以上的工作经历;
5.具有本科及以上学历和中小学及以上教师资格证,普通话水平二级甲等以上;
6.赛课获得一等奖(区/县级及以上),或承担过市级及以上研讨课、示范课;
7.获得区(县)级及以上“教坛新秀”“优秀班主任”“优秀青年教师”“优秀教师”“学科带头人”“特级教师”等荣誉称号;
(以上第6条、第7条中条件具备其一即可)
8.年龄原则上不超过40岁,特别优秀者可适当放宽。
(二)优秀应届毕业生
1.全日制本科及以上学历;
2.遵纪守法,品行端正,爱岗敬业,有良好的职业道德,能胜任相应岗位工作要求,无违法犯罪记录;
3.身心健康,具有正常履行招聘岗位职责的身体和心理条件;
4.富有教育理想,热爱孩子,待人友善,善于沟通合作;
5.具有中小学及以上教师资格证,普通话水平二级甲等以上;
6.在校期间曾获得校级二等及以上奖学金;
7.校级优秀大学生、学生干部、社团负责人同等条件优先录用。
3、应聘方式
1.优秀在职教师
下载《附件1-天府中学附属小学教师应聘表模板(在职教师)》,填写后发送至邮箱:hrcdtfzx@126.com。
2.优秀应届毕业生(本科生、硕士生、博士生)
下载《附件2-天府中学附属小学教师应聘表模板(应届毕业大学生)》,填写后发送至邮箱:hrcdtfzx@126.com。
4、温馨提示
1.修改应聘表文件名为:
在职(应届)+学科+姓名。如:应届+语文+刘山山(请务必保证文件名命名正确,方便资料分类归档)。
2.真诚感谢每位投递材料的老师。我们将认真阅读每位老师投递的应聘材料,并在收到应聘材料后15个工作日内电话通知进入复试环节的老师。请您静心等待。
3.应聘咨询电话:
18228051722、18228051733
学校长期招聘储备教师,欢迎有意向的您投递简历。
成都市实验小学湖畔路校区
(四川天府新区湖畔路小学)
1、招聘岗位
一、学科教师
语文、数学、英语、信息、科学、音乐、体育、美术
二、校务干事
宣传干事、安全基建采购干事、卫生保健、出纳
2、基本要求
1.具有中华人民共和国国籍,遵纪守法,品行端正,无不良嗜好;坚持四项基本原则,拥护党的路线、方针、政策。
2.身体健康,热爱教育,与我们志同道合。
3.具备大学本科及以上学历,应聘教师所学专业原则上应与招聘岗位一致。
4.按国家规定取得与招聘岗位要求一致的教师资格证、从业资格证。
5.普通话水平应达到国家语言文字工作委员会颁布的《普通话水平测试等级标准》二级甲等及以上标准。
6.英语能力:英语学科应达专业英语八级。
7.采购人员有政府采购、框架采购、事业单位采购等相关经验者优先、校务干事有相关行业2年及以上工作经验者优先。
有下列情况之一者,不得应聘:
1.曾受过刑事处罚、劳动教养、收容教育、行政拘留的。
2.因涉嫌违纪、违法正在被调查处理,或者正在被侦查、起诉或者审判的。
3.因犯严重错误被开除公职、勒令辞职、开除学籍或者被党纪处分、开除党籍、开除团籍的。
4.有违反师德师风相关情况记录的。
5.被依法列为失信联合惩戒对象的。
6.定向或委培未满服务期,且未征得培养单位同意的。
7.有法律、法规规定不得招聘为教师的其他情形。
3、报名程序
凡有意者,请将个人简历、身份证、学历学位证书、职称证书、从业资格相关证书及近期生活照1张,合并为一个PDF或WORD文档,以(应聘学科/岗位+姓名+联系电话+应届/在职/待业)格式命名文件,并发送至邮箱tianfuyixiao@163.com。初审合格者,学校会以电话或短信方式通知来校具体考核时间,请保持手机畅通。
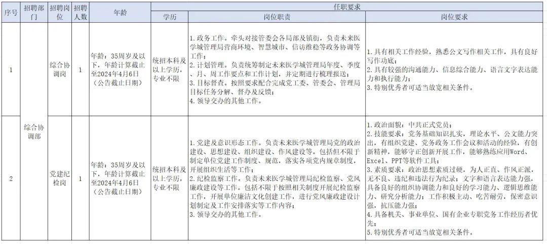
成都未来医学城
1、招聘岗位

2、招聘条件
招聘范围及对象:
符合招聘岗位资格条件要求的社会在职、非在职人员。所有人员必须在原件校验前取得资格条件要求的毕业证、学位证、相关资格证等证书。
应聘人员须符合下列基本条件:
1、具有中华人民共和国国籍;
2、政治思想素质好,坚决执行党和国家的方针政策,遵纪守法,品行端正,诚信廉洁;
3、具有较强的创新意识,敢闯敢试、敢为人先,市场感觉敏锐,善于捕捉商机、防控风险;
4、身体健康,具有相应的履职能力;
5、符合招聘岗位所要求的资格条件;
6、执国外、境外文凭者,需同时提供教育部认证的留学学历、学位证明原件。
有下列情况之一者不得应聘:
1、正在接受司法机关立案侦查或纪检监察机关立案审查的;
2、在党纪政务处分所规定的提拔使用限制期内的;
3、受过司法机关刑事处罚的;
4、参加过非法组织、邪教组织或从事其他危害国家安全活动的;
5、个人在企业经营管理活动中有弄虚作假记录的;
6、配偶已移居国(境)外或者没有配偶但子女均已移居国(境)外的;
7、曾违反政治纪律和政治规矩的;
8、法律、法规规定影响聘用的其他情形。
3、招聘流程
报名时间:2024年3月25日至4月6日17:00止,逾期报名无效。
报名方式:请应聘者通过智联招聘官方报名渠道在线投递简历。
智联官方报名网址:
cdwlyxcglj2024.zhaopin.com。
报名资料:报名需附证件资料:个人信息登记表、有效身份证件、学历学位证书或学信网《教育部学历证书电子注册备案表》(国外学历的需提供教育部留学服务中心出具的国外学历学位认证书)、职称(职业/执业)资格证书及其他佐证材料的扫描件或照片。以上资料请于报名截止时间前发送至2847014357@qq.com(邮件标题及文件命名格式要求:姓名-应聘岗位名称-手机号)。
咨询电话:
028-65534666-86583、19845416610;
咨询时间:
9:00-12:00,14:00-17:00(工作日)
四川省农业科学院茶叶研究所
1、基本条件
本次面向社会考核招聘博士研究生3名。具体岗位要求详见下图。

2、招聘对象、范围及基本条件
招聘的对象和范围:
面向全国考核招聘2024年7月31日前取得博士研究生学历学位,并完全符合招聘岗位要求和本公告其他要求的人员。其中,报考者本人有效的毕业证所载学历和所获专业名称,应与拟报考岗位的“学历学位”和“专业条件要求”两栏分别相符;不符报考条件者,请勿报考,否则取消报考或聘用资格,责任由报考者自负。
基本条件:
1.具有中华人民共和国国籍,热爱社会主义祖国,拥护中华人民共和国宪法,拥护中国共产党,遵纪守法,品行端正,有良好的职业道德,爱岗敬业,事业心和责任感强;
2.身体健康,体检合格,能正常履行招聘岗位职责;
3.委培、定向毕业生,须征得原委培、定向单位同意。
有下列情况之一者不得应聘:
1.被开除中国共产党党籍的;
2.曾受过各类刑事处罚的;
3.曾被开除公职的;
4.有违法、违纪行为正在接受审查的;
5.尚未解除党纪、政纪处分的;
6.按照《事业单位公开招聘人员暂行规定》(原人事部6号令)和《四川省省属事业单位公开招聘工作人员实施细则(试行)》(川人发〔2006〕34号)的相关规定应当回避的;
7.新录用公务员尚处于试用期内的;
8.按照《关于加快推进失信被执行人信用监督、警示和惩戒机制建设的意见》规定,由人民法院通过司法程序认定为失信被执行人的;
9.有业绩、论文、成果、专利,以及个人情况等其中一项造假的;
10.法律法规等规定的其他不能招聘进入事业单位情形的。
3、报名流程
报名时间:2024年3月24日08:00至4月30日18:00。
报名方式:应聘人员通过电子邮件的方式报名。
应聘人员将身份证、学历学位证书、硕士和博士学位论文摘要、近5年在核心期刊发表的论文清单及代表性学术论文PDF等材料以及联系方式发至报名邮箱:
sicau_zhang@163.com。
邮件主题请注明“所学专业名称+姓名+毕业院校”,如“茶学+李某+某某大学”。
咨询电话:
028-84504436 、15202876212
(四川省农业科学院茶叶研究所)
成都高新区妇女儿童医院
招聘行政人员
1、岗位条件

(招聘详情以四川大学华西第二医院官网信息为准:
http://222.212.141.2:16800/recruit/front/index)
2、联系方式
联系人:李老师
联系电话:028-88570093
四川航天系统工程研究所
2024年度高层次人才引进公告
1、引进对象及具体条件
第一层次:杰出人才
要求满足下列条件之一:
1.国家高层次人才计划杰出人才人选;
2.国家重点学科带头人,国家重点实验室、重点研究基地等国家级科研平台首席专家、国家级重大项目首席科学家;
3.国家自然科学奖、国家技术发明奖二等奖及以上主要完成人;国家科技进步一等奖主要完成人;两项省部级科学技术一等奖主要完成人;
4.国家有突出贡献的中青年专家;
5.海外高层次人才(含外国专家);
6.经单位认定与上述人才相当的人才。
第二层次:领军人才
要求满足下列条件之一:
1.国家高层次人才计划领军人才、青年拔尖人才入选者;
2.中青年科技创新领军人才;
3.中国青年科技奖获得者;
4.国务院批准的享受政府特殊津贴的专家;
5.国家自然科学奖、国家技术发明奖获得者;国家科技进步一等奖获得者、国家科技进步二等奖主要完成人;一项省部级科学技术一等奖主要完成人或两项省部级科学技术二等奖主要完成人;
6.青年海外高层次人才;
7.经单位认定与上述人才相当的人才。
第三层次:学术技术带头人
要求满足下列条件之一:
1.国家科技进步二等奖获得者;一项省部级科学技术一等奖获得者或两项省部级科学技术二等奖获得者;
2.主持国家级科研课题两项及以上;
3.近5年,新主持国家级项目或省部级重点科技项目或其它较大横向项目;
4.年龄一般不超过45岁,具有博士学位,在科研院所、高校或大型企业从事科研或管理工作5年以上;
5.经单位认定与上述人才相当的人才。
第四层次:技术骨干
要求满足下列条件:
1.具有硕士或博士研究生学历,年龄一般在35岁以下,副高级职称年龄40岁以下,正高级职称年龄45岁以下;
2.熟悉军工行业,有较强的领导能力、组织能力、判断能力、沟通协调能力和执行能力;
3.具有良好的技术视野,了解国内外装备产品,善于发现问题、解决问题,具备根据实际问题正确选择技术方案的能力;
4.一般应具有5年以上相关工作经历,参与过装备产品系统工程研制或技术研发工作,熟悉相关设计流程,具备一定的系统设计水平和抓总能力,参与过项目竞争的优先录取。
第五层次:博士研究生
要求满足下列条件:
1.要求年龄一般不超过30周岁的博士学位获得者。相关高校计算机科学与技术、软件工程、信息与通信工程、电子信息、控制科学与工程、电子科学与技术、集成电路科学与工程、人工智能等学科专业博士毕业,学习成绩优秀并取得博士学位;
2.学习期间,在具有国际影响力的国内科技期刊、业界公认的国际顶级或重要科技期刊发表论文,以及国内外顶级学术会议上进行报告的论文(简称“三类高质量论文”)总数不少于2篇,或出版过论著(含专著、编著、译著);
3.学习期间,作为第一完成人获得过所从事专业领域的国家发明专利、国防专利授权;或获得过省部级以上科技奖励、国家奖学金;或作为主要负责人承担过国家自然科学基金项目、国防重点项目及其子课题、子项目等。
2、支持政策及相关待遇
1.给予经费支持。单位对满足条件的人员给予一定额度的科研经费支持,用于高层次人才开展课题研究、参加合作交流和培训等。经费使用严格按照国家和上级单位科研经费管理规定执行,专款专用。
2.强化职业发展。对取得突出成绩的人员,可不受年龄、资历的限制,在职称评审工作中优先予以支持。同时,在申报职业发展序列层级认证时可不受年龄、资历的限制,可优先聘任为项目、产品、预先研究等技术职务。在各类专家或人才计划评选中予以优先推荐。
3.提供特殊保障。人才到岗后,单位将提供保障住房并给予其一定的安家补贴,具体数额根据人才实际情况面议。
4.保证薪酬待遇。单位将根据人才实际情况,采取“一人一策”的协议薪酬制度。
3、联系方式
报名方式:qibuhr@163.com(报名人员发送本人简历至此邮箱)
联系方式:周老师 028-84803703,13688300586(微信同号)
单位地址:成都市龙泉驿区航天北路118号
转给有需要的人吧~
【未经授权,严禁转载!联系电话028-86968276】

看了不少教师岗位,有兴趣的抓紧投递,你想这会入职当了教师,你还可以赶上今年的暑假哈,实名慕了,我虽无师之资,却慕师之假~大家加油
有姿历的人赶快报名吧,到新的单位继续贡献自己的力量吧!
公开透明。
岗位招聘来了
培育人才创新
希望年轻人可以谋业