找工作的小伙伴看过来
成都市实外西区学校
成都王府外国语学校
四川旅游规划设计研究院有限责任公司
四川航空股份有限公司工程技术分公司
近日发布招聘公告
快来看看有没有你心仪的岗位
成都市实外西区学校
一、招聘岗位

本次招聘教师共计10人。
二、资格条件
在职教师:
1.爱国守法,师德高尚,身心健康,有教育情怀,持有相应教师资格证;
2.学科功底深厚,教学业绩突出,教学经验丰富者(有两届以上毕业班从教经历者优先);
3.获得省、市(县区)级以上名优骨干教师或学科带头人优先;
4.担任过年级组长、教研组长、备课组长及班主任工作经历者优先;
5.在省、市、区级有关教育教学比赛中获奖者优先;
6.具备专业学科领域引领能力和极强的课堂教学能力者;
7.小学教师年龄40周岁及以下,初、高中教师45周岁及以下(特别优秀者可适当放宽)。
应届毕业生:
1.教育部直属师范院校本科学历、非师范院校985/211重点综合大学优秀应届硕士及以上毕业生;
2.与招聘学科岗位相对应的专业或相关专业,具备教师资格证;
3.普通话达到二级乙等及以上(语文学科二甲及以上);
4.学科功底扎实,有较强的授课能力,能胜任相应学段的教学工作任务;
5.专业成绩优异,有过校学生干部、社团负责人经历,或是获得奖学金和参加学科竞赛成绩突出者优先;
6.品行端正,热爱教育,乐于钻研,有良好的专业素养和心理素质,有较强的沟通表达能力、团队合作精神和创新意识。
7.物理实验教师另外要求:
(1)理化生相关专业,综合能力强,能熟练使用Excel等办公软件;
(2)具备专业实验理论知识,熟悉实验方法,能独立完成实验设计及实验室管理工作;
(3)善于学习,动手能力强,工作细心严谨,能吃苦耐劳,具有团队精神;
(4)有较强的责任意识、服务意识和沟通表达能力,具有实验员相关工作经验者优先考虑。
三、报名方式
线上报名。
1.在职教师请填写《成都市实外西区学校教师应聘登记表》专用表(详见附件);
2.请将报名表、个人材料的影印件(有效证明材料)一并打包后以附件形式(邮件主题和附件压缩包均以)“姓名+应聘学段学科+类别(应届/在职)命名”发送至学校招聘邮箱xiquzp@163.com;
3.收到材料后,学校经分类遴选审核,符合考核条件者,将提前电话通知到校参加考核。应聘老师请确保填报的手机号码准确无误,并保持电话通讯通畅。
成都王府外国语学校
一、招聘岗位及应聘条件
(一)中小学各学科教师
1.本科及以上学历,专业对口;
2.具备对应学段要求的教师资格证;
3.语文学科要求普通话二级甲等及以上,其他学科教师须达到二级乙等;
4.3年以上教学经验,教学业绩突出,担任过班主任优先;
5.优秀的硕士应届毕业生亦可。
(二)中小学各学科骨干教师
1.本科及以上学历,专业对口;
2.具备对应学段要求的教师资格证;
3.语文学科要求普通话二级甲等及以上,其他学科教师须达到二级乙等;
4.具有中小学一级职称;
5.具有在知名公办学校、民办学校任职6年以上工作经历;
6.教育教学业绩突出,有执教毕业班经验,能高质量完成教学工作;
7.优先条件:荣获市、区(县)级及以上赛课一等奖、优秀班主任或优秀教师等荣誉称号。
(三)中小学各学科名优教师
1.本科及以上学历,专业对口,条件优秀者学历可适当放宽;
2.具备对应学段要求的教师资格证;
3.语文学科要求普通话二级甲等及以上,其他学科教师须达到二级乙等;
4.具有中小学高级职称;
5.具有在知名公办学校、民办学校任职10年以上工作经历;
6.教育教学经验丰富,在学科教学和学术上能起到引领作用;
7.优先条件:荣获市级及以上赛课一等奖、市级及以上教育行政主管部门评定的名师、学科带头人、优秀教师等荣誉称号,在教科研项目或者论文上有较突出成绩。
(四)生活老师(储备)
1.高中及以上学历,大专优先;
2.年龄45岁以下;
3.热爱教育事业,爱孩子,综合素质高;
4.有较强执行力,有奉献精神和团队合作意识;
5.有爱心、耐心,有较强的沟通协调能力,普通话标准;
6.从事过与教育、有学生宿舍管理相关工作经验者优先。
二、工作待遇
(一)薪酬待遇:教师岗位综合年薪12-25万,名优教师、优秀海归人才等年薪面议;
(二)福利待遇:学校提供教师宿舍、免费三餐、年度体检;办理完善的五险一金社会保障手续;并享有寒暑假带薪休假、节假日福利、职称晋升等福利。
三、招聘程序
投递简历——简历初审——通知面试(电话或短信)——到校面试(含试讲)——校长复试—— 体检 ——录用。
四、报名
(一)报名时间:024年1月16日—2024年2月25日。
(二)投递方式:
1.邮箱投递:请下载附件填写个人简历(附全身生活照片)发送至学校招聘邮箱:cdwf_hr@sina.com(附件文件名称及邮件标题统一为“学科+学段+姓名+在职(应届)”)。
2.招聘网站在线投递:
智联招聘:http://company.zhaopin.com/CC233682085.htm
五、联系方式
人力资源部电话:028-82709577
微信同号:19113960629 李老师
学校地址:成都市温江区江宁南路168号
学校官网:http://www.cdroyalschool.com/
四川旅游规划设计研究院有限责任公司
一、招聘岗位及名额
规划院专业技术人员1名
设计院专业技术人员1名
创新院专业技术人员1名
二、应聘条件
(一)年龄:35周岁以下(1989年1月1日以后出生);
(二)学历:硕士及以上学历,人文地理、产业经济、风景园林、城市与旅游规划、建筑设计、区域经济等专业毕业;
(三)专业资格:具有相关专业中级职称及以上职业资格,或持有相关注册类职业资格证书者优先;
(四)具备相关工作经验、实绩突出者,条件可适当放宽。
三、基本要求
(一)具有中华人民共和国国籍;
(二)拥护中国共产党领导,拥护中华人民共和国宪法和法律法规,品行端正;
(三)具有正常履行职责的身体条件和心理素质;
(四)具备岗位所需的其他条件。
四、报名
(一)报名时间:2024年1月15日—2024年1月26日。
(二)个人邮件方式报名,应聘人员下载并填写《四川旅游规划设计研究院有限责任公司公开招聘报名表》。报名者须将个人征信报告、报名表、本人学历证书、学位证书、专业技术职务任职资格证书、职(执)业资格证书和相关工作经历证明材料等资料扫描件分类命名,以电子文档压缩包发送至446393409@qq.com。邮件名为“应聘岗位+姓名”。
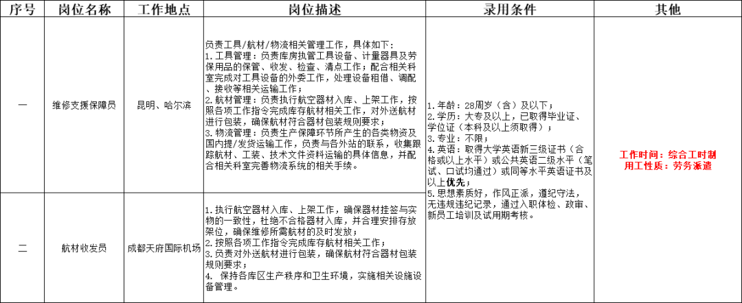
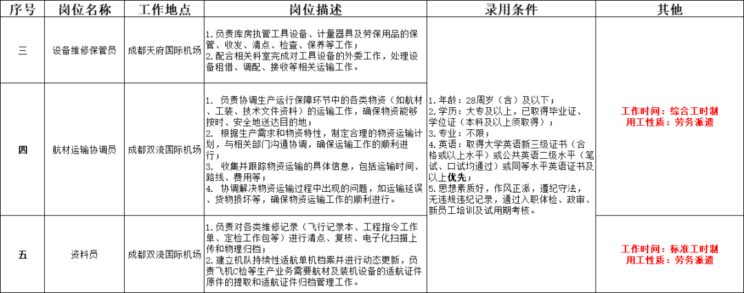
四川航空股份有限公司工程技术分公司
一、招聘岗位


备注:
(一)有意应聘者请仔细阅读岗位介绍后选择意向岗位填写报名信息;
(二)应聘过程中将对应聘者学历、学位(如有)、英语(如有)等应聘材料进行审核,若应聘材料与岗位不符或作假,将取消应聘者的面试资格或录用资格;
(三)拟录用人员未通过入职体检或政审,将取消录用资格;报到后未通过新员工培训及试用期考核,将不予转正。
二、报名
有意应聘者请扫描下方二维码在线填报信息,简历中请务必注明个人常用手机号码(以便接收面试相关通知),同时请提供毕业证、学位证(如有)、英语证书(如有)。
三、应聘必读
(一)有意应聘者请先阅读《四川航空应聘者个人信息保护政策》,凡报名者即视作知悉并同意该政策;
(二)以上岗位与劳务派遣公司签订劳动合同,派遣至四川航空股份有限公司工作,按照新进员工享受公司相应福利待遇;
(三)四川航空股份有限公司将在报名结束后进行简历筛选,根据报名情况及岗位需求择优通知面试,并通过川航招聘唯一官方短信平台:953783333告知应聘者招聘进程,应聘者参加公司统一面试、体检、政审合格后,根据公司需求安排报到入职;
(四)应聘者须对个人填报或提供材料及信息的真实性负责,如与事实不符,四川航空股份有限公司有权取消其应聘资格或录用资格。应聘者资料恕不退还,四川航空股份有限公司对应聘者资料保密;
(五)四川航空股份有限公司在此对各项招聘工作进行严正声明:四川航空股份有限公司从未委托、授权任何机构或个人组织招聘,或组织以面试为目的的培训;社会招聘信息及应聘入口、链接、二维码等信息均通过四川航空官方渠道发布。
四、联系方式
(一)四川航空官方网站:www.sichuanair.com
(二)腾讯微信四川航空官方公众号:SCAL888888883U
(三)腾讯微信四川航空招聘公众号:scal-jobs
(四)新浪微博四川航空官方认证微博:四川航空股份有限公司
(五)智联招聘认证企业:四川航空集团
快转给身边有需要的小伙伴!
【未经授权,严禁转载!联系电话028-86968276】

就业是民生之本!找工作的小伙伴们注意了,看看有没有适合自己的岗位。希望能加招聘信息的汇总发布,也可以增加就业培训,感觉有些人自己简历都写不好。一定要准备好简历,提升自己的能力,更加顺利找到好工作!
就业,一头连着千家万户、百姓冷暖,一头连着企业运营、经济增长,要全力以赴稳就业保就业,持续筑牢民生之本。
招贤纳士 引进人才!
超多岗位
有志者事竟成。
应届毕业生又多了些选择