找工作的小伙伴看过来
东方电气(成都)氢燃料电池科技有限公司
成都新都投资集团有限公司
成都市金牛国投人力资源服务有限公司
成都绿色低碳产业投资集团有限公司
对外发布招聘公告
来看有你心仪的岗位吗?
01
东方电气(成都)氢燃料电池科技有限公司
一、招聘岗位及要求
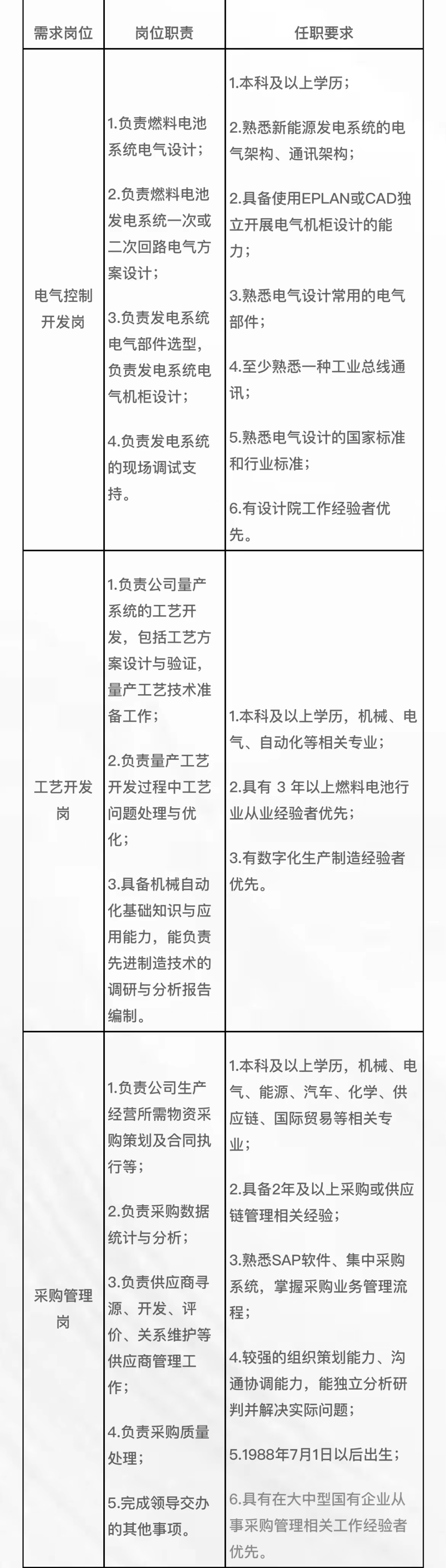
电气控制开发岗 1人
工艺开发岗 1人
采购管理岗 1人

二、福利待遇
(一)健全的正向激励体系,包括当期岗效收入、重点项目奖励、年终奖励等。
(二)丰富的福利待遇体系,包括节日慰问、工作餐补贴、防暑降温补贴、通讯补贴等各类津补贴,为成都无房人员提供单身宿舍或租房补助,享受法定假期、探亲假、婚假等。
(三)多元的保障管理体系,除法定的“五险一金”外,为职工购买商业补充医疗保险、大额意外伤害保险等,为职工建立企业年金,定期开展健康体检等。
三、报名事宜
(一)报名方式
通过电子邮件形式发送至招聘邮箱dfqnhr@dongfang.com。邮件请以“应聘岗位+应聘人姓名”命名,各类报名所需资料均以附件形式发送,邮件大小请勿超过10M。
(二)报名材料
1、准确完整填写《东方电气(成都)氢燃料电池科技有限公司应聘人员报名表》,采用其他格式表格填写的视为无效。2.本人电子照片、学历学位证书、职称证书、各种执业资格证书(扫描件)作为附件发送。
2、提供个人工作业绩、成果材料等。
(三)报名时间:2023年8月9日起至岗位录用满止。
(四)联系人及电话:王老师 028-87898205
邮箱地址:dfqnhr@dongfang.com
02
成都新都投资集团有限公司
一、招聘岗位及要求

二、报名事宜
(一)报名时间:2023年8月3日至2023年8月16日17时截止。
(二)报名方式:采取邮箱报名方式,每人限报一个岗位。应聘人员发送应聘材料到指定电子邮箱:xiangrenzi@aliyun.com。
相关报名材料必须整理为一个压缩文件,邮件标明名称:报考单位名称+应聘部门+应聘岗位+姓名+学历+电话。如:新投集团+投资发展部+部长助理+张三+本科+13111111111。
(三)报名材料
1.填写Word电子版《成都香城人力资源有限公司应聘报名表》1份,填写内容控制在1页A4纸(正反面),粘贴上寸照。
2.填写Excel电子版《报名人员信息表》。此附件只接收Excel电子表,以其他文件形式发送的视为无效。
3.提交以下证件扫描件,包括但不限于:毕业证、学位证、学信网学历查验证明、职称证、资质资格证明、现任职务任职文件(或离职证明等证明工作经历经验类文件)、荣誉证书等。留学回国人员须提供通过教育部留学服务中心学历学位认证。
03
成都市金牛国投人力资源服务有限公司
一、招聘岗位
金牛区西安路街道编外工作人员基层治理辅助岗位12名,负责综合执法辅助工作。
二、招聘范围及对象
符合招聘岗位条件要求的社会在职、非在职人员和高校毕业生,已取得岗位要求相应学历的毕业证书。
三、应聘资格条件
(一)应聘人员应同时具备的条件:
1.具有中华人民共和国国籍,拥护中华人民共和国宪法。
2.具有较高的思想政治素质,拥护中国共产党的领导,遵纪守法、爱岗敬业、作风务实、服务意识强。
3.身体健康,具有正常履行招聘岗位职责的身体条件。
4.口齿清晰,普通话表达流畅,遵纪守法,品行端正,具备吃苦耐劳、严谨细致、清正廉洁的工作作风和良好的团队协作精神。
5.符合招聘岗位确定的其他条件(详见下图)。

(二)有下列情况之一者,不得应聘。
1.曾受过刑事处罚或被免于刑事处罚的。
2.曾被开除公职或公务员(参公人员)被辞退未满五年的。
3.涉嫌违法犯罪正在接受调查的。
4.参加或曾经参加非法组织、色情、吸毒、赌博、迷信等活动的。
5.具有法律、政策规定不得报考和聘用的其他情形。
四、报名及考试考核
(一)报名时间:2023年8月9日至8月15日(周末除外)9:00—17:00。
(二)报名方式:现场报名。
(三)报名地址:
1.基层治理辅助岗1.2.3 报名地址:青羊西路1号4楼406室,联系电话:87776704,联系人:张老师。
2.基层治理辅助岗 4 报名地址:青西路6号西安路街道办事处301室,联系电话:87732955 ,联系人:吴老师。
(四)报名时需提交资料:
1.报名信息表(报名现场领取填写)。
2.本人身份证、户口簿、学历证书、职业资格证书及其他等级证书原件及复印件。
3.近期免冠2寸彩照1张。
4.报名材料真实性承诺书(报名现场填写即可)。
报名时应聘人员提供的信息和材料应该真实完整,任何阶段如发现不符合应聘资格条件或弄虚作假者,将随时取消考试或聘用资格,所造成的一切损失由应聘人员本人承担。
(五)报名要求
报名时应聘人员个人应认真详实填写报名信息表,提供的信息和材料应该真实完整,任何阶段如发现不符合应聘资格条件或弄虚作假者,将随时取消考试或聘用资格,所造成的一切损失由应聘人员本人承担。
应聘人员在公开招聘期间应保持通讯畅通。联系方式变更后,应主动告知招聘实施单位。因无法与应聘人员取得联系所造成的一切损失由应聘人员本人承担。
(六)考试考核
1.综合测试。为确保新聘人员人岗相适,本次招聘根据具体岗位要求进行综合测试。将对应聘者的履职能力、临场应变、体能素质、仪表气质等方面综合素质进行测试。
2.总成绩。本次公开招聘采取综合淘汰的考核方式进行。总成绩满分为100分,按总成绩不低于60分,从高分到低分的顺序,等额确定进入体检环节人员名单。如符合条件人数和综合测试及格人数低于计划招录人数,则根据实际符合条件人数确定进入体检环节人员。
五、体测及考察
(一)体检。测试合格并考察通过后,由应聘者本人提供入职体检报告,体检不合格的不予录用。
(二)对体检合格的应聘人员实施考察,主要考察有无刑事犯罪记录以及现实表现情况。
(三)体检、考察不合格或自动放弃出现的缺额,按面试成绩从高分到低分依次等额递补。
六、聘用
对符合条件的报名者经过资格审查、综合测试、考察、公示等选拔程序后择优聘用,签订劳动合同,办理相关聘用手续。
七、其他
(一)按有关规定与招聘人员签订劳动合同,招聘人员薪酬待遇按照金牛区编外人员管理有关规定执行。
(二)其他未尽事项请电话咨询:028-87776704(金牛区西安路街道办事处综合执法中队),028-87732995(金牛区西安路街道办事处综合办公室)
04
成都绿色低碳产业投资集团有限公司
一、招聘岗位

二、应聘要求
1.中层管理人员任职资格
(1)大学本科及以上学历,具有金融、管理、电气、工程类等相关专业背景,年龄45周岁(含)以下(截至2023年7月)。
(2)6年及以上工作经验,5年及以上新能源、电力、投资、经济管理等相关行业工作经验,具有相应层级以上领导管理岗位工作经历。
(3)具有良好的投资开发能力,商务谈判能力和资源对接能力,具有良好的职业道德、职业操守、职业信用。
(4)具有风电、光伏、储能等新能源项目的投资、建设、运营相关经验的优先,中级及以上职称优先。
2.普通员工任职资格
(1)大学本科及以上学历,具有电气、工程类等相关专业背景,年龄40周岁(含)以下(截至2023年7月)。
(2)具备3年及以上与应聘职位相关的工作经验。
(3)具备符合岗位要求的专业知识和学习能力、执行能力及沟通能力。
(4)应聘投资开拓岗(新能源电气设计方向)的需具有2-3个电气工程项目设计相关工作经验;应聘投资开拓岗(新能源土建设计方向)的需具有2-3年从事土建、基础结构设计相关工作经验;应聘投资开拓岗(新能源项目管理方向)的需具有机电类二级及以上建造师证或PMP证书,具有至少1个光伏风电项目经理岗工作经验,应聘投资开拓岗(储能管理方向)的需具有至少1个电气工程项目现场管理经验。
(三)具有下列情形之一的人员不得应聘
1.因犯罪受过刑事处罚的。
2.曾被开除党籍、公职的。
3.涉嫌违纪违法正在接受有关专门机关审查调查尚未作出结论的。
4.被依法列入失信联合惩戒对象的。
5.聘用后构成回避关系的。
6.法律法规规定不得聘用的其他情形。
三、报名时间及方式
(一)报名时间: 2023年8月7日至2023年8月15日止。
(二)报名方式:线上通过北极星招聘网申系统(https://dljob.bjx.com.cn/svip/cdls/)或智联招聘网申系统(https://www.zhaopin.com/companydetail/CZL1418233820.htm)进行报名(其中,投资部部长按第3条要求发送简历)。
(三)报名投资部部长的人员,该批次不能选报通员工岗位,报名人员请将《报名表》、《个人承诺书》、身份证正反面、各阶段学历学位证、专业技术资格证书、职(执)业资格证书近年来主要工作业绩(成果)、获奖材料、所在企业及入职职位、时间符合要求的相关文件等材料打包为一个压缩文件(以岗位+姓名+绿色低碳集团”命名),发送至绿色低碳集团(邮箱号: lsdthr2023@163.com邮箱号),以上所有材料须提供扫描件或复印件,报名材料恕不退回。
四、工作地点
四川省成都高新区泰达时代中心
来源 | 成都人社局、四川人才、掌上金牛
【未经授权,严禁转载!联系电话028-86968276】

哦哦
积极参与
真诚
棒棒哒!
关注
机会。