川观新闻记者 李丹
川观新闻记者8月16日从四川省残疾人联合会获悉,为进一步缓解残疾人长期照护困难,减轻残疾人家庭负担,提高残疾人生活水平,四川近期提高了重度残疾人护理补贴标准。
四川从2022年3月起,全省一级、二级重度残疾人护理补贴标准每年分别增加10元/月,到2025年达到一级每人每月120元,二级每人每月90元。
除此之外,四川部分市(州)还扩大了重度残疾人护理补贴的受益面。据统计,泸州市、绵阳市、广元市、遂宁市、内江市、南充市、宜宾市、广安市、达州市、雅安市、眉山市、凉山州等12个市(州)已将三、四级智力、精神残疾人纳入了重度残疾人护理补贴范围。
重点来啦!
重度残疾人护理补贴该如何申领呢?
——重度残疾人护理补贴申请条件
重度残疾人护理费用补贴发放对象为:四川省户籍、持有第二代《中华人民共和国残疾人证》、残疾等级为一级和二级的残疾人。
——补贴标准
目前,对一级重度残疾人按每人每月不低于90元的标准给予护理费用补贴,对二级重度残疾人按每人每月不低于60元的标准给予护理费用补贴。
——申请材料

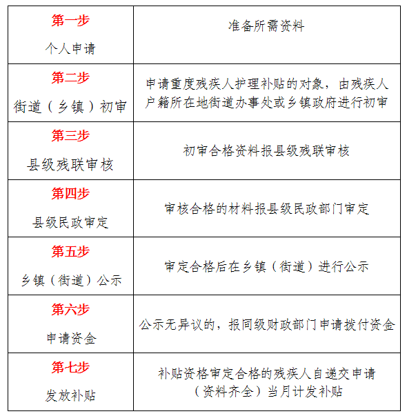
——申请流程图

——常见问题
全省各市州补贴标准一致吗?
答:各地区可根据省级制定的标准制定具体的标准,但不低于省级规定的最低标准。
每年什么时间可以申请?
答:符合申请条件即可申请。
护理费用是发放现金还是打到银行卡里面?
答:所有县(市、区)均通过社保卡发放。
是否可以由监护人代为申请?
答:可以。原则上由本人申请,根据实际情况,本人无法申请的,由监护人代为申请。
【未经授权,严禁转载!联系电话028-86968276】
