四川日报社会责任报告
(2021年度)
目录
一、前言
二、政治责任
三、阵地建设责任
四、社会服务责任
五、人文关怀责任
六、文化责任
七、安全责任
八、道德责任
九、保障权益责任
十、合法经营责任
十一、后记
一、前言
1.基本情况
四川日报是中共四川省委机关报,于1952年9月1日创刊。近年来,四川日报坚定以新媒体为中心推进媒体深度融合发展,以四川日报为引领、川观新闻为驱动、四川在线为协同,深入打造“智能+智慧+智库”的智媒体,推动四川日报全媒体向全国一流新型主流媒体迈进。截至2021年底,四川日报全媒体各类传播载体矩阵覆盖用户超过9000万,其中四川日报报纸订户40.3万,川观新闻客户端用户下载量5142万,第三方平台粉丝数超4800万。
2.媒体社会责任理念
坚定以习近平新时代中国特色社会主义思想为指导,深入贯彻落实习近平总书记对四川工作系列重要指示精神,深刻领会“两个确立”重要意义,增强“四个意识”、坚定“四个自信”、做到“两个维护”,紧紧围绕全国全省大局,担当举旗帜、聚民心、育新人、兴文化、展形象使命任务,不断提高新闻舆论传播力、引导力、影响力、公信力,切实履行主流媒体社会责任,积极为全面建设社会主义现代化四川营造良好舆论环境。
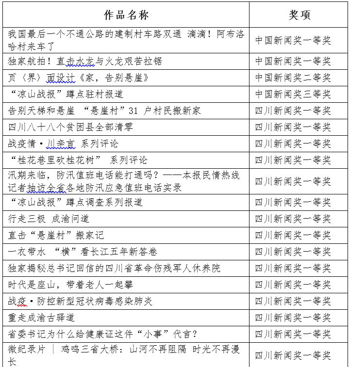
3.2021年度获奖情况
四川日报多个集体、个人荣获“四川省脱贫攻坚先进集体”“四川省直机关先进基层党组织”“四川省网信工作先进集体”和“全国抗击新冠肺炎疫情青年志愿者服务先进个人”“四川省直机关优秀共产党员”“四川省网络安全和信息化工作先进个人”“第八届好记者讲好故事优秀选手”等荣誉称号。
四川日报、川观新闻4件作品获评中国新闻奖、89件作品获评四川新闻奖。
四川日报2021年度部分获奖作品


二、政治责任
1.坚持正确政治方向,做好重大主题报道
(1)认真宣传贯彻习近平新时代中国特色社会主义思想
四川日报全媒体始终把宣传贯彻习近平新时代中国特色社会主义思想作为首要任务。总书记活动、讲话报道始终安排在一版、头条、首屏重要位置刊播,结合四川工作落实情况积极开展权威解读、跟进报道和扩大传播影响。川观新闻首屏做强“学习专区”,搭建“总书记视察四川三年来”专题,推出《SVG海报|总书记来川说的那些“大白话”》等表达新颖、形态丰富的原创新媒体作品,系统梳理习近平总书记“七一”重要讲话精神、十九届六中全会精神、全国两会讲话精神等理论热点,全年刊发总书记相关报道超过5660条、阅读量超过3.18亿。

(SVG海报|总书记来川说的那些“大白话”)
(2)浓墨重彩做好建党百年等重大主题报道
四川日报全媒体围绕建党百年、党的十九届六中全会、党史学习教育等重大主题,高规格高质量开展“奋斗百年路 启航新征程”初心·建党百年大型全媒报道,推出“光辉100——献给中国共产党百年华诞”“打赢脱贫攻坚战·四川答卷”等大型主题珍藏特刊,《铁心跟党走》《跨越历史的答卷》等蜀平文章,《群星闪耀时》《初心·追梦人 请做我的入党介绍人》等融媒精品,参与承办四川省庆祝中国共产党成立100周年主题展览,举办“请回答1921—2021”——党史知识答题四川挑战赛,线上互动3.3亿次,成为现象级党史学习教育答题活动,有力弘扬伟大建党精神。

(四川日报2021年7月2日1-4连版)

(四川日报2021年7月1日特刊T6--T7连版)

(川观新闻《群星闪耀时》系列短视频 带你仰望百年党史长河中永远熠熠生辉的群星)

(四川日报2021年4月22日特刊T1-T4连版)

(《初心·追梦人 请做我的入党介绍人》入选庆祝建党百年融创报道十大精品案例(地方媒体))

(“请回答1921-2021”——党史知识答题四川挑战赛海报)
(3)扎实做好省委中心工作宣传报道
围绕省委十一届九次、十次全会,省委经济工作会议,推出“问计高质量发展”“双碳十问”等重点专题报道;聚焦全省“两会”,打造“码上看报告”“你点题我代言”等新媒体产品,开展记者蹲点、行走式报道,推出“乡村振兴看门道”“2021帮扶纪行·我们在路上”等系列报道。深度服务科博会、西博会、四川文旅大会、海科会等我省重要活动,紧扣加快推进成渝地区双城经济圈建设建设、文旅强省等战略发展机遇,创新科技、经济、人文报道,彰显川报政治担当,赢得各方好评。

(“双碳十问”高端访谈类报道版面)
2.紧贴热点,主动创新,发挥舆论引导作用
四川日报全媒体积极开展舆论引导,营造良好舆论环境,如配合省委省政府就地过年倡导,策划推出《“牛”在四川过新年》系列报道。围绕疫苗接种,推出《抗疫日记》引导大众正确防疫。针对7月、11月成都市两次突发新冠肺炎疫情,推出《为成都,我可以》《直击成都理工东苑解封》等实时权威报道。针对泸县6.0级地震和7·10洪灾等突发事件,第一时间搭建平台,采用海报、微视频、云直播等创新报道形式,权威报道灾情处置、事件进展。创新开设文艺评论频道、上线“小铭切瓜”专栏等特色产品,主动做好“整治‘饭圈文化’”“双减”“三孩”等热点解读引导,有效引导网上舆论。

(《为成都,我可以》部分海报)

(四川日报2021年1月26日6版)

(四川日报2021年9月20日03版聚焦“双减”落地)
3.正确履行舆论监督职能 澄清谬误传递真相
2021年,四川日报全媒体认真打造“民情”“问政”“网络辟谣”等网上群众服务平台,处理信息近十万条。“问政四川”网络理政平台被纳入省政府办公厅走好网上群众路线为民服务办实事有关工作,入驻账号达3536家、注册用户达158万余人及单位,实现21个市州183个县(市、区)全覆盖。民情频道和民情版刊发批评稿件、调查报道500多篇,“川观辟谣”平台发稿超过70篇,《民情|还能不能搞年猪宴?农村屠宰网点亟待补缺》《百花潭公园里,为何餐馆林立》等一批高质量监督报道,引起强烈社会反响,促进相关问题解决。

(四川日报2021年3月31日6版)
4.讲好四川故事,传播中国声音
正式启动建设四川国际传播中心,上线官方海外传播网站和三星堆考古国际传播网站,开设了一批具有四川特色的海外社交账号,覆盖垂类社区30余万人,精心制作推出“三星堆挖宝小游戏”等一批双语新闻创新交互产品,传播四川故事。《2021年中国四川碳市场CCER交易量暴增近5倍》、4集中英双语竖屏微纪录片《听见小康》等报道被央媒和69家外媒转载推荐,成为海内外主流媒体和社交媒体采用涉川信息的重要稿源。
三、阵地建设责任
2021年,四川日报强化智媒体驱动全媒体建设,以新媒体为中心构建立体传播格局。

(2021年川观新闻8.0迭代升级海报)
1.强化创新“主引擎”,推动头部迭代
川观新闻客户端围绕“看四川、观天下”的产品定位,以智媒体建设为目标,一年迭代发布13个版本,在全国新闻类应用下载中排名靠前,荣获“2021中国应用新闻传播十大创新案例”。
2.着力提升全媒体传播力影响力
创新推出《我怎么这么好看》三星堆主题MV、《千年之火》等影响全网、制作精良的融媒力作,率先探索“5G消息”应用于全国两会报道,推出“C视频”“卫星看四川”“小徐姐姐”“小罗侃财”等新媒体个性专栏,打造“川观民情”“川观智库”“川观拍客”“川观号”等一批重点产品,《微纪录|抗美援朝老兵李化武“回家记”》《双圈达拉蹦吧》等一批正能量的优质融媒产品被人民日报、央视新闻等央媒和机构平台重点推荐转载,登上全国热搜榜。

(川观新闻联合四川省文物考古研究院、三星堆博物馆推出特别策划《我怎么这么好看(三星堆文物版)》)

(2021年3月5日川观新闻报道截图
https://cbgc.scol.com.cn/news/938903)
3.持续推进媒体深度融合一体发展
四川日报全媒体积极打造智能编辑部“2345计划”,应用大数据、云计算、人工智能、区块链等创新技术,升级“智理”渠道、迭代“智云”平台、打造“智识”产品、建强“智驱”引擎,上线“川观算法”,加强建设四川云21183+N省域治理协作平台,承建纪录小康工程省级平台,MORE数据工作室入选第一批四川省数字化转型促进中心,通过主流信息的智能化生产与传播赋能省域治理。四川日报全媒体一体化深度融合创新项目入选2021年中国报业深度融合发展创新案例。

(2021年川报全媒体智能编辑部启动“2345计划”中“川观算法”PPT图)
四、社会服务责任
1.依托新媒体平台,不断提升服务能力
发挥党报优势,听民声、察民情、解民忧。打造政务信息发布主阵地,全年原创发布政务信息达3000多条,刊登中央、省委省政府文件、公告、公示等共计75个版。在川观新闻客户端增设“旅游”“社会发布”等生活信息服务类频道,全方位为社会大众提供有效生活信息需求。

(四川日报2021年5月7日2版)
2.搭建公共服务平台帮助解决民生问题
精心打造问政四川网络理政平台。截至2021年12月14日,“问政四川”全年收到网友留言70712条,66711条获得相关职能部门及时回复或解决,回复量较去年同期增长31686条,增幅达97.47%。参与问政四川网友留言回复的各级党政职能部门达6500个,较去年新增了1500余个。不仅实现21个市(州)183个县(市、区)全覆盖,省级部门账号也由去年7个增加到37个。


(《2021问政四川年度观察报告》重磅发布》截图
https://cbgc.scol.com.cn/news/2637347)
聚力建设四川日报全媒体“思想”阵地,扩大公共智库服务,举办“善治新力量——第三届媒体融合与社会治理天府论坛”,川观智库持续推出高质量创新产品,对话国内9家顶尖智库,策划发布《全球智库报告综述·量子互联网》《2020成渝地区双城经济圈区域协作度量化研究报告》等一批高水平调研报告。
3.积极组织参与开展公益活动
四川日报全媒体始终把社会效益放在第一位。2021年,在重要版面刊发“社会主义核心价值观”“疫情防控”“森林防火”“环境保护”等系列公益广告累计50余个整版;川观新闻全年刊发400余个公益海报开机屏。

(川观新闻开机屏公益海报)
独创“党媒公益生态”,将用户在川观新闻客户端参与第二季“拒绝舌尖上的浪费光盘打卡行动”等互动活动积分兑换筹集公益爱心物资,全部定向捐赠给阿坝州理县、甘孜州泸定县、宜宾市屏山县等地学生。举办“奔康助农”大型公益直播活动,与曹操专车合作,面向考生、家长和老师推出高考爱心车公益活动。川观新闻连续第四年以战略媒体身份助力成都善行者,被中国扶贫基金会授予“给力传播”称号。

(川观新闻“第二季‘拒绝舌尖上的浪费光盘打卡行动’”“党建引领法治答题打卡活动”“奔康助农”海报)
五、人文关怀责任
1.聚焦民生热点难题,反映百姓呼声
紧贴百姓需求,聚焦就业、医疗、教育等民生领域,精心策划推出《医保规定住院15天必须出院否则不报销?四川省医保局:从没这样的规定》《不顾飞驰车辆,这里行人为啥花式翻栏杆穿马路》等系列调查和报道,积极为群众鼓与呼,促成多个民生问题的解决。

(2021年4月9日川观新闻报道截图
https://cbgc.scol.com.cn/news/1126082)
2.注重正面引导做好灾难和事故报道
坚持常态化做好防震防汛宣传,及时宣传报道省委省政府决策部署和各地各部门的工作举措,挖掘宣传先进人物和事迹。面对7月强降雨,四川日报全媒体充分发挥移动端优势,运用文、图、视频、直播等形式,权威做好信息服务和舆论引导。搭建多视角直播平台|严阵以待!多点位直击四川今夏新一轮强降雨,推出《10年后再战渠江洪峰》《激战三汇镇》等主题稿,展现全省抗灾减灾措施,凝聚众志成城力量。

(四川日报2021年7月12日2版)
3.以人为本 弘扬正能量报道有温度
四川日报全媒体始终坚持传递正确立场、观点、态度,激发人们向上向善的精神力量。推出《骄傲!四川人叶光富出征太空》等报道。《“春运母亲”见证富强中国伟大时代》《再访凉山越西“春运母亲”:不知道自己感动了中国》等系列融媒体报道,展现了凉山人民吃苦耐劳的正面形象以及凉山脱贫的成效。《追忆绵竹救人殉职辅警冯叶嘉:他对那身制服有一种莫名的热爱》《英雄走好!泪别绵竹救人殉职辅警冯叶嘉》等,展示身边真善美。

(川观新闻视频报道截图)
六、文化责任
1.弘扬践行社会主义核心价值观
川观新闻“文艺评论频道”推出“加强新时代文艺评论工作”“塑造新时代审美风尚——整治‘饭圈文化’乱象”“文艺载道——文娱领域综合治理”等系列评论,联合光明日报、中国艺术报、文艺报、四川省文艺评论家协会等,邀请全国名家撰文,在《天府周末》推出文艺评论专版,积极引领向上向善社会风尚,坚定追求德艺双馨,以实际行动推动文艺界风清气正和文艺事业大发展大繁荣。

(四川日报2021年8月27日15版)(川观新闻文艺评论频道)
2.传承繁荣优秀传统文化
开办“天府文艺讲坛”,定位为文艺类、大众化、成系列的知识性讲座,邀请国内文化名家学者李敬泽、吉狄马加、阿来等,通过“线上+线下”“直播+点播”等丰富形式传播优秀传统文化;在报纸和新媒体同时开设《传统文化 多彩非遗》《让优秀传统文化焕发时代活力》等专题专栏,刊发“全国优秀舞剧系列展演”“博物志”等系列报道,宣传优秀传统文化,形式多样、传播广泛。

(四川日报2021年6月11日9版)
3.推动提升科学素养
开办《科创未来》月刊,开设“科学家”“实验室”“新经济”等栏目,普及科学知识,报道科技创新的最新成果。推出《“再造”热水河 一场人与自然关系的修复试验》《川西北的沙会不会吹到北京?》等环保题材报道;《这个实验室串联起“一带一路”上的两颗“蓝宝石”》《这个问题,他一“答”就是十五年》等探秘实验室系列报道;《“智慧”无处不在 从科技视角再看“双 11”》《元宇宙,还能火多久?》等紧扣热点的报道。

(四川日报2021年7月20日9版、2021年12月21日9版)
七、安全责任
四川日报始终坚持正确政治方向,把党管媒体原则贯彻到新闻出版的各个环节,保障内容生产安全。在中国报协2021年度报纸印刷质量检测中,四川日报获评“精品级报纸”。
1.完善安全刊播制度
全面落实安全责任,各环节严格执行“三审三校”等要求,坚决实行舆论导向“一票否决”制。严格落实编委值班制度,严格执行24小时值班制度、技术辅助安全保障制度,严格定岗定人定责。流程管控强化运用技术力量,对服务器及应用系统漏洞即行修复,建立完善关键词校对、提醒系统,对常见错词、敏感词进行主动审核,防控不良信息,严守舆论阵地。
2. 加强应急管理
完善应急预案,制定重大突发事件应急报道预案,加强应急演练,重要时段明确总编辑值班、双岗值班,强化把关力度。

(图为2021年5月17日四川日报全媒体举行模拟7.0级以上地震发生后的应急报道演练)
八、道德责任
1.遵守职业规范
严格遵守《中国新闻工作者职业道德准则》,坚决杜绝有偿新闻、有偿不闻、新闻敲诈等违法违规行为。抵制低俗庸俗媚俗,尊重原创保护版权。
严格遵守宣传纪律,严格遵守法律法规。与全体采编人员签订《职务行为信息保密协议》《保密承诺书》,严格落实记者站、记者证相关管理制度,全年没发生违反国家法律法规和违背新闻职业精神职业道德的情况。
2.维护社会公德
坚持正确价值取向,弘扬正能量。大力宣传“七一勋章”获得者、“两优一先”先进典型、抗美援朝断臂老兵李化武、全国劳动模范王顺友等英雄榜样人物,推出《请回答1921—2021》党史知识答题四川挑战赛、《拒绝舌尖上的浪费》光盘打卡行动等正能量重点活动报道。
3.接受社会监督
专设电话028-86968052公开接受群众投诉,并通过邮箱、微信等途径及时受理、拓宽举报渠道,新闻采访中主动出示记者证。自觉接受社会监督,完善群众来信来访处理制度,认真做好举报投诉的办理、反馈和沟通工作。
九、保障权益责任(2021年)
1.保障从业人员合法权益
保护员工的合法权益,保障其培训权和发展权;保护采编人员合理合法诉求,切实保障新闻采访权益。在突发应急危险采访中,充分为采编人员做好安全和后勤等保障。
2.保障从业人员薪酬福利
严格遵守各项法律法规,积极探索并建立与发展相适应的薪酬绩效分配体系,不断激励采编人员创新创造。依法与员工签订劳动合同,支付薪酬,缴纳“五险一金”。严格执行劳动安全、妇女保护、请休假制度等。
3.规范新闻记者证管理
加强新闻从业人员管理,规范使用新闻记者证。一是按要求每年对记者证进行核验并发年检印花;二是对辞职及退休人员记者证及时收回并注销;三是为符合条件的新进采编人员按规定申领新闻记者证。2021年,完成37名因机构改革调整至报社采编人员的记者证申领工作,离职、退休采编人员及时注销了记者证。
4.开展员工教育培训
加强理想信念教育,全面实施“干部提能”“人才转型”两大工程,组织开展“干部领导能力提升班”“新提拔干部管理技能培训班”等重点项目,全年完成624人次线下培训、1028人次线上培训。
十、合法经营责任
严格依法依规经营,经营行为合法规范。严格遵守法律法规,遵守网信、新闻出版、广播电视等行政管理部门发布的规章、规范性文件等。从严规范采编人员职务行为、坚决杜绝虚假有偿新闻,与全体采编人员签订《职务行为信息保密协议》《保密承诺书》,严格落实记者站、记者证相关管理制度。与全体经营人员签订《经营人员规范行为承诺书》,坚决禁止经营人员以采访、舆论监督等名义开展经营活动。严格执行采编经营“两分开”,严禁混岗混编、经营活动与新闻报道挂钩等违法违规行为,坚决杜绝各种违规违法经营行为和隐患。遵守广告法,严格广告审核把关,未刊播违法违规广告。
十一、后记
针对上一年度存在问题,采取系列措施,取得良好成效:一是唱响主旋律,围绕建党百年等重大主题实现数十个亿级全网正向热点话题;二是做大主平台,川观新闻客户端一年新增超千万用户,新建思想频道、英文网站等新型阵地;三是建强主力军,开展各类全媒体培训20余场、1300余人次,10余个集体、个人获评国家级和省级荣誉。
不足:国际传播不够有力,新上线的对外传播网站、矩阵传播力不够强、影响力还较低;川观新闻客户端作为头部新媒体建设还不充分;网络阵地管理存在一定风险隐患;全媒人才转型升级进展较慢。
改进:四川日报全媒体将以更强的责任意识和担当精神,更好履行媒体社会责任。一是进一步壮大主流舆论,围绕主题主线提高宣传报道质量水平,更好服务中心大局,服务人民群众。二是进一步推动媒体深度融合,把川观新闻客户端打造成为全国一流的智媒体平台。三是建设四川国际传播中心,加强国际传播工作,形成对外传播合力,讲好中国四川故事。四是进一步优化体制机制和队伍建设,完善意识形态安全、舆情风险处置、新型人才教育等全媒体发展机制和办法措施,为做好新闻舆论工作、推动四川日报全媒体高质量发展提供坚实制度保障和人才支撑。
【未经授权,严禁转载!联系电话028-86968276】
