川观新闻记者 史晓露
产蛋高峰期的蛋鸡为何每天能产一个鸡蛋?如何既保持鸡蛋品质,又维持产蛋量?
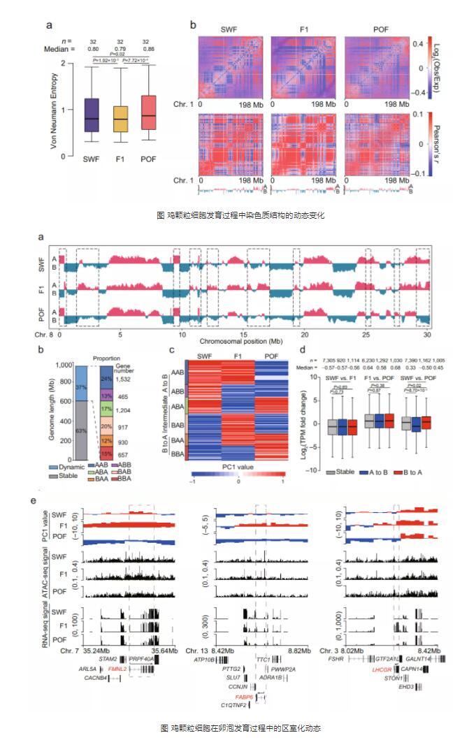
1月13日,记者从四川农业大学获悉,最近该校动物科技学院李地艳教授团队和李明洲教授团队联合在Nature Communications在线发表了题为Dynamic transcriptome and chromatin architecture in granulosa cells during chicken folliculogenesis (鸡卵泡发生过程中颗粒细胞染色质空间结构变化介导的基因转录调控)的研究论文。该研究揭示了蛋鸡卵泡发生过程中的调控机制,可以为提高本土鸡的产蛋率提供思路,还可以为卵巢癌研究提供重要参考资料。

鸡蛋是人们餐桌上的必需品,但目前食用的鸡蛋多是进口蛋鸡品种生产。“本土蛋鸡产蛋率偏低。”李地艳介绍,一只本土蛋鸡一年产蛋约260枚,而进口蛋鸡却能达到320枚左右。上世纪90年代开始,国内大量引进国外蛋鸡品种,很快占据了国内70%以上的蛋鸡养殖市场。
如果能够了解蛋鸡高频产蛋的秘密,将能提高本土鸡的产蛋率。李地艳介绍,鸡蛋就是蛋鸡的卵泡在激素作用下,生长、发育、成熟后排出的。卵泡的发育是一个非常复杂的过程,如果卵泡发育不正常或不发育,就会影响正常排卵,还会让母鸡产生一些特殊行为。
李地艳举了一个有趣的例子,在本土母鸡身上,常发生一种“就巢”行为,也叫“抱窝”,就是产蛋一段时间后,母鸡伏在蛋上孵化小鸡,停止产蛋。“就巢行为其实就跟卵巢激素水平有关,此时母鸡的卵泡不再发育,所以去孵小鸡了。”
此前已有研究证明,各时期的卵泡发生退化和不发育,与颗粒细胞和卵母细胞凋亡密切相关。但人们对卵泡发生过程中颗粒细胞的三维基因组动态变化没有清晰研究,究竟是哪些基因影响卵泡生成过程中的激素分泌,调控卵泡成熟从而排卵,都有待阐明。

在该研究中,李地艳教授团队以鸡不同卵泡发育时间点的颗粒细胞为研究对象,解析了卵泡形成10个不同阶段颗粒细胞的动态转录组,同时对关键阶段利用多组学联合分析揭示了卵泡发生过程中染色质构象动态变化规律。
“简单来说,我们这次把蛋鸡连续产蛋的机理搞清楚了,找到了控制产蛋的优质基因。”李地艳说,这意味着以后可以运用分子育种手段,在保证鸡蛋品质的前提下,提高本土鸡的产蛋率。
此外,鸡也是一种重要的模式生物,比如鸡的卵巢癌和人类卵巢癌的发生机制相似,普遍存在p53基因突变。因此可以将鸡作为人类卵巢癌发病研究的重要模型。“此次我们对鸡整个发育阶段的卵泡进行了多维度的解析,涵盖了不同时间节点、不同大小的卵泡,这些都是形态正常的卵泡,可用作卵巢生殖疾病研究的对照样本。“
该项研究成果以李地艳教授为第一作者,并和李明洲教授为共同通讯作者,博士生宁椿游、硕士生张佳满、博士生王誉杰为共同第一作者。该研究受国家重点研发计划、国家自然科学基金、四川省科技厅等项目共同资助。
(受访者供图)
【未经授权,严禁转载!联系电话028-86968276】
