川观新闻记者 王眉灵
2021年国庆“黄金周”即将带来。9月27日,记者从省交通运输厅获悉,据四川省综合交通运输联合分析预测,国庆假期,受多地倡导就近过节以及省内可能普遍降雨的双重影响,预计全省出行需求将较去年同期呈下降趋势,但高速公路跨省流量将持续增长。
从总体态势来看,预计全省出行总量均低于2020和2019年同期水平;道路、水路、航空客运量下降较为明显;铁路客运量较2020年虽有所增长,但仍未达到2019年水平;高速流量略低于2020年水平,较2019年增长约12.9%。
假期首日将出现出行高峰,高速流量和道路、铁路客运量均达假期最高峰,路网通行和接驳运输压力较大;10月2至5日总量有所下降,但仍保持高位运行,水路客运量于4日达假期最高峰;10月6至7日将出现返程高峰,高速流量于6日达假期次高峰,道路、铁路客运量均于7日假期达次高峰。
从区域来看,成都周边集中明显,交通运输压力较大。全省高速公路、水路和道路出行量的43%以上集中在成都市周边,其次是达州、遂宁、自贡等。同时,据省文旅厅预测,假期以省内游客为主,成都市旅游预订量占比达49%,其次是甘孜、阿坝、乐山、凉山等旅游资源较为丰富的区域交通运输保障压力较大。
具体到高速公路,预计9月30日14时流量开始上升,10月1日、假期首日将达到单日和小时最高峰,其中小时流量最高值将出现在11时。小长假后期,随着公众陆续返程,预计10月6日将出现假期单日流量次高峰。
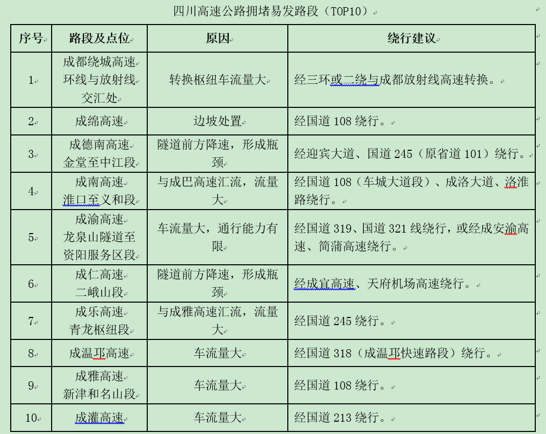
假期哪些路段、码头、车站容易拥堵?预测也给出了分析——





【未经授权,严禁转载!联系电话028-86968276】

国庆节假期快乐
黄金周
黄金周
黄金周
黄金周
黄金周