眉山观察 文雅 姚粼 川观新闻记者 王青山
又到了一年一度的升学季,孩子的升学可谓是全家人的“头等大事”,所有的家长都紧锣密鼓,计划着孩子的升学。
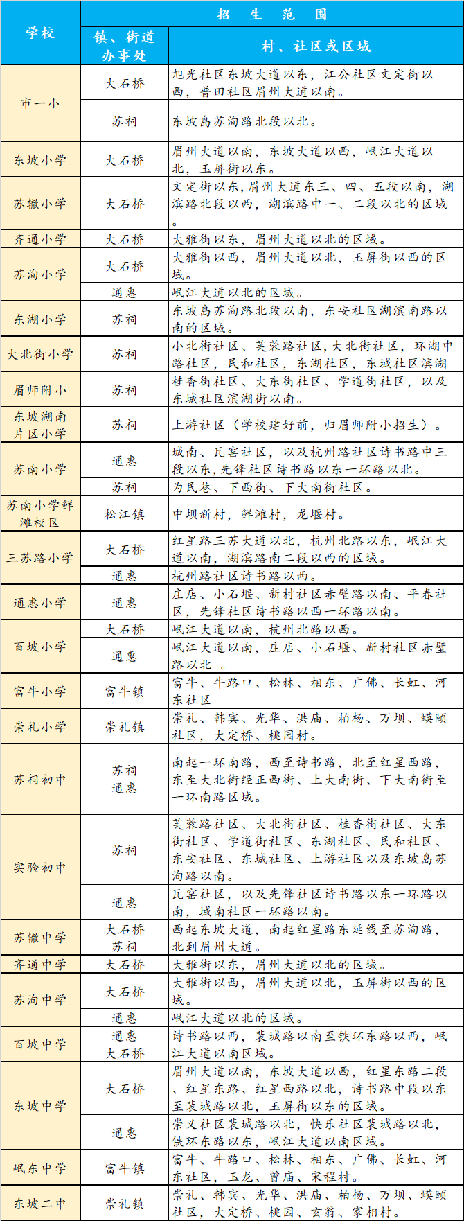
4月26日,记者从眉山市东坡区教育和体育局获悉,今年该区小学初中招生政策现已公布。
据了解,中心城区实行“划片招生”,各农村初中、小学在本镇原辖区范围内招录新生。具体划片范围详见下表。

为方便家长查询相关信息,东坡区教育和体育局进一步完善了义务教育招生平台,大家可通过“片区学校查询”按键输入查询信息,就一键知晓你家孩子将上哪所学校。此外还设有“招生政策信息”、“民办学校报名端口”、“务工子女入学端口”以及“常见问题”等栏目。

【未经授权,严禁转载!联系电话028-86968276】
