川报观察记者 魏冯
近日,为加快推进地方政府债券自发自还工作,四川省财政厅发布了一份“2018-2020年四川省政府债券承销团”名单,承销团由54家金融机构组成。
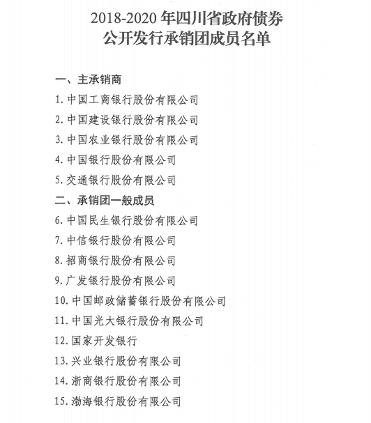
主承销商含中国工商银行、中国建设银行、中国农业银行、中国银行和交通银行5家;承销团一般成员包括中国民生银行、中国邮政储蓄银行、中信证券、中山证券、广发证券等49家。其中,委托中国工商银行负责承销团发行事宜的总协调工作。
值得一提的是,今年有24家券商类金融机构加入我省地方债承销团。这意味着,我省地方债投资主体进一步丰富,有利于提高我省地方债成功发行的保障水平和改善二级市场流动性。
省财政厅相关负责人表示,我省的地方政府债券包括一般债券和专项债券。地方政府债券只能用于公益性资本支出和适度归还存量债务,不得以支持公益性事业发展名义举借债务用于经常性支出或楼堂馆所建设。
据省财政厅统计,2017年我省累计发行地方政府债券2808.94亿元,发行量位居全国第二,预计今年仍将维持较大发行规模。
>>>相关链接
申请成为省政府债券承销团成员的机构,必须在中国境内依法成立的金融机构且具有债券承销业务资格,资本充足率、偿付能力或者净资本状况等指标达到监管标准等,参与承销的有效期3年。
附:54家金融机构具体名单

![]()
![]()
【未经授权,严禁转载!联系电话028-86968276】

[流汗]