川报观察记者 刘佳
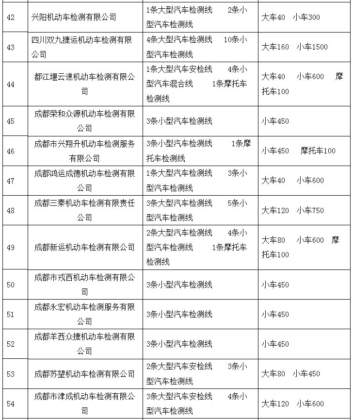
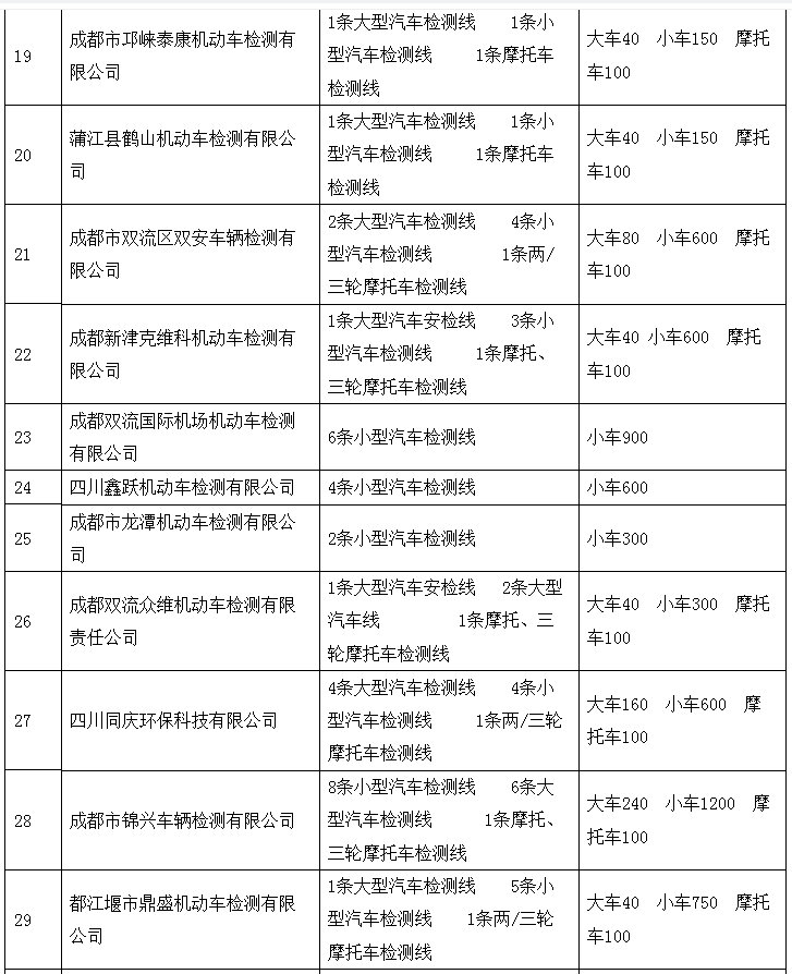
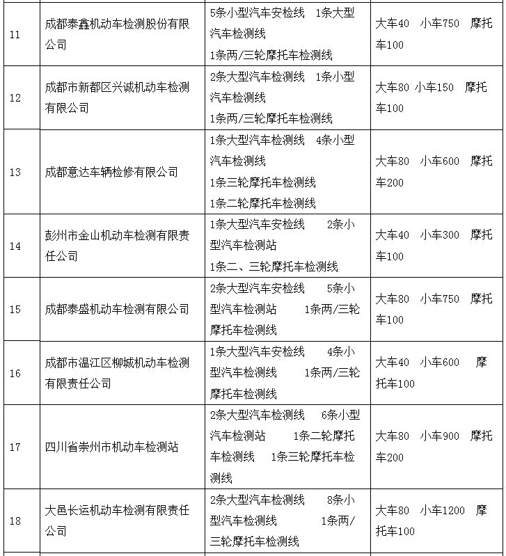
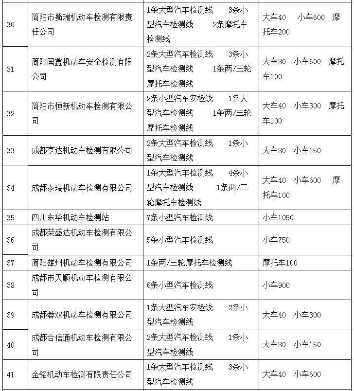
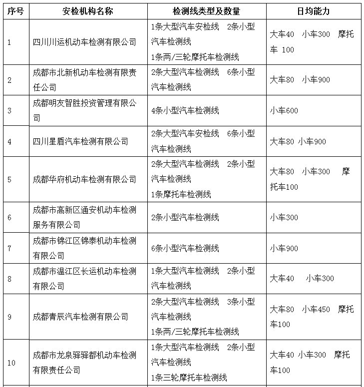
据成都市公安交管部门统计,截止2020年5月,全市已取得市场监管部门(原质监部门)资质认证并与公安部门联网开展检验工作的机动车安全技术检验机构55家,其中大型汽车检测线67条,小型汽车检测线201条,年度检测能力为大型汽车80.4万辆,小型汽车904.5万辆。根据成都市现有机动车保有量以及近年来机动车增速放缓的实际情况,结合国家推出机动车六年免检、机动车异地通检、严格环保标准等政策的影响, 2020年全市预计检测量为230.5万辆(其中大型汽车18.1万辆,小型汽车212.4万辆),2021年全市预计检测量为264.2万辆(其中大型汽车19.9万辆,小型汽车244.3万辆)到2022年全市预计检测量为319.7万辆(其中大型汽车22.8万辆,小型汽车296.9万辆)。因此,全市机动车现有检测能力已远超实际检测数量,检验能力严重过剩,检测市场已经达到饱和。
7月4日,省市场监管局将成都市机动车检测能力情况向社会公示,请准备新建机动车安全技术检验机构的投资者慎重决策,理性投资,避免出现行业过度发展和恶性竞争。
成都市机动车安全技术检验机构检测能力公示
【未经授权,严禁转载!联系电话028-86968276】
