
川报观察记者 卢薇
3月25日,第六届四川金融业传媒大奖推选结果出炉。经过近百万人次投票、多轮激烈角逐,省内136家参选金融机构中,22家机构获奖,其中,中国银行四川省分行荣获本届传媒大奖年度大奖。
由四川日报发起的第六届四川金融业传媒大奖推选活动共历时两个多月,共分三轮投票:首轮网络推选为期10天,活动关注人数达百万人次以上,其中超过5万名热心网友通过川报观察推选平台参与。在后两轮投票中,主办方分别邀请了新华社、人民日报、四川电视台、成都日报、华西都市报、成都商报、天府早报、金融投资报、四川新闻网、四川在线、四川经济日报等主流媒体的专业财经记者以及四川大学、西南财经大学等业界专家学者,从创新力、影响力、社会责任、产品业务等多个维度,推选优秀金融机构。
从推选结果来看,银行业与保险业仍是“主力军”,但首次被纳入推选范围的证券、基金、信托、资管、担保、交易所、金融科技公司等也表现亮眼。
本届推选活动在历届活动中实现了两个“最多”——推选对象最多,首次将证券、基金、信托等纳入推选范围,参选机构数量达到136家,覆盖了省内绝大部分金融力量;参与人数最多,活动关注与投票人数突破百万人次。
值得一提的是,今年4月,主办方还将举办“共享未来·熊猫财金咨政大讲堂”,邀请权威专家授课,并为此次获奖机构颁奖。
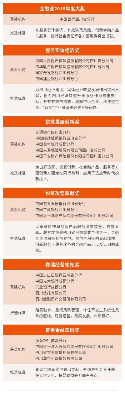
附:获奖名单(排名不分先后)

点击回顾>>四川金融业传媒大奖历届获奖名单
【未经授权,严禁转载!联系电话028-86968276】
