![]()
川报观察记者 蒋君芳 摄影 杨树
“东邻槛外芙蓉花,初开粲粲如朝霞。”初秋,是芙蓉花大批绽放的时节。9月28日晚上,为期一个月的首届天府芙蓉花节将在武侯区天府芙蓉园惊艳开幕。
赏芙蓉美景,逛主题活动,品芙蓉美食,成都市民将迎来首个以芙蓉花为主题的文化盛会。而关于芙蓉花,有不少知识你不一定知道。快来这里“涨姿势”吧!
重要信息提前说,无论是为其一个月的芙蓉花节,还是今后长期开放的天府芙蓉园,都是不收取门票的哦!
芙蓉花
芙蓉花与蓉城有什么联系?
成都别称“蓉城”。源于唐末五代时期,即公元十世纪中期。后蜀皇帝孟昶偏爱芙蓉花,命百姓在城墙上遍植芙蓉树,花开时节,成都“四十里为锦绣”,故成都又被称为芙蓉城,简称“蓉”。
如今,芙蓉花已成为成都的市花,是成都人的集体记忆,是这座成都的文化“徽章”,也是成都城市之美的文化印记。
天府芙蓉园里的花岛
芙蓉花名字背后的美丽传说
芙蓉花的花名源于古代的一个传说,相传一位女子的丈夫出海身亡,但这女子不信。于是便天天蹲在水边等他回来。有一天她看见水里浮现了她丈夫的面孔,转脸一看是岸边的树,便把这棵树当作她丈夫,人们便把这棵树叫做“夫容”,结出来的花叫“夫容花”,后人为求文美便叫做“芙蓉花”,寓意“团圆”。苏东坡说:“溪边野芙蓉,花水相媚好”。
古代诗人写下不少与芙蓉花有关的作品
芙蓉花在我国象征富贵吉祥,民间常刺绣芙蓉图案作装饰,并以芙蓉作礼品馈赠。芙蓉与牡丹放在一起,寓意“荣华富贵”;芙蓉与桂花组合,寓意“夫贵妻荣”;芙蓉花与鸳鸯鸟组合,寓意一路荣华;红色芙蓉配文竹,寓意大吉大利。红色芙蓉花雍容华贵,用以祝贺新婚之喜。
古代诗人写下不少与芙蓉花有关的作品
芙蓉花与诗人骚客
历史上,四川(主要集中在成都)诞生过745位诗人,居西部之首。他们都对芙蓉文化情有独钟,创造了流芳千古的芙蓉文化,形成了宝贵的文化资产。近600多位来成都工作或游历的诗人们,更是对芙蓉的美丽而着迷。写下了近千首芙蓉诗词。
酷爱芙蓉花的苏东坡在任杭州知州时,疏浚西湖,构筑了后世传颂的“苏堤”。他将成都的芙蓉树广植在苏堤上,宋代诗人吴自牧描述到:“木芙蓉,苏堤两岸如锦,湖水影而可爱。”
苏东坡与宋代名臣陈襄共同重修钱塘六井和沈公井。修完既毕,岁适大旱,民足于水,为利甚博。两人没有立碑记事,而是共同种了一株芙蓉树作为纪念,被后人传为佳话。
诗人陆游,是著名的“花痴”,酷爱成都的海棠花和芙蓉花,“当年走马锦城西,曾为梅花醉似泥,二十里中香不断,青羊宫到浣花溪。”陆游的这首诗作,写的正是成都当年的花会盛况。
美丽的芙蓉花
芙蓉花品种多到你想不到
单瓣白芙蓉、单瓣红芙蓉、重瓣木芙蓉、庐山芙蓉……如果要细分芙蓉花的品种,一双手都数不过来。
而天府芙蓉园,能满足你对芙蓉花品种的大多需求。因为天府芙蓉园是唯一以芙蓉花、芙蓉文化为主题的特色园区。园区占地1500余亩,栽种了23种、3万余株芙蓉花,堪称集芙蓉花大成之园区,是当下全国芙蓉花品种门类最齐、植株最多的主题文化生态园区。
![]()
古时成都也有“赏花节”
在古代,成都人的赏花活动名冠全国。每逢赏花游春,地方官吏要都在外围派兵观望,维持秩序。司马光在成都任职期间,每逢赏花时节,便让官员和老百姓放假三天,尽情游春,享受大自然美好的馈赠。
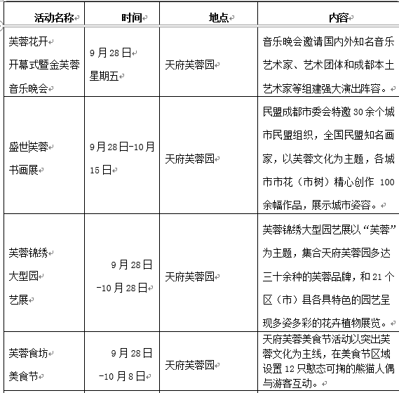
国庆大假在即,快来天府芙蓉园赏花吧!
![]()
【出行指南】
自驾
地图搜索引擎输入天府芙蓉园,导航直达。

公交
57、151、213、339、521、802、807、131、179、803路武侯大道川藏路口站;
1098路马鑫路东站;
261路簇马路站;
160路女鞋之都站
地铁
乘坐地铁10号线至华兴站, 步行1000米到达。
【未经授权,严禁转载!联系电话028-86968276】

芙蓉花,蓉城。