川观新闻记者 陈婷 海报制作 汪银
同学,你是不是觉得——
“我的信息不值钱,本人很穷,骗子都懒得骗我?”
别太天真啦!
骗子不挑食,你的名字、电话、学校、爸妈的银行卡号……打包卖掉能换一顿火锅钱。
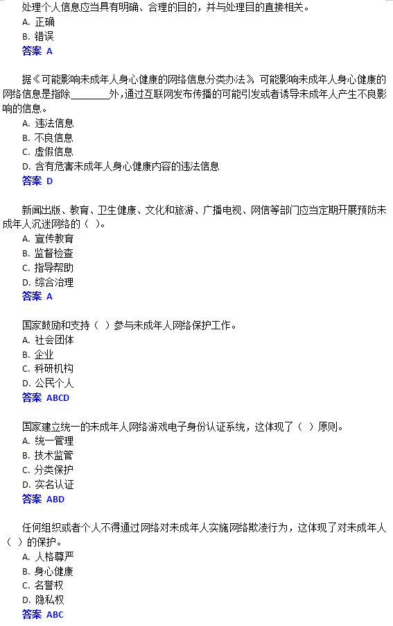
每天一张学习卡,就是你的“防骗秘籍”。
看了不吃亏,看了不上当,看了之后骗子拿你干瞪眼,嘿嘿。
“关爱明天·普法先行”成都市2026年青少年法治知识学习火热进行中。今天的学习卡已上线,“趁热”看!


竞赛阶段还有积分和福利等你捡,别等到活动结束才拍大腿:“哎呀我当初咋个没打卡?”
快去登录川观新闻客户端或“四川日报”官方微信,挑战答题解锁隐藏福利:
✅ 积分排名前1000位,可获得“守护个人信息我最棒”证书;
✅ 积分排名前400位,可获得优先参与成都市青少年社会实践教育基地公益活动的权益1次;
✅ 累计登录20天及以上,可获得“学生社会实践证明”;
✅ 积分排名前100位,获得川观新闻公益项目“星星书房”共建资格!该项目已在四川省精神医学中心、四川大学华西天府医院等地落地,累计服务患儿及家庭超5000人次。川观新闻将以你之名,为“星星书房”捐书1本,让您的爱心与名字一同被珍藏。

【未经授权,严禁转载!联系电话028-86968276】

守护个人信息,每天一张学习卡,就是你的“防骗秘籍”。这学习卡啊,看了不吃亏,看了不上当,看了之后骗子拿你干瞪眼,嘿嘿。
学习卡送达⑪期,成都青少年法治学习持续升温
守护个人信息从小做起,成都青少年法治学习超赞
每日学习卡助力普法,关爱明天从懂法开始
个人信息安全记心间,成都青少年法治教育超棒
普法先行护成长,成都青少年学法氛围浓厚