今日热点
今天,《西藏日报》70岁了!
每日新闻速览!2026年西藏高考最新消息!
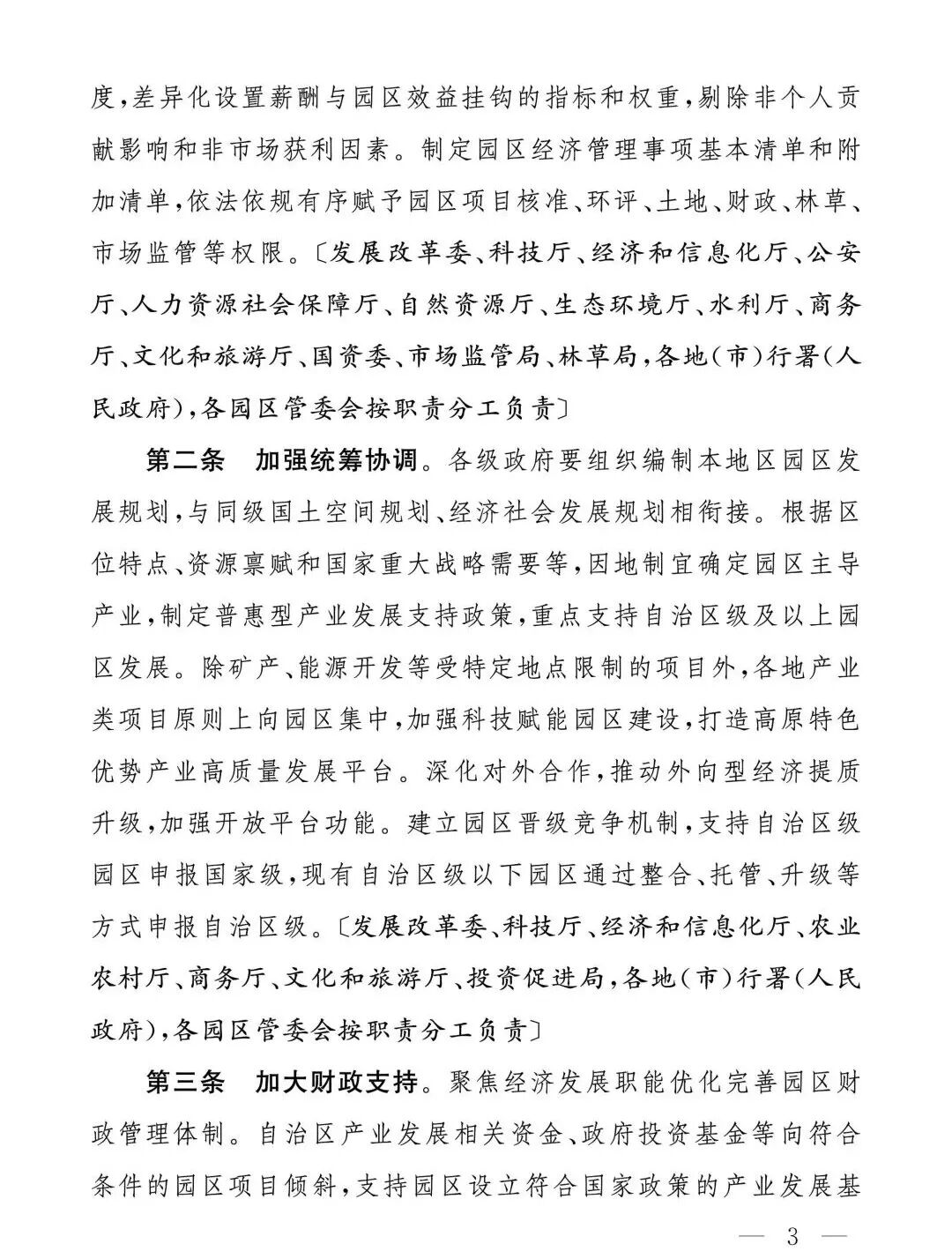
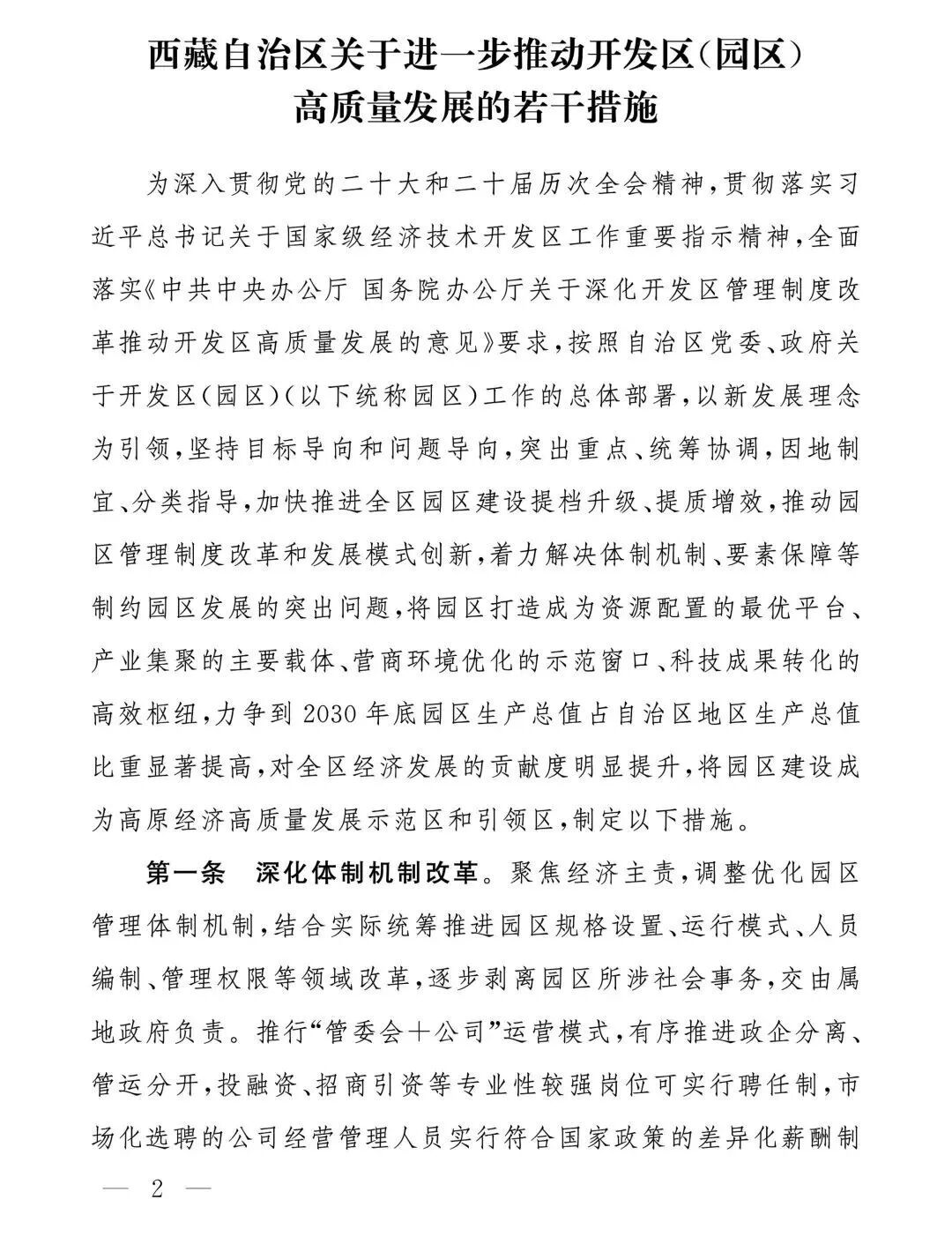
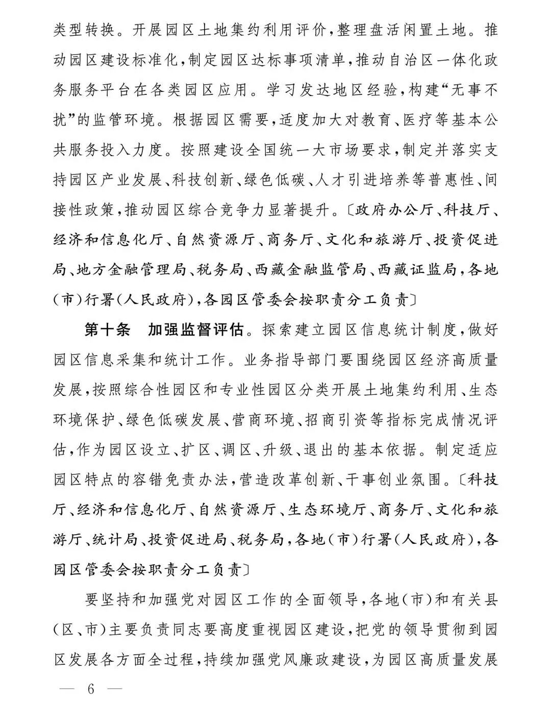
西藏自治区人民政府办公厅印发《西藏自治区关于进一步推动开发区(园区)高质量发展的若干措施》的通知
各地(市)行署(人民政府),自治区各委、办、厅、局:
《西藏自治区关于进一步推动开发区(园区)高质量发展的若干措施》已经自治区人民政府同意,现印发给你们。请认真组织实施,抓好贯彻落实,积极推动我区开发区(园区)高质量发展。
2026年4月13日
(此件公开发布)
附件:
主编:姚海全
编审:高月明
编辑:董佳佳
来源:西藏自治区人民政府官网
【未经授权,严禁转载!联系电话028-86968276】
