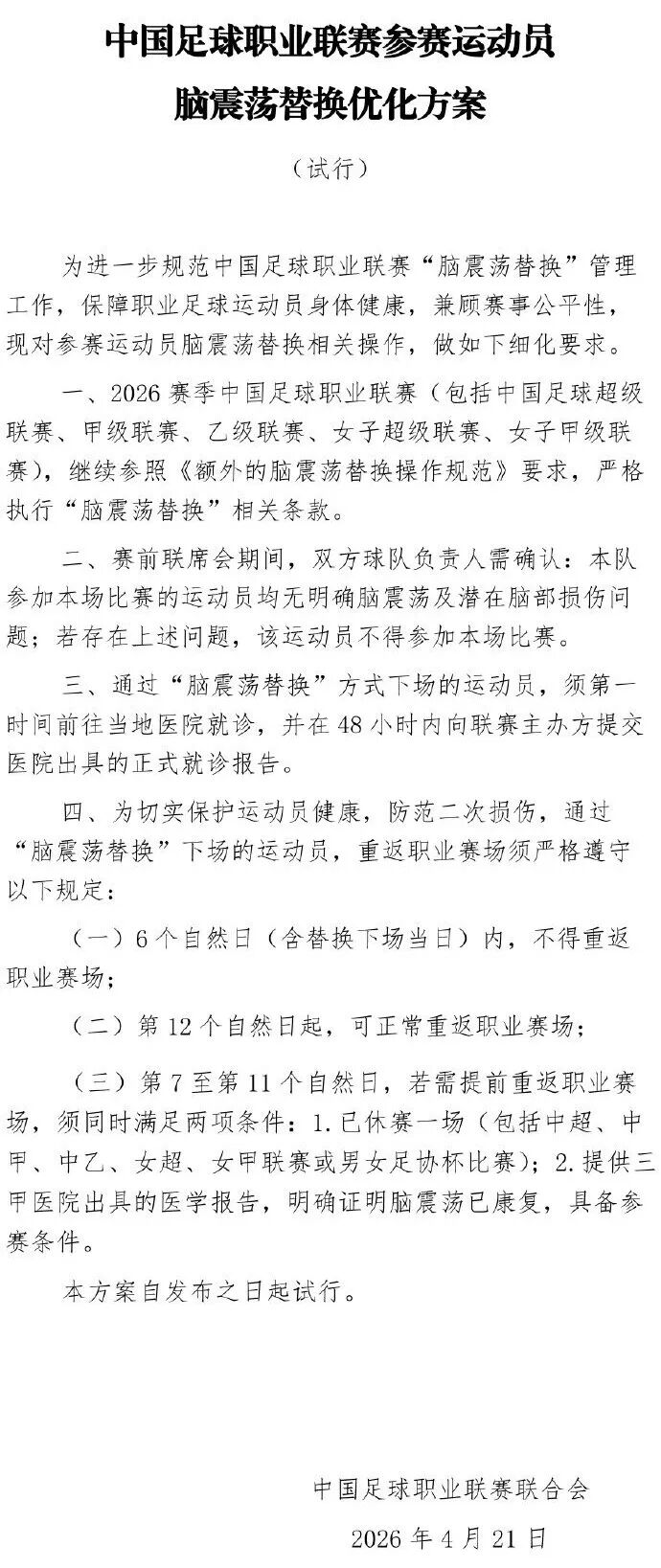
4月21日,中足联发布《中国足球职业联赛参赛运动员脑震荡替换优化方案(试行)》 ,规定通过“脑震荡替换”下场的球员,6个自然日内不得重返职业赛场;第12个自然日起,可正常重返职业赛场;期间若需提前重返职业赛场,已需满足休赛一场且提供三甲医院出具的医学报告,明确脑震荡已康复,具备参赛条件。
来源:足球报、新黄河
编辑:狄海洲
审核:张铮
责任编辑:鹿伟民
【未经授权,严禁转载!联系电话028-86968276】
扫码查看
济南日报
2026-04-21 23:01
全文播报
4月21日,中足联发布《中国足球职业联赛参赛运动员脑震荡替换优化方案(试行)》 ,规定通过“脑震荡替换”下场的球员,6个自然日内不得重返职业赛场;第12个自然日起,可正常重返职业赛场;期间若需提前重返职业赛场,已需满足休赛一场且提供三甲医院出具的医学报告,明确脑震荡已康复,具备参赛条件。
来源:足球报、新黄河
编辑:狄海洲
审核:张铮
责任编辑:鹿伟民
【未经授权,严禁转载!联系电话028-86968276】