今日热点
七险二金、带薪年假……西藏最新招聘合集来了!
事发天海路,拉萨1男子被罚
2026年职称政治考试将于4月19日举行
为确保各位考生顺利参考
现温馨提示如下
↓↓↓
一、注意事项
(一)考生应考时,携带的文具仅限于黑色墨水笔、2B铅笔及橡皮,考试期间不得相互借用文具,严禁将手机、手表(包含智能手表、普通手表)、智能眼镜、蓝牙耳机等通信、记录、拍照、储存、传输功能的电子设备带至考场座位,否则按违纪违规行为处理。
(二)务必于考前1小时到达考点,凭本人准考证、有效居民身份证(或社保卡)进入考点参加考试;进入考场后,对号入座并将准考证、居民身份证放在桌面右上角,以备核查;开考5分钟后,一律禁止入场;开考1小时后,方可交卷签字离场;考试期间,原则上不允许上厕所。
(三)携带通讯工具、电子设备或者与考试内容相关的资料进入座位的,将试卷、答题卡、答题纸带出考场等行为均是违纪违规行为。抄袭、协助他人抄袭试题答案或者与考试内容相关资料的,互相传递试卷、答题卡等行为均属于严重违纪违规行为。一经发现将按照人社部31号令予以严肃处理。
(四)故意扰乱考点、考场等正常秩序,拒绝、妨碍考试工作人员履行管理职责,威胁、侮辱、诽谤、诬陷他人及其他情形的,代替他人参加考试的,让他人冒名顶替参加考试的,利用通讯工具电子用品或其他手段接收、发送与考试相关信息等行为,依据人社部31号令严肃处理;涉嫌违法犯罪的,依法移交公安机关追究责任。
二、其他要求
(一)请考生提前关注考试信息,根据准考证上的信息提前做好交通、食宿等方面的准备。建议考生在考前实地了解考点位置,熟悉考点示意图、周边环境、乘车路线及指示标识,考试当天根据自身实际合理选择交通工具,安排好出行时间,避免因迟到、走错考点、进错考场耽误考试。
(二)请广大考生和送考人员自觉维护交通秩序,服从和配合交警的疏导、指挥。为保障考点交通顺畅,车辆和陪考人员不得进入校园,也不得在考点周围聚集,以免造成交通拥堵。
西藏自治区人事考试中心提醒广大考生:切勿抱侥幸心理,诚信参考,自觉维护良好的考风考纪,坚决抵制各类考试违纪违规行为!
新闻+
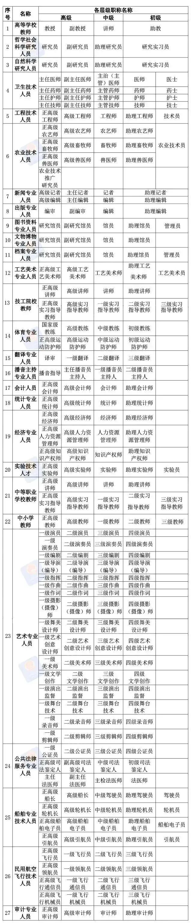
职称是专业技术人才
学术技术水平
和专业能力的主要标志
职称都有哪些?
收好这张表,一查全知道↓
职称如何评?点击本行文字查看
预祝考试顺利!
主编:蒋翠莲
编审:高月明
编辑:顿珠扎西
来源:人力资源和社会保障部、西藏自治区人力资源和社会保障厅
【未经授权,严禁转载!联系电话028-86968276】
