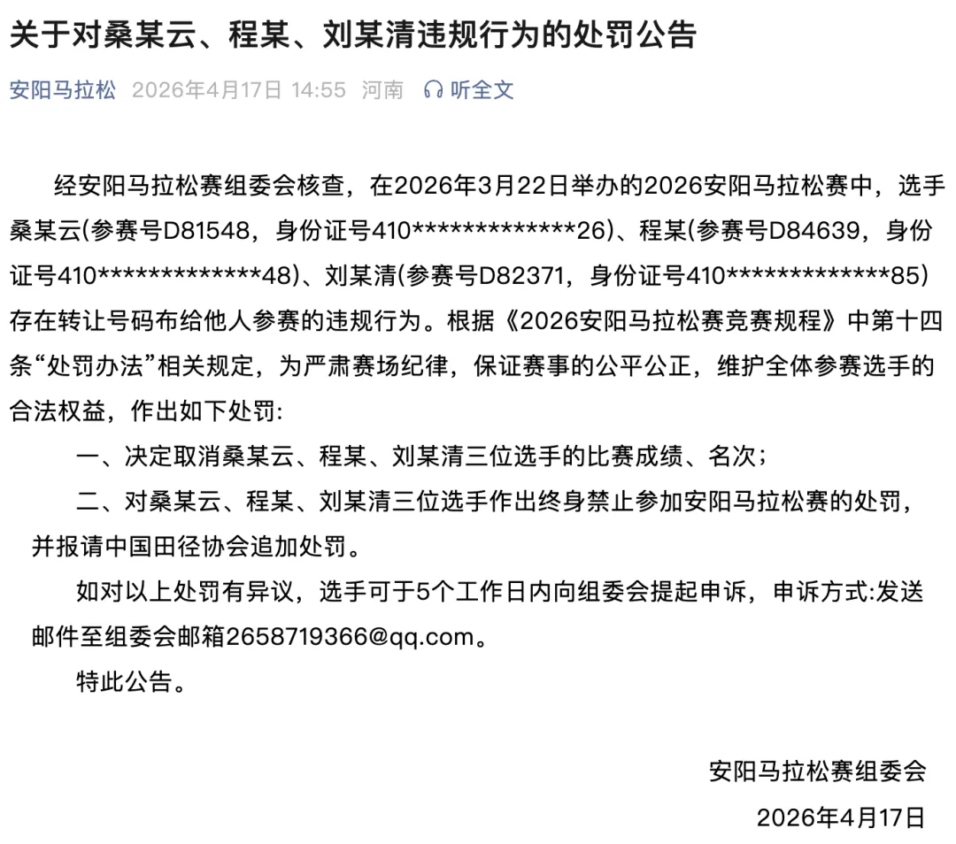
4月17日下午,安阳马拉松官方公众号发布了《关于对桑某云、程某、刘某清违规行为的处罚公告》。
公告内容显示,经安阳马拉松赛组委会核查,在2026安阳马拉松赛中,选手桑某云(参赛号D81548,身份证号410*************26)、程某(参赛号D84639,身份证号410*************48)、刘某清(参赛号D82371,身份证号410*************85)存在转让号码布给他人参赛的违规行为。
公告还称,组委会决定取消三名选手的比赛成绩、名次,作出终身禁止参加安阳马拉松赛的处罚,并报请中国田径协会追加处罚。
处罚公告中参赛号为D81548的选手桑某云,被网友举报存在成绩不实。
在此之前,安阳马拉松官方公号公示安阳市居民获奖名单时,有多名网友指出,半程马拉松女子项目安阳市居民第一名获奖者的号码牌在比赛中是佩戴在一名男子胸前,存在替跑行为。根据网友查询到的官方赛事图片,D81548号码布确实佩戴在一名男子的胸前。
据纵览新闻消息,4月17日上午,记者联系了安阳马拉松主办单位之一的安阳市文化广电体育旅游局,群体科相关负责人表示,涉事选手确实存在替跑行为,将取消成绩,作出处罚。
此前,安阳马拉松组委会公布了各个组别的奖励办法,女子半程马拉松安阳市民奖第一名获得者奖金是1000元。
来源:光明日报全媒体记者 朱晓帆 综合自安阳马拉松
责编:邢妍妍
编辑:孙小婷 朱晓帆
【未经授权,严禁转载!联系电话028-86968276】
