中国交通新闻网讯:4月13日,陕西省政府发布《陕西省国民经济和社会发展第十五个五年规划纲要》(简称《规划纲要》),提出要建设现代综合交通运输体系,完善“米字形+五横两纵”综合立体交通网主骨架,建设更高水平交通强省,到2030年,高铁营业里程突破2000公里、高速公路通车总里程突破7400公里。
“十五五”时期,陕西将畅通铁路布局通道,坚持路网和枢纽并重,推进绥德至太原、榆林至鄂尔多斯等高铁建设,建成投用西十、西康、康渝等高铁和西安东站交通枢纽,研究推进西安至合肥等高铁建设,形成以西安为中心的“米”字形高铁主骨架,实现“市市通高铁”。
目前,西十高铁全线进入联调联试阶段,西康高铁已开启静态验收工作,西安东站进入投用筹备阶段。
《规划纲要》明确,坚持中心强化、加密连通、省际贯通、更新提质,优化完善“三环六纵九放射十二横”高速公路网,提升关中平原城市群和西安都市圈城际通勤效率,加强与周边城市群路网衔接,有序推进早期建成的高速公路扩容改造;开展京昆高速公路西安至陕川界段、福银高速公路西安至陕鄂界段等公路安全韧性提升工程,实施普通国省道和农村公路新改建、路面改造等。
在提升航空枢纽效能方面,陕西将全面建成西安咸阳国际机场三期工程和府谷、定边、宝鸡机场,形成“一主一辅六支”运输机场格局;加快西安咸阳国际机场区位门户复合型国际航空枢纽建设,搭建洲际航线网络主骨架,拓展第五航权航线,织密“一带一路”航线网络;培育壮大以西安为主运营基地的航空公司,推动西安咸阳国际机场积极接入高铁网络。
作为共建“一带一路”重要节点和向西开放重要基地,陕西积极构建亚欧陆海贸易大通道。《规划纲要》提出,系统升级开放通道枢纽,推动新亚欧陆海联运通道与西部陆海新通道深度对接,强化铁路、公路、航空、水运有机衔接。
其中,向西加快陇海铁路、西平铁路复线改造,提升铁路通道能力;向东深化与青岛港、宁波舟山港等海港合作,全面融入全球港航体系,做强新亚欧陆海联运通道东西开放主轴;向北对接中蒙俄经济走廊,推动“西安—榆林—二连浩特”通道扩能增效;向南对接西部陆海新通道,发展铁公水空多式联运。
“十五五”期间,陕西将推动中欧班列西安集结中心提级增效,拓展多元通道网络,强化“干支结合”,加快海外场站布局组网,推动西安与杜伊斯堡、莫斯科等境外重要节点建立“枢纽对枢纽”合作机制;做强西安国际航空枢纽,实施航空物流百万吨工程,拓展全货运航线网络,做优做强国内中转货运服务,打造以西安—布达佩斯为主,西安—阿拉木图、西安—中国香港为辅的“空中丝绸之路”重点工程,到2030年全货运航线达30条。
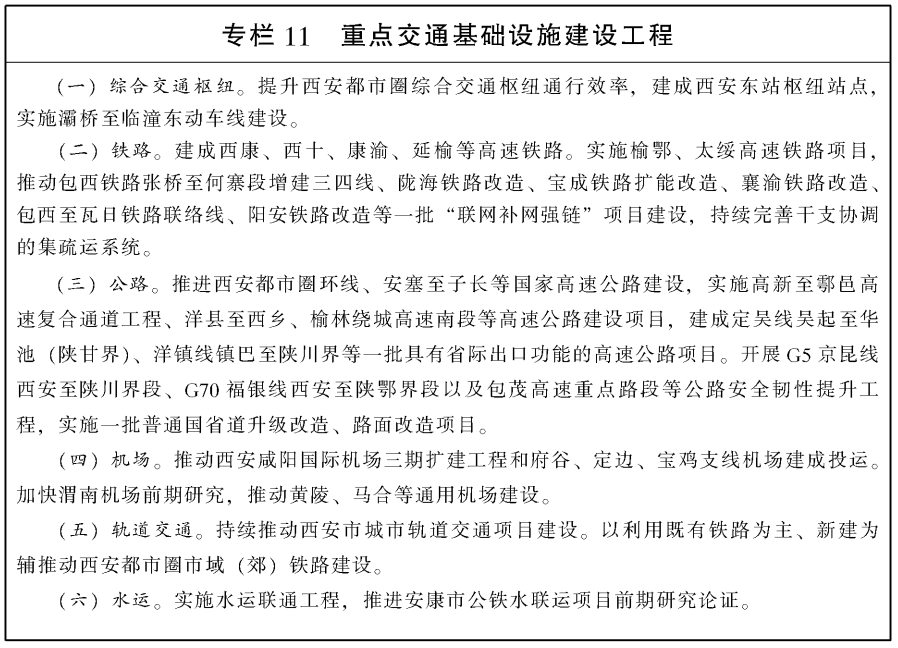
*陕西“十五五”铁路重点项目:建成西康、西十、康渝、延榆等高速铁路。实施榆鄂、太绥高速铁路项目,推动包西铁路张桥至何寨段增建三四线、陇海铁路改造、宝成铁路扩能改造、襄渝铁路改造、包西至瓦日铁路联络线、阳安铁路改造等一批“联网补网强链”项目建设,持续完善干支协调的集疏运系统。
(注:非纲要配图)
【未经授权,严禁转载!联系电话028-86968276】
