近日,陈光标接受记者采访,他表示,提出赠豪车给张雪后,对方迟迟不来提车,“我没有任何怨言,只是有点着急。”
张雪让他转卖捐给嫣然后,他欣然接受这个提议,将豪车变现1000万捐赠,被张雪留言点赞“真男人”。陈光标也在采访中回赞,“看到留言我很感动,我很欣赏张雪的率真,我想为他点赞,说一声张雪真男人,你是我心中的中华好男儿。”
陈光标表示,“张雪事件后,我拉黑了30个朋友。”朋友动不动就把负面评价发给他,让他认为对方这是针对自己,“发三次负面消息,我就会拉黑。”
面对负面消息,陈光标称不会理睬,“所有负面消息,我从来不看。”他也表示自己没有什么压力,还会梦到别人表扬自己,送锦旗、感谢信,“每天做梦都会笑醒。”
回应自己被质疑十几年“营销式慈善”,陈光标说:“我从事慈善事业的重心,就是救急不救穷。天底下有太多事情的发生可能是碰巧,这次的热搜事件恰好撞到了我的眼球,我从来没有想过去蹭流量。你想想看,我从事慈善事业已经几十年了,当初还没有互联网,没有热搜榜,我不照样在做慈善吗?
另外他表示:“对不理解的网友,我只能说‘祝你幸福’,我也没有渴求得到所有人理解。”
此前报道:
近日,企业家、慈善家陈光标因张雪机车夺冠而起的1000万捐赠,引发了公众广泛关注与热议。不少网友对其中的多个问题发出一连串疑问。
陈光标回应给张雪送车最终变成捐赠的事件始末,当他得知“张雪机车”获得世界冠军的时候,非常激动,想着赠送一辆加长劳斯莱斯给张雪,当作接待用车撑场面。
图源:人民日报
后来,张雪提出想将车辆变现用于公益,这与陈光标做慈善的想法不谋而合。因此他干脆将车辆变现捐出1000万。
有了这个想法后,他想办法联系上张雪,“他需要不需要是两码事。张雪为国争光,我的心意只在于致敬。”
曾有网友疑问“送豪车,不如直接捐一千万给张雪研发部门”,陈光标说:“这里没有二选一,只要能够力所能及的帮助到他的事业,我会找机会采取多种方式,就像我支持嫣然一样。”
陈光标称,他和张雪一样,都是农村出身,通过自己双手努力打拼才得到现在的成果。所以他做慈善,也是因为联想到曾经“穷到怕”的时光。因此,他把张雪当成他下一代人。
自从公布向嫣然儿童医院捐款1000万的消息后,陈光标也遭遇了很多质疑,对此陈光标也回应称,他并不在意别人评价,只要这笔钱能帮到嫣然,能让更多人关注到那些唇腭裂的孩子,舆论是什么风向,他不太计较, 时间会证明一切。他最核心的初衷,就是帮助这些孩子。
“我觉得我们更应该用结果来定义公益,判断一件慈善行为是否有意义,关键在于资金是否真正帮助了需要的人。”
新闻多一点:
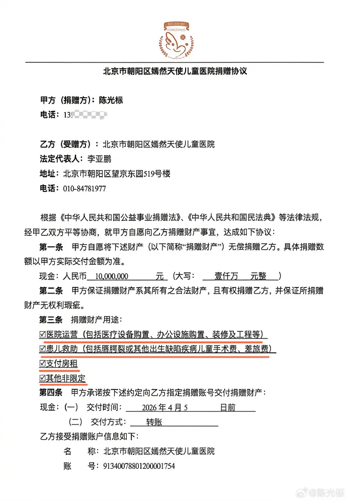
4月8日,陈光标在社交平台公布了其向嫣然天使儿童医院捐赠的1000万元善款的具体使用范围。捐赠协议第三条“捐赠财产用途”明确写明,该笔款项可用于医院运营、患儿救助、支付房租及其他非限定性支出。此前,陈光标因张雪先生迟迟未来提车,决定尊重张雪意愿,将原计划赠予的劳斯莱斯幻影车辆变现,并将所得1000万元资金捐赠给嫣然天使儿童医院。
4月10日20时,近期火爆的张雪机车将拍卖WSBK夺冠车53号复刻版。
10日中午,张雪机车发视频表示,此次拍卖夺冠车型复刻版,设置拍卖金额上限500万元。但拍卖者不能一次到位出价到500万,规则是加价到100万以后,就只能一点一点加价,“很多人都在一点一点加,所以不清楚是谁触碰到封顶价,有一定运气成分。”
*点亮“分享”、“在看”,扩散关注!
来源:看看新闻、第一现场、大象新闻、济南时报等
编辑:周晓彤
审校:何涛
监制:殷美玲
【未经授权,严禁转载!联系电话028-86968276】
