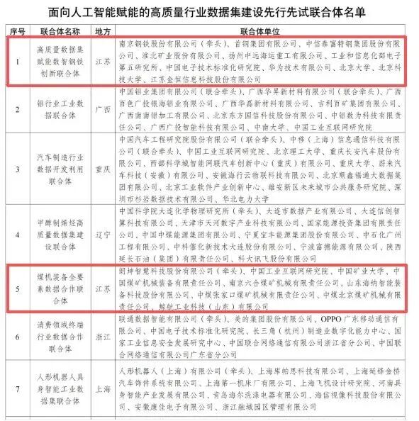
近日,工信部公布面向人工智能赋能的高质量行业数据集建设全国首批先行先试联合体名单,全国有14个单位上榜。其中,江苏省共有2个项目入选,被南京包揽,分别为——
南京钢铁有限公司(以下简称“南钢”)牵头的“高质量数据集赋能数智钢铁创新联合体”
朗坤智慧科技股份公司(以下简称“朗坤智慧”)牵头的“煤机装备全要素数据合作联合体”
此次先行先试名单公布,是工信部推进“工业数据筑基行动”的重要举措。近年来,国家深入实施“人工智能+”行动,以工业数据作为新型生产要素,推动人工智能充分赋能千行百业,先后出台多项政策引导行业发展。
由朗坤智慧牵头、多家单位组建的“煤机装备全要素数据合作联合体”, 拥有完备的工业数据、算法模型及应用开发与运营支撑能力,成功入选国家首批先行先试名单,将构建覆盖煤机全生命周期的高质量数据集,为故障诊断、预测性维护、智能运维等一系列的AI应用提供数据底座,未来将彻底重构煤机装备的研发、制造、运维全流程,推动煤炭行业从“经验驱动”向“数据驱动”的智能化转型。
由南钢牵头,联合上下游企业、科研院所及大模型厂商等多家单位组建的“高质量数据集赋能数智钢铁创新联合体”,聚焦“六个一批”目标,通过构建行业数据可信互联平台,深度整合产业链多源异构数据,建设覆盖生产运营全流程的高质量数据集,为支撑钢铁行业从“单点优化”向“全流程智能协同”跃迁提供坚实的数据底座。
市工信局相关负责人表示,我市将持续围绕人工智能算力、算法、数据等核心要素加大培育推广力度,深化高质量行业数据集建设,拓展“AI+行业”融合应用场景,加速释放数据要素价值,为各重点行业提供高可用、高价值的数据集支撑。
内容来源:南京日报/紫金山新闻记者 徐宁
图片来源:企业供图
编辑:成雅
校对:杨静仪
责编:李思颖
【未经授权,严禁转载!联系电话028-86968276】
