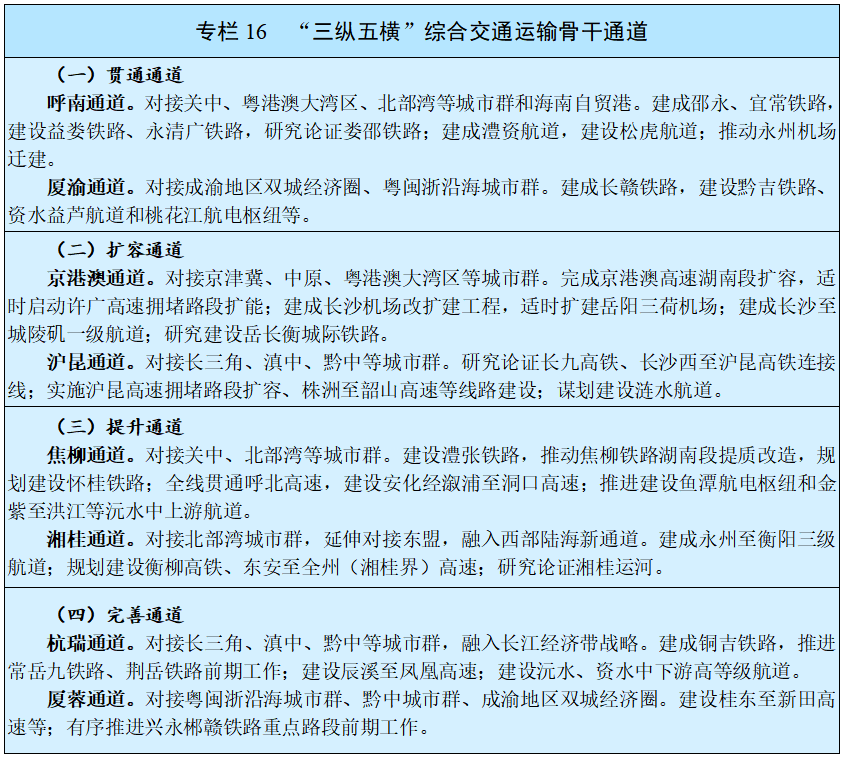
4月12日,《湖南省国民经济和社会发展第十五个五年规划纲要》全文正式对外发布。《纲要》提出:深度融入国家综合立体交通网主骨架布局,进一步提升骨干通道内畅外联能力。贯通呼南、厦渝通道,扩容京港澳、沪昆通道,提升焦柳、湘桂通道,完善杭瑞、厦蓉通道,提高向粤港澳、长三角、京津冀、成渝地区双城经济圈和关中、黔中、北部湾、海西区域等经济空间的通达能力。
在建设“三纵五横”综合交通运输骨干通道方面,湖南省计划在“十五五”期间重点推进18个铁路项目。
其中,“十五五”期间建成通车项目4个,分别是邵永高铁、铜吉高铁、宜常高铁、长赣高铁。根据项目工期计划,将分别在2027年底、2028年底、2029年底和2030年下半年建成通车。“十五五”期间计划开工项目4个,分别是益娄高铁、永清广高铁、黔吉高铁、澧张高铁。
其中永清广高铁和黔吉高铁进展最快。黔吉高铁项目建议书已批复,可行性研究报告已审查和评估,即将批复,今年底有望开工建设。永清广高铁也已进入全面定测阶段,但项目建议书和可研报告国家发改委还未审查,年底开工难度较大,预计全面开工将在2027年。
益娄和澧张高铁均纳入了国家“十四五”铁路规划,也是国铁集团的重点储备项目。益娄高铁作为国家“八纵八横”呼南通道重要组成,建设优先度更高,早在2023年就完成了预可研,正争取2026年启动预可研审查。澧张高铁则是“八纵八横”高铁网的重要区域连接线,也是张吉怀高铁北上的重要通道,预计将在“十五五”中后期启动前期工作。
“十五五”期间规划(研究)建设项目4个,分别是怀桂高铁、衡柳高铁、岳长衡城际铁路和焦柳铁路湖南段提质改造。意味着这些项目将在“十五五”期间继续推进前期工作,研究建设时机,但开工的可能性较小。
其中衡柳高铁已纳入国家“十四五”研究项目,可补强呼南通道,显著缩短广西至京津冀和长三角高铁旅行时间。怀桂高铁已纳入国家中长期研究项目,有望进一步纳入国家“十五五”规划,可强化成渝-大湾区/北部湾第二通道,填补湘西南高铁空白。岳长衡城际铁路已纳入国家中长期规划,可形成湖南境内的京广高铁二通道,有效分流既有线路压力。
“十五五”期间研究论证项目6个,分别是娄邵高铁、长九高铁、长沙西至沪昆高铁连接线、常岳九铁路、荆岳铁路和兴永郴赣铁路。表示这些项目在“十五五”期间还需要继续研究论证建设必要性或可行性。除了常岳九、荆岳和兴永郴赣外,其他项目均未纳入国家铁路规划。
常岳九、荆岳铁路均为跨省铁路项目,分别纳入了国家“十四五”和中长期规划。但常岳九铁路鄂赣两省对线站位方案仍存在较大分歧,国铁集团一直未启动前期工作。荆岳铁路则需要纳入国家“十五五”规划才能具备建设条件,在岳阳枢纽规划接入岳长衡城际铁路。娄邵高铁正争取纳入国家“十五五”规划。目前呼南通道娄邵段时速仅200公里,而娄邵高铁设计时速350公里,可与益娄、邵永高铁无缝衔接,显著提升国家“八纵八横”高铁网整体效能。而长九高铁和长沙西至沪昆高铁连接线,均是完善长沙“米”字形高铁枢纽的重要项目,在长沙西站衔接,可弥补长沙枢纽东北-西南向路网空白。目前仍在争取纳入国家新版中长期铁路网规划,能否在“十五五”期间有实质性进展,需视争取纳规情况才能确定。
【未经授权,严禁转载!联系电话028-86968276】
