4月9日,美宜佳发布部分门店烟草制品经营问题的阶段性处置通报:
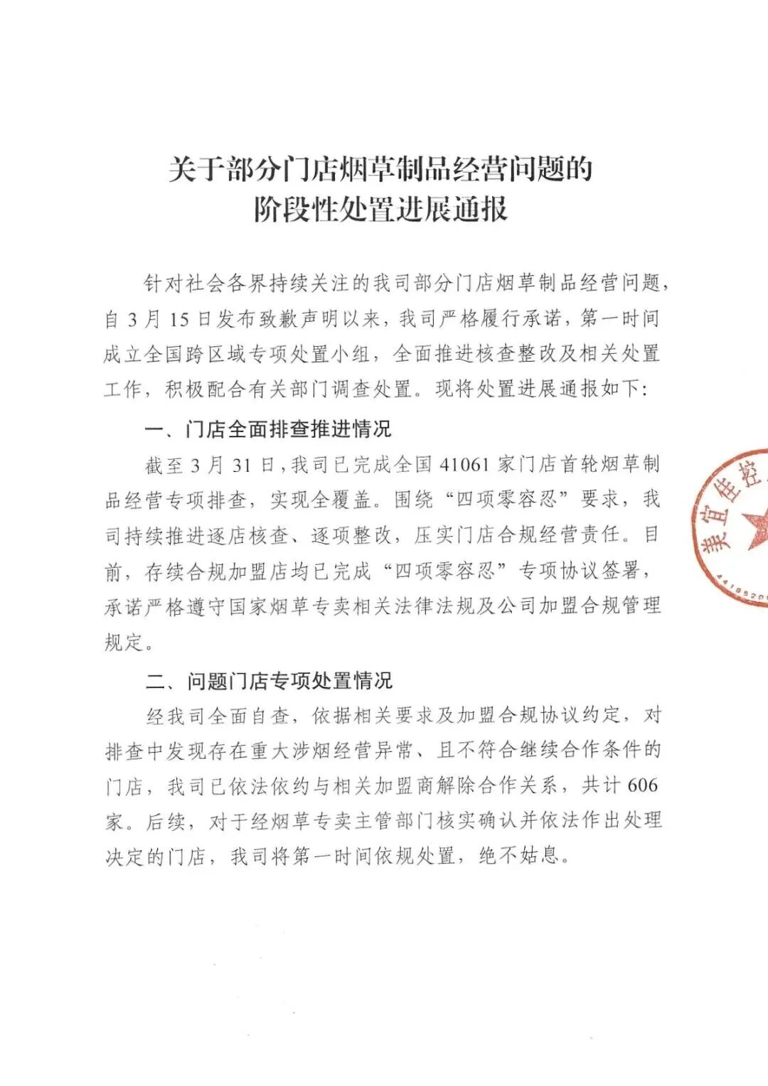
截至3月31日,我司已完成全国41061家门店首轮烟草制品经营专项排查,实现全覆盖。围绕“四项零容忍”要求,我司持续推进逐店核查、逐项整改,压实门店合规经营责任。目前,存续合规加盟店均已完成“四项零容忍”专项协议签署,承诺严格遵守国家烟草专卖相关法律法规及公司加盟合规管理规定。
经我司全面自查,依据相关要求及加盟合规协议约定,对排查中发现存在重大涉烟经营异常、且不符合继续合作条件的门店,我司已依法依约与相关加盟商解除合作关系,共计606家。后续,对于经烟草专卖主管部门核实确认并依法作出处理决定的门店,我司将第一时间依规处置,绝不姑息。
此前报道:
3月14日晚,“2026广东315晚会”曝光美宜佳多地门店存在销售假烟的情况。
3月15日,美宜佳相关人员对红星资本局表示,目前事件正在调查跟进中,对于个别加盟商私自在外面渠道进货的违规行为,后续确认清楚会给予相应处罚。
图片来源:美宜佳官网截图
“公司与加盟商确实存在加盟合作关系,存在监管义务,但监管不能代替主体责任。”上述美宜佳相关人员表示,公司仅为门店提供指导办理和合规培训,不参与烟草供货、配送。根据烟草专卖制度规定,加盟店必须由加盟商本人在当地烟草局申请办理香烟经营许可证,获批后进行当地烟草公司统一订货,由烟草公司直接配送到店。
官网显示,美宜佳创立于1997年,隶属于东莞市糖酒集团,现已成为全国门店数量排名第一的连锁便利店品牌,全国有效门店超过四万家,覆盖22个省市、240多个城市,每年净增3000-4000家店。
来源:美宜佳、综合此前报道
【未经授权,严禁转载!联系电话028-86968276】
