消费质量报全媒体记者 郭剑夫
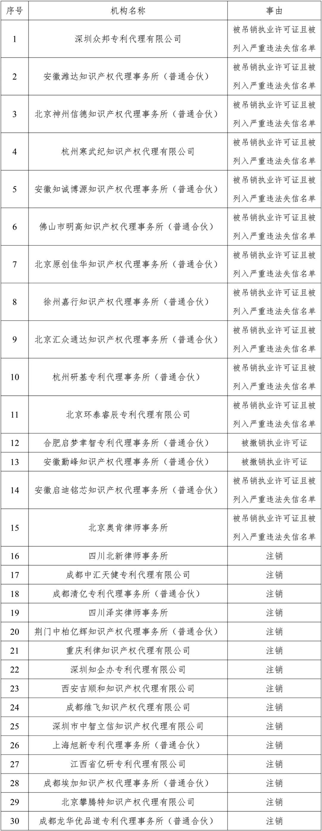
4月8日,记者从四川省知识产权保护中心获悉,该中心对深圳众邦专利代理有限公司等15家知识产权服务机构作出处理,取消其专利申请预审代理资格。
据了解,深圳众邦专利代理有限公司等15家机构因受到国家知识产权局行政处罚,被撤销、吊销执业许可证,或被列入严重违法失信名单,其行为属于《四川省知识产权保护中心专利申请预审服务管理办法》相关规定的情形。依据规定,四川省知识产权保护中心决定自2026年4月7日起取消上述机构的专利申请预审代理资格,且三年内不再接受其注册申请。
与此同时,四川北新律师事务所等15家机构因已注销,其专利申请预审代理资格也自即日起被取消。
四川省知识产权保护中心提醒,相关单位及创新主体在选择知识产权服务机构时,应审慎核实其资质与信用状况,共同维护良好的知识产权服务市场秩序。

【未经授权,严禁转载!联系电话028-86968276】

知识产权专利申请不能掺杂“水分”,违规操作必须追责。
关注到
保护专利