重庆市经济信息委官网截图。
为推广一批具有较高水平、创新应用模式和显著应用成效的机器人典型应用场景,日前,重庆市经济信息委公示了“2026年度重庆市‘机器人+’典型应用场景”,拟确定29个“机器人+”应用场景入选,公示时间截止于4月10日。
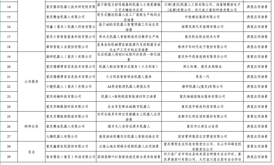
本次公示的应用场景,涵盖制造业、公共服务、特种应急、农业四大领域。比如,制造业领域,有航天精密火工部件机器人智能装配生产线、汽车柴油机气门芯机器人智能生产线等场景入选。
公共服务领域,有社区机器人药柜AI远程问诊发药一体化场景、AI养老配药机器人典型应用、机器人+高校校园智能清扫环卫场景、机器人配送智慧社区服务等入选。
根据此前征集通知,市经济信息委将会同各“机器人+”应用行业的主管部门搭建应用供需平台,开展常态化供需对接活动,促进机器人企业与用户单位交流对接,挖掘应用场景,形成良好的上下游合作。
此外,对入选“机器人+”典型应用场景的装备产品,市经济信息委将在同等条件下优先支持其纳入《重庆市首台(套)重大技术装备推广应用目录》,调动企业创新积极性,提高产品市场认可度。其中,对获评重点应用场景的申报单位将予以典型应用场景推广奖励;鼓励各区县、园区对进入场景推广的属地企业给予奖励,争创一批智能机器人应用体验中心和试验验证中心。
来源:第1眼TV-华龙网
【未经授权,严禁转载!联系电话028-86968276】
