消费质量报全媒体记者 李静玮
号称“海外产地”,实为国内代工生产,所谓的“墨尔本工厂”,实地竟然是一处汽修厂。4月1日,央视曝光天猫、抖音销量第一的叶黄素知名品牌“澳洲优思益”虚构海外产地、伪造品牌背景一事,在网络上引发轩然大波。
相关行业专家在接受消费质量报记者采访时指出,此次事件暴露了选品环节的严重疏漏,美妆、大健康品类已成重灾区。律师则明确,若查实虚假宣传,消费者可依法主张“退一赔三”,并可向平台、带货主播等多方追责。
事件跟踪
多部门介入调查,“优思益”产品全平台下架
据央视新闻报道,4月1日,针对跨境电商进口“优思益”保健品涉嫌原产地造假、虚假宣传等问题,国务院食安办、市场监管总局、海关总署立即组织涉事地市场监管部门和海关开展调查核实,严查违法违规行为。
目前,杭州市场监管部门对涉及的杭州索象营销策划有限公司展开调查,已调取其服务内容、资金往来等相关材料,并问询相关负责人,核实相关数据。对报道中涉及的杭州社淘电子商务有限公司、杭州爱德思达传媒科技有限公司涉嫌广告违法行为,也已立案调查。同时,广东市场监管、海关、公安三部门联合行动,对“优思益”等所谓“进口”保健品所属的广州雅拉源健康产业有限公司展开调查。
当晚,“优思益”通过其微信公众号发布声明,称“优思益”在澳大利亚的办公地址正处于变更阶段,原墨尔本办公地址转租给一家汽修厂。并表示“优思益(Youthit)”系澳大利亚Yarra Vibe Pty Ltd旗下原创品牌,诞生于澳大利亚墨尔本,品牌所有权、核心研发及品控体系均位于澳洲。
虽然具体情况仍在调查之中,但“优思益”相关产品已迅速在全平台下架。据媒体报道,事件发酵后,“优思益”抖音、天猫等官方旗舰店全线停业。4月2日,记者在淘宝、京东、抖音商城等多个电商平台搜索“优思益”,均显示无相关商品。
善后处理
多名带货明星网红启动赔付
公开信息显示,赵露思、曾舜晞曾先后担任优思益普通食品代言人,李若彤、伊能静、吴昕、章小蕙等明星网红则多次为该品牌直播带货。

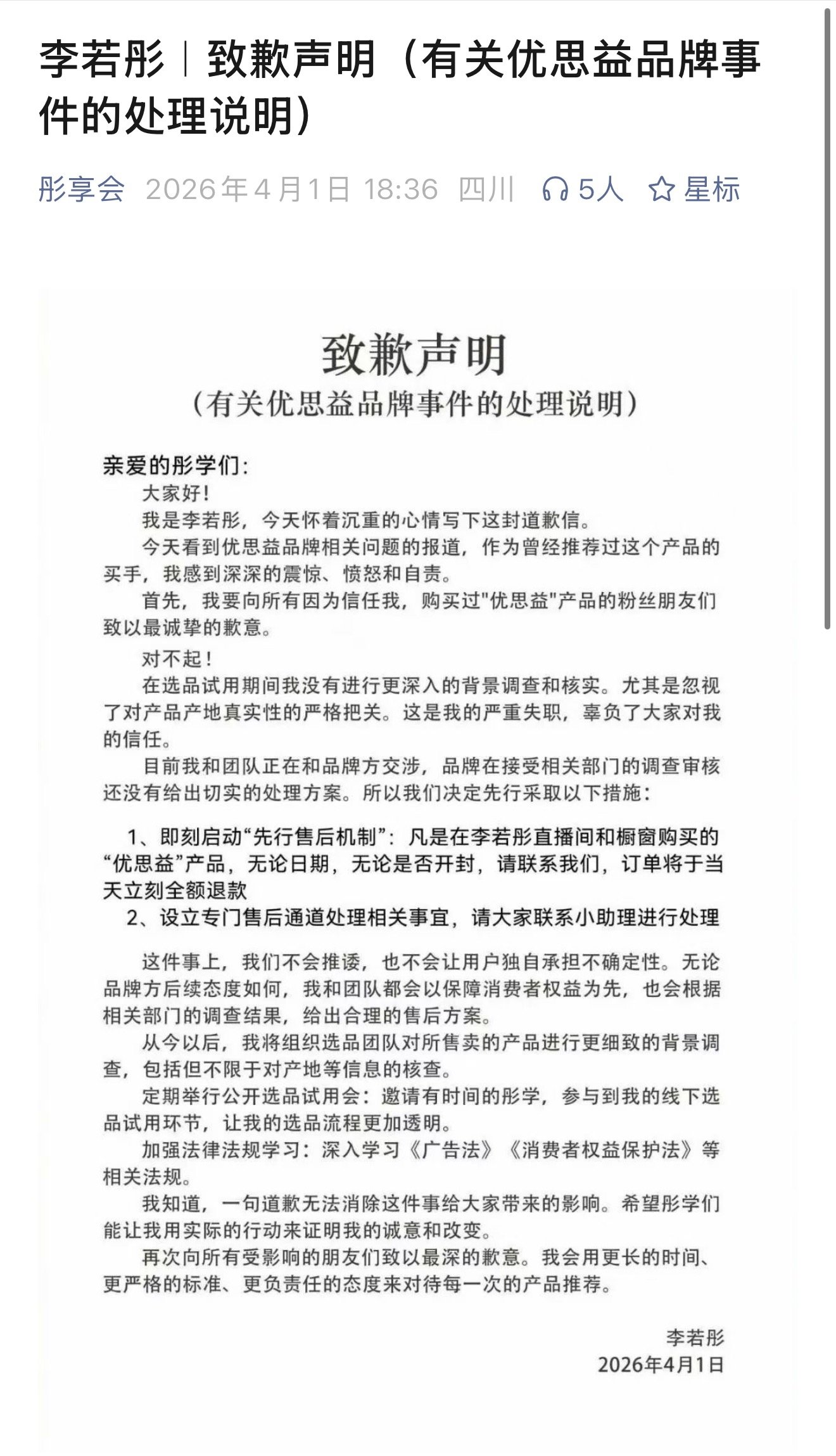
李若彤直播间官微“彤享会”发布致歉声明
4月1日晚些时候,章小蕙通过其公司账号“玫瑰是玫瑰”发布声明致歉,承诺将以“先行赔付”的形式,于订单核实后的7个工作日内,针对所有通过其相关渠道下单的用户进行退款处理。随后,李若彤直播间官微“彤享会”也发布致歉声明并即刻启动“先行售后机制”,表示:“凡是在李若彤直播间和橱窗购买的‘优思益’产品,无论日期,无论是否开封,请联系我们,订单将于当天立刻全额退款。”
记者在各社交平台上看到,事发后,不少曾带货“澳洲优思益”商品的网红博主及主播团队也就该事件公布了退赔方案。“侯小西”“夏诗文”直播团队等提出“退一赔三”,赔付不足500元的,统一按照500元赔付。“安小宝AnAn”“一只可爱珣”“凝哥是个小仙女”等博主提出全额退款。“颜素susu”“半杯树”等博主表示将退还博主收益及佣金等。
另有媒体报道称,头部直播间“与辉同行”曾带货该品牌相关产品,且销售额达1000万元至2500万元,销量7.5万至10万单。4月2日,微博话题“与辉同行卖优思益销售额超千万”登上热搜。但截至记者发稿,“与辉同行”未对此事作出公开回应。
专家观点
暴露行业选品疏漏
“类似的事件在行业内并不少见,尤其集中在美妆和大健康品类。”四川华新现代职业学院数字经济学院副院长、成都市保护消费者权益委员会消费咨询专家刘毅告诉记者,美妆和大健康品类的商品客单价高、利润空间大,且消费者和商家之间存在一定的认知信息差,极易成为不法商家投机牟利的重灾区。这类问题背后,通常涉及代工厂商标买卖、贴牌生产等行为,不良商家通过精心包装的链路,打造出“海外原产”“进口品牌”的虚假形象,普通消费者很难识别真伪。
记者注意到,不少带货明星、网红都在道歉声明及售后方案中承认在选品审核环节存在不足。
刘毅坦言,此次事件暴露出行业内在选品环节的疏漏。他进一步分析,受成本因素影响,当前电商行业选品团队大多依托品牌方提供的纸质或文字资料开展产品筛选工作。“比如年销10亿元规模的选品团队,年度选品量基本在5000个以上,如果全部到厂家实地考察成本就太高了,这就导致选品环节‘失守’。”同时,行业常规选品多以产品价格、佣金比例以及历史销售数据为主要指标。因此,在头部主播带货某一商品后,中小型主播往往会自动将其视为有行业背书的“白名单”选品,从而放松审核、跟风销售。
刘毅表示,全链路核查不应只停留在产品层面,更要注意品牌持有人和公司股权穿透以及代工厂情况的了解。他建议,在选品时可优先选择有政府背书或者带有地标的产品,例如四川省市场监管局发布的“天府名品”、四川省消委会发布的“礼遇四川”四川特色伴手礼、成都市消委会发布的“蓉城有礼”成都特色伴手礼等。“这些产品都经过官方的层层审核和广大消费者的公开评选,品质更有保障。”刘毅说。
律师说法
消费者可主张“退一赔三”
北京盈科(成都)律师事务所律师张璐璐认为,若经调查最终认定“澳洲优思益”品牌存在虚构海外产地、伪造品牌背景的虚假宣传行为,此前提供经营渠道的电商平台以及为其进行代言或带货的明星、博主等主体均可能需承担相应的法律责任。
根据《电子商务法》《消费者权益保护法》等规定,电商平台若对平台内经营者的明显虚假宣传行为未尽到合理的审核与管理义务,需依法承担相应的赔偿责任。同时,根据《广告法》《消费者权益保护法》等规定,代言、带货的明星及主播若“明知或应知”广告内容虚假而仍进行推荐,需依法承担民事赔偿责任,可能与经营者承担连带责任。
“对于已经购买产品的消费者,可以依据《消费者权益保护法》第五十五条主张‘退一赔三’。”张璐璐建议,可以遵循“先协商、后投诉、再诉讼”的步骤进行维权:先与平台、带货主播沟通,要求其先行赔付,或充分运用电商平台自带的售后保障机制维权;若协商无果,可向市场监管等相关部门投诉;问题仍未解决的,再通过诉讼途径依法维权。
【未经授权,严禁转载!联系电话028-86968276】

胆子真够大的
选品疏漏
“带货”有风险,考察清楚“代言品”的真实“身份”,勿轻信,勿误导,明星、网红、大V要做好“人民代表”,而不是“产品代表”!
加强监督管理