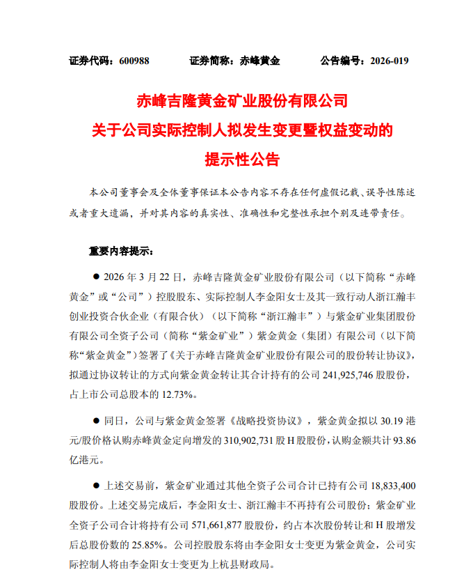
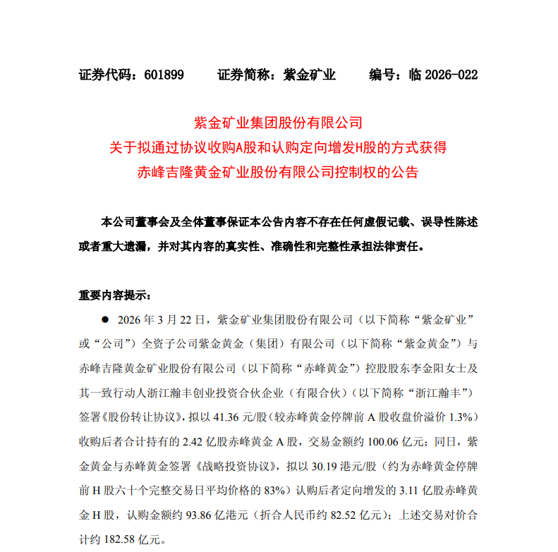
3月23日早间,紫金矿业公告称,全资子公司紫金黄金(集团)有限公司(简称紫金黄金)与赤峰吉隆黄金矿业股份有限公司(简称赤峰黄金)控股股东李金阳及其一致行动人浙江瀚丰创业投资合伙企业(有限合伙)(简称浙江瀚丰)签署《股份转让协议》。本次交易整体对价合计约182.58亿元,包含协议收购A股及认购定向增发H股两部分。
根据协议,紫金黄金拟以41.36元/股收购转让方持有的2.42亿股赤峰黄金A股,交易金额共计人民币100.06亿元;同时,拟以30.19港元/股(约为赤峰黄金停牌前H股六十个完整交易日平均价格的83%)认购赤峰黄金定向增发的3.11亿股H股,认购金额共计93.86亿港元,约合人民币82.52亿元。上述交易对价合计约182.58亿元。
本次交易前,公司其他全资子公司已持有赤峰黄金0.19亿股;本次交易完成后,公司全资子公司合计将持有赤峰黄金5.72亿股,约占其增发完成后总股份数的25.85%。公司将取得赤峰黄金的控制权,并实现对其财务并表。
公告表明,本次交易完成后,李金阳女士与浙江瀚丰将不再持有赤峰黄金股份。
赤峰黄金旗下运营6座黄金矿山及1座多金属矿山,业务覆盖中国、东南亚及西非等国家和地区。境内子公司中,吉隆矿业、五龙矿业、华泰矿业、锦泰矿业主营黄金采选业务,瀚丰矿业专注于锌、铅、铜、钼等多金属采选业务;境外子公司中,老挝万象矿业主营黄金采选及铜金属开采冶炼业务,加纳瓦萨矿业主营黄金采选业务。此外,赤峰黄金控股子公司广源科技深耕资源综合回收利用领域,专注于废弃电器电子产品拆解等环保业务。
根据赤峰黄金2025年年度报告,截至2025年12月31日,赤峰黄金并表口径拥有黄金资源量583吨,平均品位1.54克/吨;铜资源量59万吨,平均品位0.35%;锌(铅)资源量56万吨,平均品位2.91%;钼资源量8万吨,平均品位0.12%;稀土资源量6万吨,平均品位286.17克/吨。
同日,赤峰黄金公告称,控股股东、实际控制人筹划股份转让事宜已取得进展。公司控股股东将由李金阳变更为紫金黄金,公司实际控制人将由李金阳变更为上杭县财政局。公司股票将于2026年3月23日(星期一)开市起复牌。
来源:上海证券交易所、大河财立方、第一财经、紫金矿业
编辑:陈志凡审核:郑璜、郑丽虹
【未经授权,严禁转载!联系电话028-86968276】
