日前,海关总署对2025年检验发现的100个进口消费品质量安全不合格典型案例进行通报,ZARA、H&M、拉夫劳伦等被点名通报。
其中,ZARA涉及5批次进口服装不合格,涉及甲醛含量超标、纤维成分与标识不符、附件锐利尖端等多项违规。拉夫劳伦(Ralph Lauren)被检出男式机织衬衫、女童针织T恤、男童机织衬衫、婴儿针织连身服套装、婴儿针织短连衣裤均查出pH值不合格。
中国疾病预防控制中心(CDC)2023年发布的《纺织品中有害物质对人体健康的影响》文献显示:
甲醛为一类致癌物,长期接触可致皮肤过敏、呼吸道炎症、免疫力下降,高浓度暴露与鼻咽癌、白血病风险相关。
pH值偏离人体皮肤弱酸性(5.5–6.5),则会破坏皮肤屏障,引发干燥、瘙痒、皮炎、感染风险上升,对婴幼儿危害更显著。
甲醛、pH值不合格是服装安全领域最常见问题,长期穿着会导致对人体的危害持续累积。
值得注意的是,拉夫劳伦、ZARA两品牌已不是第一次被点名。尤其是拉夫劳伦,童装质量安全不合格问题频发。
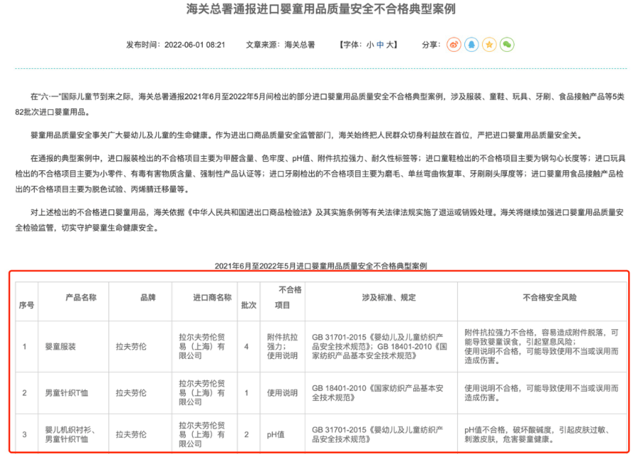
在海关总署2022年6月1日发布的《2021年6月至2022年5月进口婴童用品质量安全不合格典型案例》中,就已通报点名拉夫劳伦及ZARA。其中,拉夫劳伦婴童服装存在附件抗拉强力不合格,容易造成附件脱落,可能导致婴童误食,引起窒息风险以及使用说明不合格,可能导致使用不当或误用而造成伤害;ZARA存在色牢度不合格,女童靴钢勾心长度不达标影响儿童脚部发育等问题。
图源:海关总署
对上述检出的不合格进口婴童用品,海关依据《中华人民共和国进出口商品检验法》及其实施条例等有关法律法规实施了退运或销毁处理。
依据海关通报与工商登记信息,此次被点名品牌对应的中国境内法定进口商分别为:
飒拉商业(上海)有限公司,为ZARA母公司Inditex集团在华全资子公司,负责ZARA品牌服装、鞋履、配饰等产品在华进口、批发与零售,亦是多次行政处罚的当事人。
拉尔夫劳伦贸易(上海)有限公司,为拉夫劳伦在华全资直营主体,统一负责服装、婴童服饰、家居等全品类产品的进口与销售,也是海关历次通报、市场监管部门处罚的对应责任主体。
2025年进口消费品质量安全不合格典型案例
来源:21世纪经济报道、海关发布
编辑:任丽菲
审核:李 莹
统筹:史国立
监制:安 菲
【未经授权,严禁转载!联系电话028-86968276】
