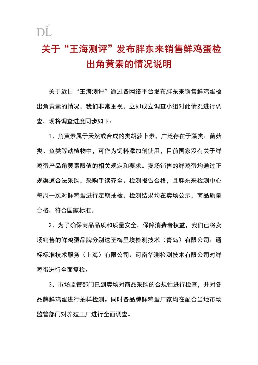
3月13日,博主“王海测评”发布视频,称许昌胖东来在售松林散养鸡蛋检出角黄素9.54mg/kg,超出饲料添加上限8mg/kg,涉嫌色素超标。
认证信息为“许昌市胖东来超市有限公司”的账号“胖东来超市客服”在上述视频评论区作出回复,称目前国家并没有关于生蛋产品角黄素限值的相关规定和要求,使用仅针对饲料添加剂的《饲料添加剂安全使用规范》作为评判依据,衡量生蛋产品中角黄素的含量,得出含量“超标”的结论,适用标准错误,缺乏法律和标准依据,已给社会公众造成误导。涉事鸡蛋采购合规、手续齐全,正配合监管核查。
3月14日,许昌市市场监管局表示已受理投诉,将在15个工作日内公布调查结果。律师分析,角黄素允许作为饲料着色剂使用,我国未规定鲜蛋中该物质残留限量,相关食品添加剂标准不适用于此情形。
3月15日晚,胖东来发文回应关于博主“王海测评”发布其销售鲜鸡蛋检出角黄素一事,称目前市场监管部门的相关调查以及第三方复检还未出结果,如果最终的调查结果显示鲜鸡蛋存在问题,会第一时间公示结果,并立即启动下架召回程序,依法承担相应法律责任。如果没有问题,胖东来也将坚决依法诉讼维权,追究此次事件中个人、自媒体、平台的法律责任。
来源丨中国商报、大象新闻、澎湃新闻
编辑丨郭允娜
审校丨张洁
●央视曝光后,天津、南宁、沈阳、重庆、成都、温州、杭州、上海等地连夜通报
●伊朗发动“真实承诺-4”第54轮军事行动,首次使用“泥石”弹道导弹
【未经授权,严禁转载!联系电话028-86968276】
