3月13日,北大、清华公布2026年研考复试线。
北京大学
北京大学硕士研究生复试基本分数线划线工作坚持质量为先、宁缺毋滥的原则,按学科门类划定,“援藏计划”“少数民族高层次骨干人才计划”“退役大学生士兵计划”等专项计划的分数线根据国家相关政策和生源情况等因素综合划定。
现将北京大学2026年硕士研究生招生复试基本分数线公布如下:
学术学位
专业学位
专项计划
注*:按研究方向分计划招生的,总分要求以考生报考的研究方向普通考生实际复试分数线为参照基准。
其他
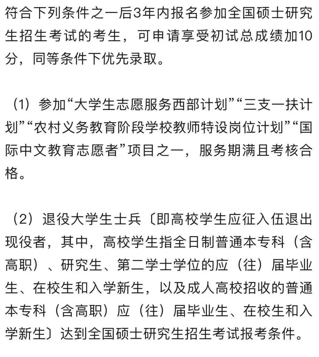
北京大学对参加“大学生志愿服务西部计划”“三支一扶计划”“农村义务教育阶段学校教师特设岗位计划”“国际中文教育志愿者”“高校学生应征入伍退出现役”等项目,且符合教育部《2026年全国硕士研究生招生工作管理规定》第二十二条规定条件的考生,执行初试总成绩加分政策。
北京大学对符合教育部《2026年全国硕士研究生招生工作管理规定》第二十三条规定,报名时工作单位和户籍在国务院公布的民族区域自治地方,且定向就业单位为原单位的少数民族在职人员考生,执行少数民族照顾政策。按规定申报并经审核满足享受少数民族照顾政策的考生,复试基本分数线参照少数民族高层次骨干人才计划(不含定向新疆公共管理硕士专项计划)执行。
符合条件的考生请于3月16日17点前将相关证明和身份证件扫描后发送至报考院系电子邮箱(详见北大研招网相关栏目)。
清华大学
清华大学2026年硕士研究生招生复试基本分数线——
统考生
专项计划生
报考专项计划的考生,须在招生院系复试前向招生院系提交相关证明材料。其中,“退役大学生士兵专项硕士研究生招生计划”考生需提交《入伍批准书》和《退出现役证》复印件;“少数民族高层次骨干人才计划”考生需提交《少数民族高层次骨干人才计划考生登记表》。
其他
申请享受初试加分的考生,须在中国研招网报名时按要求填报相关信息。未按规定申报的,不享受相应加分政策。已按要求申请的考生,须在招生院系复试前向招生院系提交相关证明材料。其中,拟录取享受“大学生志愿服务西部计划”等政策的考生提交的证明材料需包括《大学生志愿服务西部计划志愿服务证》、《志愿服务鉴定书》和服务单位证明等材料复印件。
符合条件并申请享受少数民族照顾政策的考生(指工作单位和户籍在国务院公布的民族区域自治地方,且定向就业回原单位的少数民族在职人员统考考生),须在中国研招网上报名时按要求填报相关信息,并如实填写少数民族身份及定向就业少数民族地区。未按规定申报的,不享受相应照顾政策。已按要求申请的考生,还须在招生院系复试前向招生院系提交相关证明材料。经审核满足享受照顾少数民族照顾政策的考生,按照所报考院系(专业/研究方向)复试分数线,总分线降10分,单科线不降。
以上材料均需登录清华大学研究生申请服务系统后,按照相关要求提交。
以上各类加分、照顾政策不重复或累加享受。
各院系将根据本学科、专业特点以及生源和招生计划数,制定不低于学校招生复试基本分数线的院系学科(专业/研究方向)复试分数线,并以此确定入围复试考生名单。
相关复试工作安排另行通知。
来源:北京大学、清华大学
监制:张力
编辑:陆琪
【未经授权,严禁转载!联系电话028-86968276】
