近日,被称为“小龙虾”的AI智能体OpenClaw引发关注,同时也催生了上门、远程部署等服务。
3月10日,资深互联网AI项目从业人员方先生告诉记者,他从今年1月开始体验“养虾”,目前已在Mac系统、Windows系统和云服务器上部署了三个“龙虾”,帮他执行了写邮件、改代码等任务。他也坦言,对于没有任何技术背景的人来说,“养虾”门槛太高,而且给了权限后,模型也会因为有幻觉问题而出错。
清华大学新闻学院、人工智能学院双聘教授沈阳指出,OpenClaw有明显的安全风险,其问题在于,要让其充分发挥作用,就要给充分的授权;而授权越高,发生网络安全问题的概率也就越大。
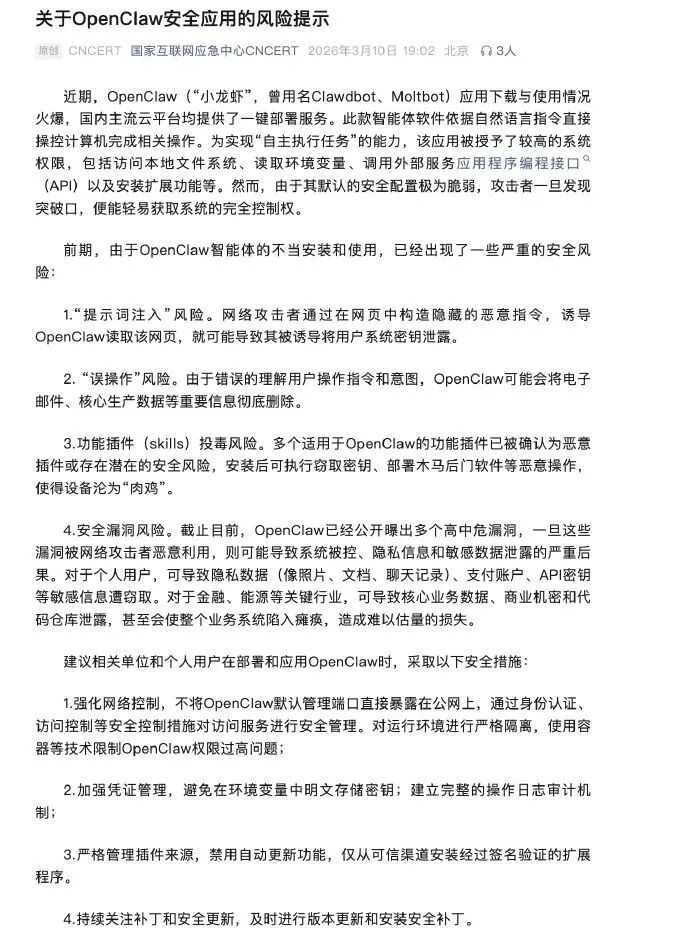
3月10日,国家互联网应急中心正式发布OpenClaw安全风险警示,明确指出这款俗称“龙虾”的开源AI智能体因默认配置高危漏洞和权限失控问题,已出现“提示词注入”、“误操作”、功能插件(skills)投毒、安全漏洞等风险。
“养龙虾”潜在的网络安全风险不容忽视,社交平台上也有大量网友发帖求助“如何彻底卸载OpenClaw”。记者从二手交易平台查询发现,继“上门帮安装OpenClaw”业务兴起后,近期,在社交及二手平台上又出现了一门新生意——上门彻底卸载OpenClaw。
这类业务声称可以提供专业的OpenClaw卸载服务,支持远程操作或上门处理,价格从20元到299元不等,因服务形式而异。记者咨询多个店主了解到,“上门卸载”的服务确实存在,“已经有人在咨询了,有的是担心安全风险,也有的是觉得太烧钱”。
来源 新快报、南方都市报
编辑 郑哲豪 审核 蒋波 陈洁
【未经授权,严禁转载!联系电话028-86968276】
