车主们注意了
广州将新增7套“电子警察”
对有违停、超速等
交通违法行为的车辆
进行拍摄取证执法
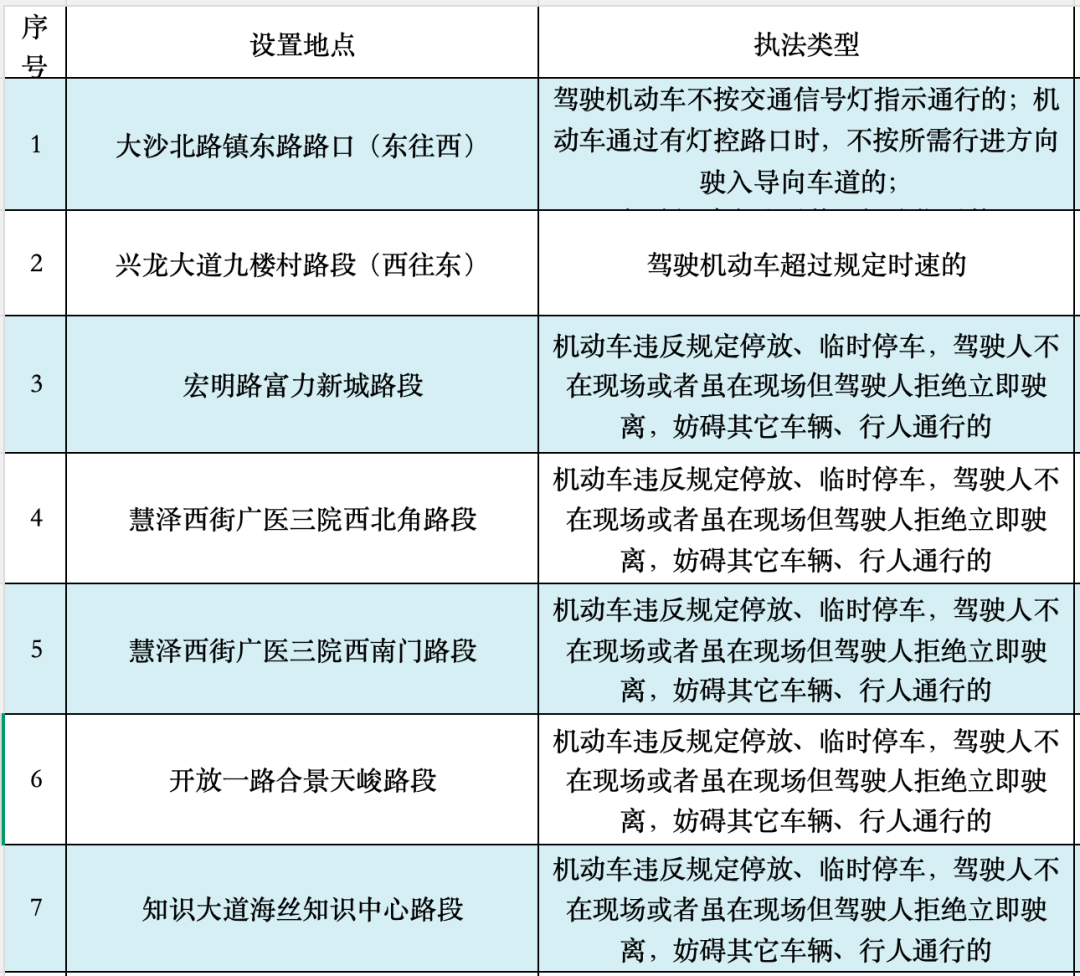
广州日报新花城记者获悉,为进一步加强黄埔区道路交通安全管理,规范道路交通通行秩序,保障人民群众的生命财产安全,黄埔公安交管部门近期启用了7套交通技术监控设备,并将于2026年3月14日起依法对有交通违法行为的车辆进行拍摄取证执法。交管部门提醒广大驾驶员守法出行、安全驾驶。
交通技术监控设备设置地点
文/广州日报新花城记者:张丹羊
图/广州日报新花城记者:邱伟荣
广州日报新花城编辑:赵婉彤
【未经授权,严禁转载!联系电话028-86968276】
