为了优化电动自行车通行条件
依法保障电动自行车
安全、顺畅、便捷出行
深圳拟修改电动自行车限行区域
近日
《深圳市公安局交通管理局
关于对电动自行车等非机动车
实施通行管理措施的通告
(征求意见稿)》公开征求意见
一起来看具体情况
限行核心内容
根据《中华人民共和国道路交通安全法》第三十九条、《深圳经济特区道路交通安全管理条例》第三十四条的规定,深圳市公安局决定对电动自行车等非机动车继续实施通行管理措施,具体如下:
一、电动自行车等非机动车限行区分为一级限行区、二级限行区、三级限行区。
一级限行区中,除盐田区盐三路(横盐公路至盐梅路段)、坪山区碧三路不禁行自行车外,其他道路全天24小时禁止所有电动自行车等非机动车通行。
二级限行区的道路全天24小时禁止除民生行业外的电动自行车通行。
三级限行区设置在部分学校周边道路,分时段禁止除市民用于接送学生上下学以外的电动自行车通行。
二、电动自行车实行登记制度,经市公安局交通管理局登记后,方可上道路行驶。
三、本通告禁止电动自行车等非机动车行驶的快速路中不包含快速路辅道。
四、本通告自4月1日起至9月30日有效。原有规定与本通告不一致的,以本通告为准。
公众反馈渠道
反馈时间:3月12日前
公众可通过以下方式反馈意见:有关单位和个人可通过电子邮件方式将意见发送至指定邮箱,并请在邮件主题中注明“规范性文件征求意见”字样。(邮箱mailto:jjxck@ga.sz.gov.cn)
新规拟调整的内容
明确区域分级:
继续保留一级、二级、三级限行区管理策略。
拟作出以下动态调整:
调整一级限行区中盐田区的盐三路、三盐公路为盐三路(横盐公路至盐梅路段)。
新增福田区香蜜湖路辅道(红荔西路至中共深圳市委党校段)、红荔西路(香蜜湖路至香蜜南三街段)、皇岗口岸片区【具体路段为:百合二路、福田南路(百合二路以南段)、皇岗路辅道(联检大楼段)】、南山区前海大道(梦海大道至怡海大道段)为二级限行区。
取消龙华区坂澜大道(环观南路至基地联络道段)一级限行管理。
取消南山区登良路(南新路至南山大道段)三级限行管理。
目前深圳限行
电动自行车区域范围
汇总如下
一起来看
深圳电动自行车限行区域
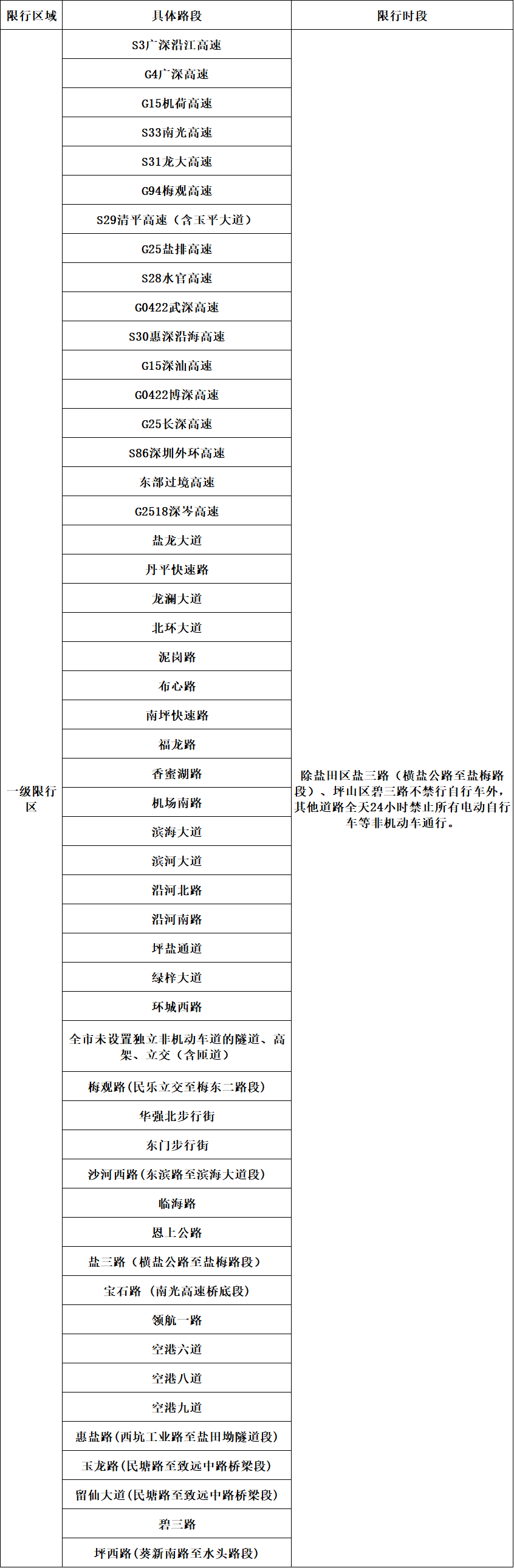
电动自行车一级限行区域
除盐田区盐三路(横盐公路至盐梅路段)、坪山区碧三路不禁行自行车外,其他道路全天24小时禁止所有电动自行车等非机动车通行。
请上下滑动查看
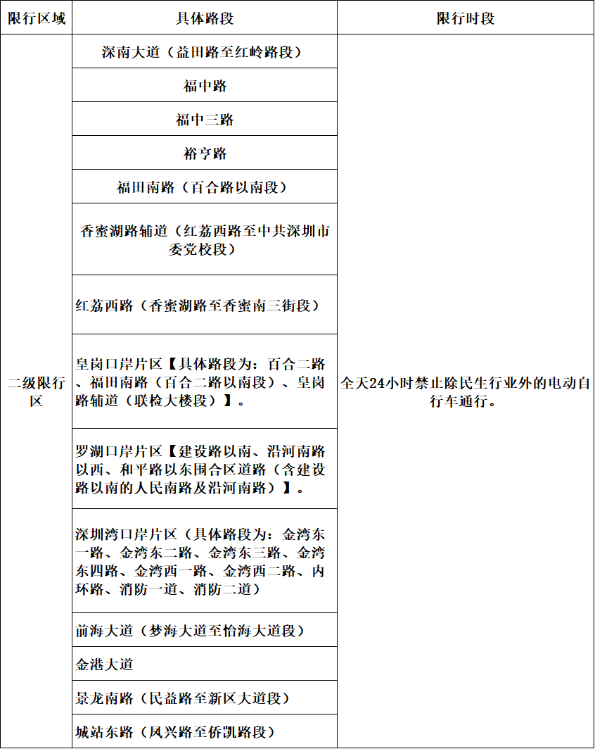
电动自行车二级限行区域
道路全天24小时禁止除民生行业外的电动自行车通行。
请上下滑动查看
电动自行车三级限行区域
分时段禁止除市民用于接送学生上下学以外的电动自行车通行。
请上下滑动查看
小伙伴们
对此你怎么看
评论区聊聊
晶
喜
时
刻
2026FUN心消费节来了!
即日起
晶报×滴滴打车
给粉丝送专属打车福利啦~
出行更优惠!
活动截至3月15日
限量10000份先到先得
参与方式:
1、点击名片进入晶报(ID:szdailyss)公众号
2、在对话框中输入关键词“滴滴打车”获取抽奖链接
↓ 点击名片 ↓
*本活动最终解释权归晶报所有
来源 | 深圳发布
编辑 | 贺曦
【未经授权,严禁转载!联系电话028-86968276】
