针对中东地区局势可能对用户行程造成的影响,我国航空公司、OTA、旅行社等2月28日晚第一时间启动了应急保障机制。
出行方面,2月28日晚,国航、东航、南航等国内航空公司发布公告,宣布对中东多条航线的客票推出特殊处置方案。
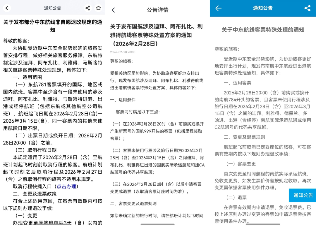
国航发布的通知显示,在2026年2月28日20时(含)前购买的机票,涉及旅行日期为2026年2月28日(含)至2026年3月15日(含)之间迪拜、阿布扎比、利雅得进出港的航班,可申请变更或退票,首次变更免收手续费,但需补舱位差价。
东航的退改规定明确,客票中至少含有一段未使用的涉及迪拜、阿布扎比、利雅得、马斯喀特进港、出港或经停航班,航班起飞日期在2026年2月28日(含)—2026年3月15日(含),办理变更至原航班前后3天(含)以内的航班,可免费变更一次。
南航明确,旅客购买的涉及迪拜、利雅得、德黑兰、多哈的进出港(含经停)航班机票,同样针对2026年2月28日20:00(含)前购买、旅行日期在2月28日至3月15日之间的机票,可免费变更一次。
此外,海南航空、深圳航空、四川航空、厦门航空也陆续发布了涉及中东地区航班机票特殊处理方案。
东航、国航、南航App截图
酒店方面,多家OTA开启兜底保障机制。
携程宣布成立专项小组,针对2月28日17时前预订中东多国(包括伊拉克、约旦、黎巴嫩、阿联酋、叙利亚、科威特、卡塔尔、沙特阿拉伯、土耳其、巴林、伊朗、以色列、阿曼、也门),且出行日期为2月28日至3月5日的酒店订单,平台已开启兜底保障,联合商家一起为需要退订的用户承担退订损失。
对于2月28日17时前,预订中东14国,且出行日期为2月28日至3月5日的酒店订单,去哪儿已开启兜底保障,将联合商家一起为需要退订的用户承担退订损失。
同程旅行也宣布,对于预订了出行日期为2月28日至3月5日,目的地为中东多国的酒店订单,如用户受局势影响无法出行,可免费申请取消。
与此同时,多家OTA也在与各航司协调退改处理。同程旅行方面表示,已成立专项组,与国内外各航司保持沟通,密切关注航线最新动态,并将严格按照各航司的退改政策,为用户办理相关退票或改签手续。
同程商旅还同步启动24小时应急保障,优先保障中国公民及中资企业人员的安全与行程顺畅,并在迪拜设立地面服务小组,派驻专人驻守机场,为有需要的人员提供食宿协助、行程紧急处置等支援服务。
旅行社方面,上海一家旅行社相关负责人告诉记者,目前,没有团队在伊朗和以色列。对于在中东地区的游客,正在按照“安全第一”的原则全力应对。
广之旅相关负责人介绍,目前广之旅仍有数团滞留中东地区,多为10人左右小包团,经确认,广之旅在中东地区团队全部游客已获得妥善安置,全员安全、情绪良好。
众信旅游方面表示,已第一时间启动突发事件应急预案,经确认,众信旅游在当地游客均安全。众信旅游已成立专项工作小组,全天候跟进当地局势动态,统筹部署游客安全保障工作;这两天准备出发前往相关地区的团队都已取消。
“我们现在很安全。”目前跟团在卡塔尔旅游的游客李先生与记者连线时表示,他们在当地的吃住行暂时没有受到影响,现在行程还在继续,他们的下一站是巴林,虽然没有办法搭乘航班,但可以通过地面交通抵达。
记者了解到,众信旅游和广之旅均同步启动了专项保障措施:对于涉及中东地区,在2月28日15:00前完成预订,且出发日期为2月28日至3月15日的团队,正积极联合境内外各环节资源方,安排相关行程和订单的取消与变更,全力将游客损失降至最低。
编辑:范朝慧
审核:邓敏敏
【未经授权,严禁转载!联系电话028-86968276】
