
川观新闻记者 魏冯
近日,有网友向问政四川反映,其小孩在读大学,寒假期间兼职跑外卖时,仅凭一张身份证就在某配送站办理了健康证,且未进行体检。该证上盖有“成都市疾病预防控制中心”公章及健康体检专用章。网友质疑健康证办理存在严重不规范行为,希望相关部门调查核实。
针对这一情况,2月28日,问政四川第一时间联系成都市疾病预防控制中心(成都市卫生监督所)。
3月1日,成都市疾病预防控制中心(成都市卫生监督所)通过官方微信公众号发布严正声明。
声明指出,近期接到群众反映,有不法分子冒用该单位名义,在未进行正规健康体检的情况下,向外卖从业人员发放虚假健康证明,并借此索取钱财。
声明中明确,根据相关政策要求,成都市疾病预防控制中心自2017年起已停止办理从业人员预防性健康检查合格证(简称“健康证”),且从未授权任何第三方机构或个人代办业务。凡以“成都市疾控中心盖章健康证”等名义对外办理、发放的,均属冒用行为,涉嫌欺诈。
此外,声明强调,自2024年11月起,四川省已明确外卖送餐人员、售卖预包装食品的工作人员无需办理健康证;相应体检机构亦不再受理外卖送餐人员健康证体检业务。
成都市疾病预防控制中心提醒广大市民,健康证相关政策要求、官方办理流程及所需材料均通过市、县卫生行政部门官方网站、官方微信公众号等渠道公开发布。请勿轻信任何声称“代办、免体检”并索要费用的来电、短信或网络信息,切勿向个人账户或非官方指定账户转账汇款。
如需咨询核实,网友可拨打成都市疾病预防控制中心(成都市卫生监督所)官方电话028-86670028。对于任何冒用成都市疾病预防控制中心名义进行虚假宣传、骗取钱财的行为,该单位将保留依法追究其法律责任的权利。

记者还查阅到,《关于进一步做好从业人员预防性体检工作的通知》(川卫规〔2023〕2号)文件提到,“自本通知实施之日起,各级疾病预防控制机构不再承担从业人员预防性体检工作。”也就是说,不仅成都疾控,从2023年起至今,四川所有疾控机构不再承担从业人员预防性体检工作。
▶▶新闻多一点
记者查阅四川省卫生健康委员会官网2024年10月发布的“从业人员预防性体检常见问题问答”,梳理了如下相关问题:
1、什么是从业人员预防性体检?
答:《中华人民共和国食品安全法》《公共场所卫生管理条例》等法律法规规定,相关从业人员上岗前要进行预防性健康检查,也就是办理健康证后才能上岗工作。所以办理健康证是法律法规的规定,目的是预防传染病传播,保障公众健康和公共卫生安全。
2、哪些从业人员需要进行预防性体检?
答:根据《关于进一步做好从业人员预防性体检工作的通知》(川卫规〔2023〕2号)文件规定,包括这九大类人员:
(1) 从事接触直接入口食品工作的食品生产经营人员;
(2) 直接从事挤奶工作或生鲜乳收购和乳制品生产的人员;
(3)餐(饮)具集中消毒服务单位与餐(饮)具直接接触的操作人员;
(4)药品上市许可持有人、药品生产企业、药品经营企业和医疗机构中直接接触药品的人员;
(5)公共场所直接为顾客服务的人员;
(6)直接从事饮用水生产供应、卫生管理、供水设施清洗消毒、水质处理器(材料)生产的人员;
(7)直接从事化妆品生产的人员;
(8)直接从事消毒产品生产的操作人员;
(9)其他依法需要进行预防性体检的人员。
3、美团等外卖送餐人员需要办理从业人员预防性体检合格证吗?
答:不需要。根据《食品药品监管总局办公厅关于食品经营许可有关问题的复函》(食药监办食监二函〔2016〕593号),预包装食品不属于直接入口的食品,只从事预包装食品售卖的人员不需要进行从业人员预防性体检。
4、如果是非法定需预防性体检的人员,但用人单位要求从业人员提供预防性体检合格证,该怎么办?
答:从业人员预防性体检合格证的办理只针对法律法规规定的必需体检人员。若用人单位要求非法定体检人员开展健康体检,可以参照从业人员预防性体检项目进行体检,但不纳入从业人员预防性体检保障范围,也不出具统一的从业人员预防性体检合格证。
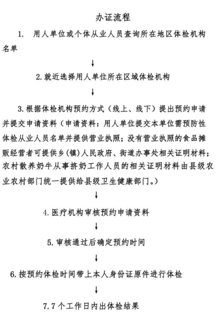
5、有需求的人员在哪儿办健康证?
答:按照《关于进一步做好从业人员预防性体检工作的通知》(川卫规〔2023〕2号)要求,各市(州)卫生健康委遴选符合条件的医疗机构作为从业人员预防性体检机构。具体可到四川省卫生健康委员会官网查询。

【未经授权,严禁转载!联系电话028-86968276】

盖的是假章,骗的是真钱,伤的是信任。
严厉打击诈骗犯罪分子,绝不手软。
“便宜”往往藏陷阱,多加小心!
注意识别
打击虚假医疗
维护正常政务服务秩序,保障公众个人信息和财产安全