近期
江苏连云港、湖北宜城
发生两起烟花爆竹零售店爆燃事故
引发各界关注
多地紧急公告
设立烟花爆竹非法违法行为有奖举报
2月17日,黑龙江省齐齐哈尔市建华区环卫绿化服务中心职工在烟花爆竹燃放点清理燃放后的残余碎屑。 新华社发
2月19日
漳州高新区安委会
发布烟花爆竹安全管控
举报奖励公告
明确了举报范围、举报方式 、奖励标准
宁德霞浦开展
烟花爆竹“打非”专项行动
鼓励广大群众积极举报
非法生产、经营、储存、
运输烟花爆竹的行为
公安机关将视情况
给予奖励1000至5000元
并依法保护举报人的个人信息及安全
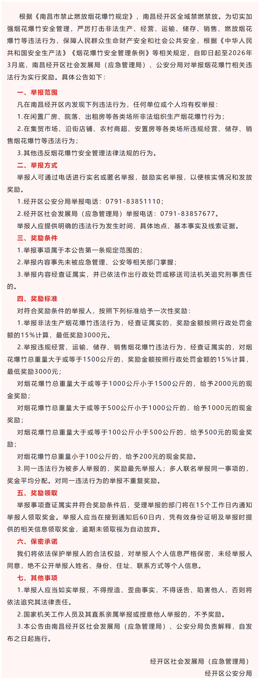
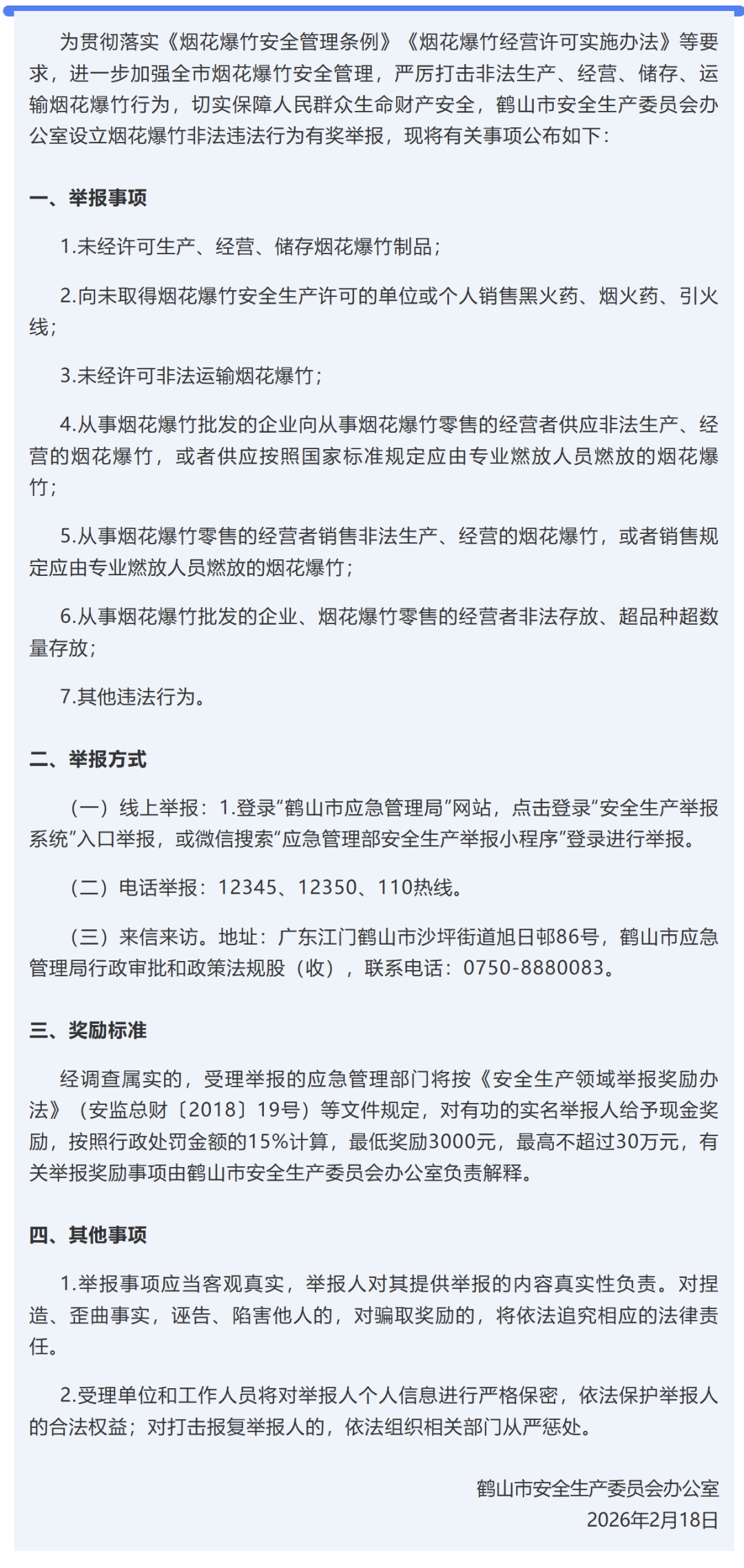
内蒙古、广东、江西等
部分地区也发布了
进一步强化打击非法运输、
储存、销售烟花爆竹
加大举报奖励力度的有关通告
(上下滑动查看)
2月19日
浙江湖州宣布
已进入全域禁止销售烟花爆竹时段
重要提醒!
在朋友圈售卖烟花爆竹违法
转发也要担责
↓
很多人以为办了证就能在网上卖,大错特错! 根据《烟花爆竹安全管理条例》,销售烟花爆竹必须要有《烟花爆竹经营(零售)许可证》,而且只能在许可证上写明的固定场所里卖。你在朋友圈发广告、搞“送货上门”,哪怕有证,只要交易地点不在指定店面,就涉嫌违法!
转发也不行?真的不行!
别以为只是顺手帮朋友转发一下广告就没你的事。一旦这批烟花出了质量问题或安全事故,售卖方和转发者都要承担法律责任。稀里糊涂就成了“共犯”,这后果你担得起吗?
要付出什么代价?看好了
行政处罚:未经许可卖烟花,会被应急管理部门责令停止,处 2万元以上10万元以下的罚款,还要没收违法所得。
刑事犯罪:如果非法经营数额超过5万元,或者违法所得超过1万元,就达到了非法经营罪的立案标准。近期天津、四川、广东已经抓了很多人,有人在家里囤了100多箱烟花,直接被刑事拘留了!
储存风险:很多人把烟花藏在居民楼、货车里,这等于在家里埋了个“移动炸弹”。一旦发生意外,还可能构成危险作业罪。
烟花虽美,安全为贵
春节元宵节期间
是烟花爆竹燃放高峰
烟花爆竹零售点
如何防范安全风险?
做好“五个严禁、三个务必”
↓
来源:福建日报微信综合自漳州国家高新区、霞浦新闻网、草原云 北方新报、南昌经开公安、鹤山发布、南方日报、湖州发布、湖北日报、应急管理部等
编辑:陈志凡审核:郑丽虹、张镒琛
【未经授权,严禁转载!联系电话028-86968276】
