新朋友戳 ⇪ 蓝字关注我们哦!
春节假期
省公安厅户政、交管、出入境等
相关业务正常办理
↓↓↓(点击图片查看大图)
省公安厅
长春市
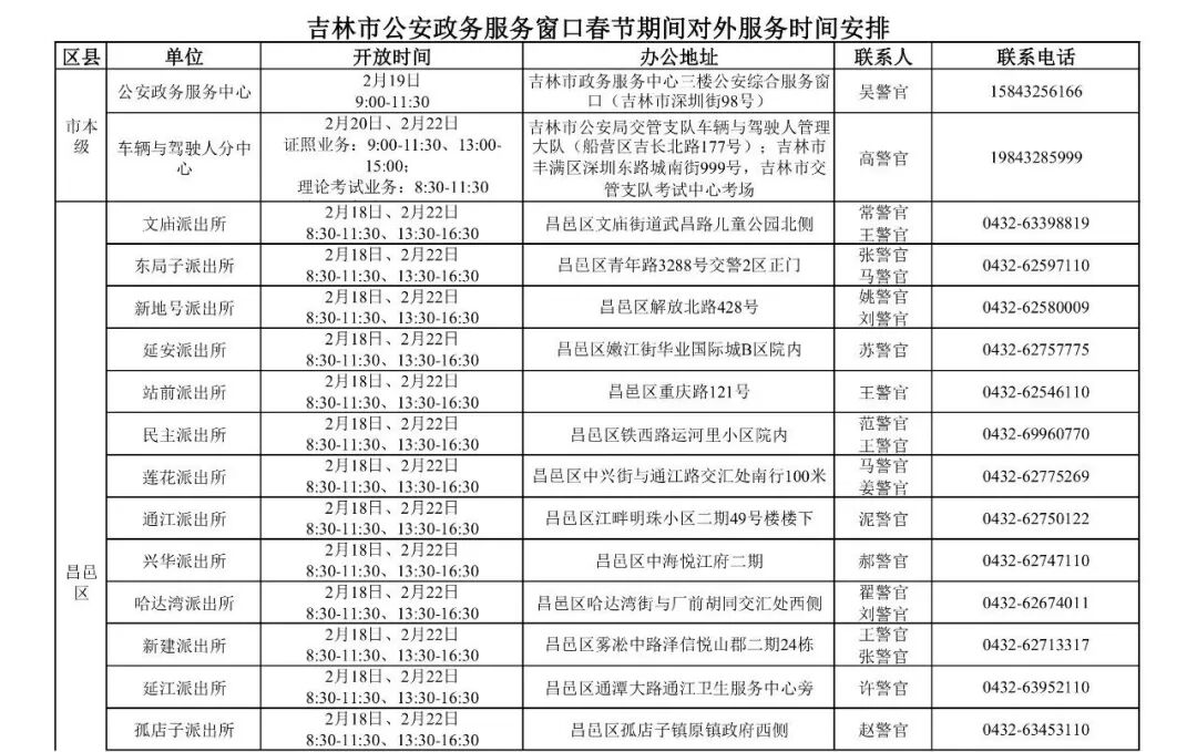
吉林市
四平市
辽源市
<section style="-webkit-tap-highlight-color: rgba(0, 0, 0, 0);margin-top: 0px;margin-right: 0px;margin-bottom: uns
【未经授权,严禁转载!联系电话028-86968276】
扫码查看
吉林日报
2026-02-16 04:07
全文播报
新朋友戳 ⇪ 蓝字关注我们哦!
春节假期
省公安厅户政、交管、出入境等
相关业务正常办理
↓↓↓(点击图片查看大图)
省公安厅
长春市
吉林市
四平市
辽源市
<section style="-webkit-tap-highlight-color: rgba(0, 0, 0, 0);margin-top: 0px;margin-right: 0px;margin-bottom: uns
【未经授权,严禁转载!联系电话028-86968276】